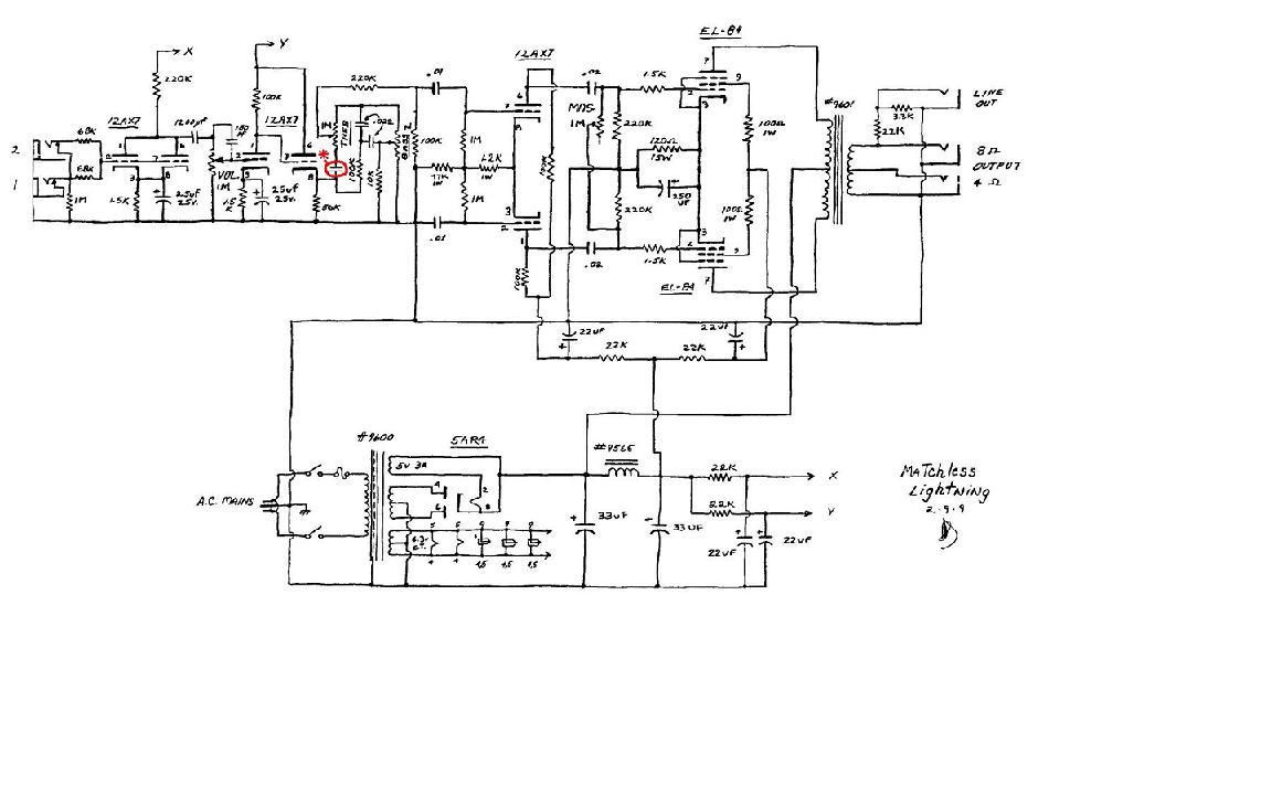
sto raccogliendo il materiale per costruire la mia prima SLO.
Ho letto qua e là della piaga degli elettrolitici irreperibili, cosa che ho puntualmente riscontrato
Considerato che non mi vorrei dissanguare per i mallory, qualcuno mi saprebbe indicare dove posso reperire gli atom (in europa, possibilmente...)?
In alternativa ci sarebbero su tube town 'sti "Elektrolyt"...qualcuno li conosce? Come sono? E se li "mischiassi" con i pochi atom che ho trovato?
Grazie...


