Il 99% degli amplificatori per chitarra è configurato come push pull, quindi la phase inverter è la valvola che in quasi tutti gli amplificatori interfaccia preamp e finale sfasando il segnale di 180°, così che il finale possa amplificarlo correttamente
Inizialmente tale funzione veniva svolta da trasformatori specifici:

- untitled 01.png (4.39 KiB) Visto 845 volte
Col tempo però si iniziarono ad utilizzare valvole in configurazione split-load, in quanto la banda passante era comunque molto buona, il costo minore, e soprattutto si evitavano problemi di rumore captato dai trasformatori:

- untitled 02.png (3.94 KiB) Visto 845 volte
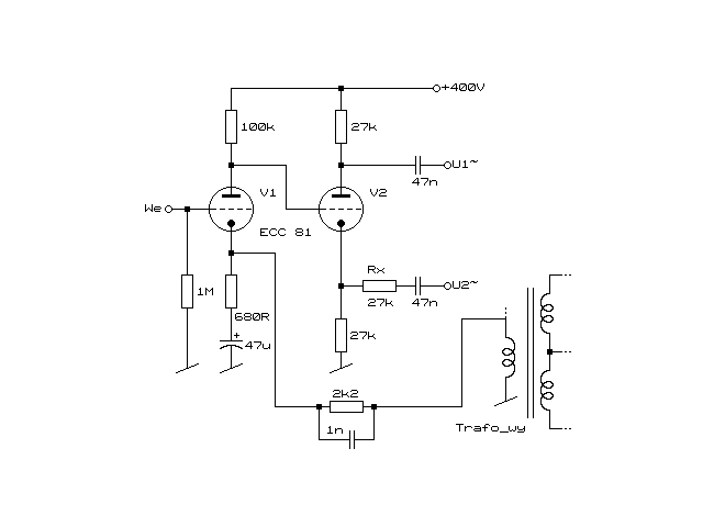
Si iniziò quindi anche ad usare un sistema di retroazione per aumentare la potenza e diminuire la distorsione dei finali:

- untitled 03.png (6.33 KiB) Visto 845 volte
Da qui anche la necessità di inserire un controllo presence per aumentare l'attacco, la presenza e le armoniche del finale:

- untitled 04.png (5.82 KiB) Visto 845 volte
In alcune applicazioni possiamo avere anche un depth fisso per aumentare i bassi in base ai tagli che sono stati fatti sul pre, dando corpo all'intero amplificatore senza aggiungere ulteriori controlli:

- untitled 05.png (6.21 KiB) Visto 845 volte
Altri amplificatori, come ad esempio il 5150 (ma anche la SLO100 e molti altri) hanno un controllo sia sugli alti sia sui bassi, chiamato solitamente depth:

- untitled 06.png (6.48 KiB) Visto 845 volte
La Marshall sul suo JCM2000 ha introdotto un gyrator per avere un effetto diverso. Il depth non varia più frequenza ed intensità con un solo controllo, ma la frequenza è fissa (determinata dal LC simulato dall'operazionale in configurazione gyrator) e varia unicamente l'intensità del boost. Un sistema simile ma ad induttanza è utilizzato sulla Bogner Ubershall:

- untitled 07.png (7.08 KiB) Visto 845 volte
Altro controllo interessante è il Focus delle Rivera (in questo caso la Knucklehead), che in altre testate si chiama Dampen, che permette di variare la rispsota del finale da fermo e rigido tipo soldano a pieno di armoniche tipo plexi, e tutto quello che ci sta in mezzo:

- untitled 08.png (6.2 KiB) Visto 845 volte
Estremizzazione dei controlli sul finale è il Mesa 2:90, in cui vi sono diverse configurazioni di feedback e molti tagli di frequenza sia sul finale sia sulla Phase inverter:

- untitled 09.png (9.76 KiB) Visto 845 volte
..ovviamente la retroazione si può usare anche sui finali single ended, ma la risposta è giocoforza diversa:

- untitled 10.png (8.01 KiB) Visto 845 volte
http://www.mif.pg.gda.pl/homepages/tom/