Allora vediamo di capirci qualcosa prima in termini di suono e poi su come si calcola...
Spero che questo possa essere anche d'aiuto a qualche altro nelle mie condizioni...

Vi chiedo di correggere eventuali errori...
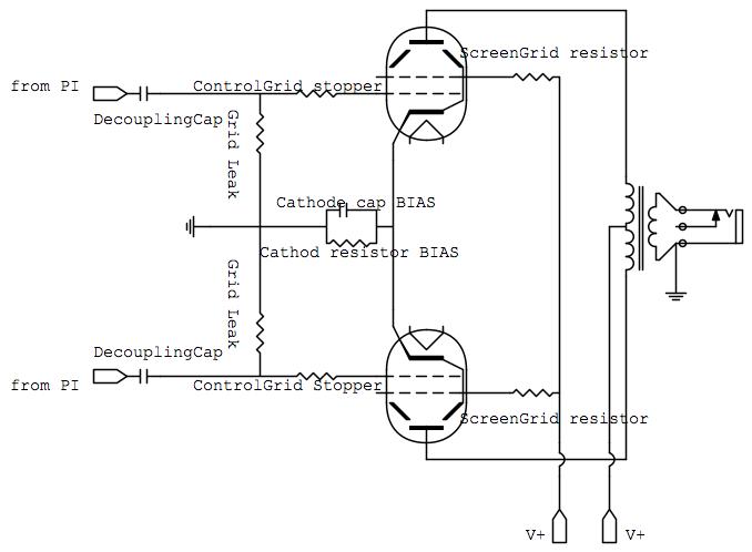
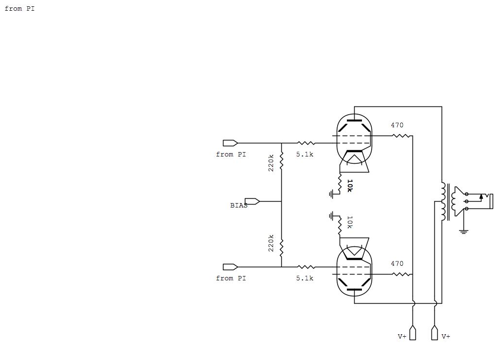
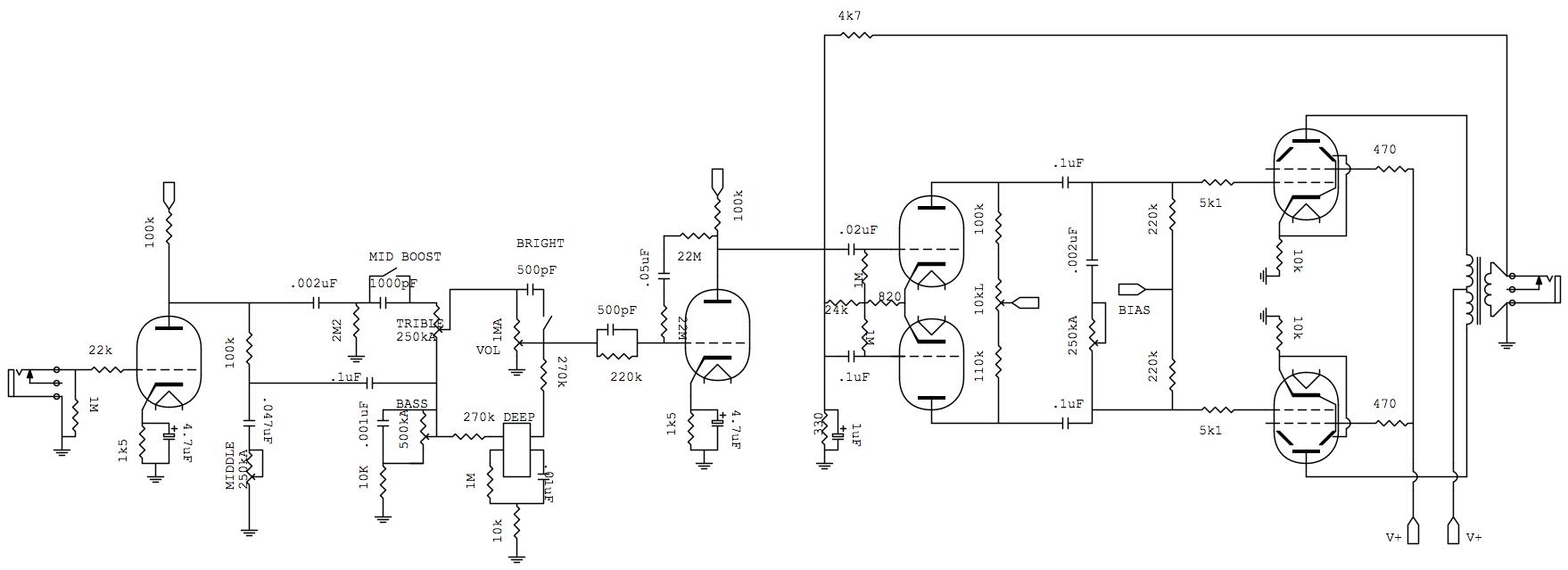
ScreenGrid resistor : a livello tecnico tiene la griglia ad una tensione più bassa del plate, altrimenti si rischia la valvola... allunga la vita ai nostri tubi... il valore storico di 470R pare non abbia molta effecacia... meglio valori da 1k in su!
A livello sonoro aumenta il SAG la compressione ed introduce una distorsione armonica a discapito dell'headroom...
Si può smanettare purchè non si scenda troppo coi valori
Cathode resistors : se si sceglie il cathode bias o un bias misto cathode e fixed va attentamente calcolata... dal suo valore dipende il punto di lavoro della valvola...
meglio calcolarlo per bene in base alle correnti in gioco ed al TU
Cathode cap : nel momento in cui la valvola "lavora" aumenta la corrente che la attraversa... il bias si sposta e si sente quella distorsione caratteristica del cathode bias... un condensatore in quella posizione permette di limitare questo fenomeno...
si può smanettare
Grid leak resistor : insieme alla resistenza al catodo e sulla screen grid setta il bias della valvola... (ancora non ho ben capito in che modo) regola il livello di guadagno dello stadio... un valore basso di grid leak resistor corrisponde ad uno scarso guadagno...
meglio che sia calcolato precisamente
Control Grid stopper : Abbinato alla capacità interna della valvola evita le oscillazioni in alta frequenza... Valori fino a 1K non hanno effetti sul suono perchè tagliano su frequenze ben più alte della banda audio con valori superiori si ha un taglio sulle frequenza alte
si può smanettare entro certi valori: io per sicurezza almeno 1k o 1k5 ce lo lascerei
Coupling Cap: Taglia sulle basse frequenze, a valori più bassi taglia su frequenze più basse.. a valori più alti su quelle più alte!
Si può smanettare, ma ci DEVE essere
N.B. mai superare la resistenza massima di griglia( somma di grid stopper e grid leak) consigliata per la valvola: potrebbe portare a caricare positivamente la griglia innescando un meccanismo di autodistruzione della valvola!
Se potete correggermi sono solo contento... questo è quanto ho capito!
Spero di poter presto realizzare una GUIDA PRATICA al calcolo del finale!!!