Sostieni il forum con una donazione! Il tuo contributo ci aiuterà a rimanere online!
Immagine

Mod per ampli con riverbero - Boost a costo zero

Discussioni di carattere generale sugli amplificatori valvolari...
Rispondi
Avatar utente
Kagliostro
Amministratore
Amministratore
Messaggi: 9930
Iscritto il: 03/12/2007, 0:16
Località: Prov. di Treviso

Mod per ampli con riverbero - Boost a costo zero

Messaggio da Kagliostro » 29/10/2014, 10:27

Dalla Fender un trucchetto per aggiungere un Boost a praticamente tutti gli ampli che hanno il circuito riverbero
Deluxe Reverb Boost Trick.jpg
K

Avatar utente
delga
Diyer Eroe
Diyer Eroe
Messaggi: 526
Iscritto il: 07/02/2012, 23:37
Località: prov. di Teramo

Re: Mod per ampli con riverbero - Boost a costo zero

Messaggio da delga » 29/10/2014, 14:44

ma è utilizzabile solo sul canale vibrato o anche sul normal?

Avatar utente
Kagliostro
Amministratore
Amministratore
Messaggi: 9930
Iscritto il: 03/12/2007, 0:16
Località: Prov. di Treviso

Re: Mod per ampli con riverbero - Boost a costo zero

Messaggio da Kagliostro » 29/10/2014, 14:50

Per capirlo esattamente bisognerebbe avere lo schema completo (che non ho)

In caso di applicazione su altri ampli dipende dal circuito

K

Avatar utente
delga
Diyer Eroe
Diyer Eroe
Messaggi: 526
Iscritto il: 07/02/2012, 23:37
Località: prov. di Teramo

Re: Mod per ampli con riverbero - Boost a costo zero

Messaggio da delga » 29/10/2014, 14:56

perchè al primo colpo d'occhio direi che funziona solo se si immette il segnale negli ingressi del canale vibrato.......

Avatar utente
Kagliostro
Amministratore
Amministratore
Messaggi: 9930
Iscritto il: 03/12/2007, 0:16
Località: Prov. di Treviso

Re: Mod per ampli con riverbero - Boost a costo zero

Messaggio da Kagliostro » 29/10/2014, 15:03

Concordo, ma senza schema completo non si può esserne certi

K

Avatar utente
delga
Diyer Eroe
Diyer Eroe
Messaggi: 526
Iscritto il: 07/02/2012, 23:37
Località: prov. di Teramo

Re: Mod per ampli con riverbero - Boost a costo zero

Messaggio da delga » 29/10/2014, 15:05

:numb1: ok!

Avatar utente
robi
Amministratore
Amministratore
Messaggi: 9738
Iscritto il: 17/12/2006, 13:57
Località: Alba

Re: Mod per ampli con riverbero - Boost a costo zero

Messaggio da robi » 29/10/2014, 15:19

Ciao,
in realtà non è una modifica, ma uno schema originale Fender.

Si può applicare a qualsiasi ampli anche senza riverbero,
basta avere due stadi di guadagno in cascata ed applicare feedback positivo fra i due.

Avatar utente
Kagliostro
Amministratore
Amministratore
Messaggi: 9930
Iscritto il: 03/12/2007, 0:16
Località: Prov. di Treviso

Re: Mod per ampli con riverbero - Boost a costo zero

Messaggio da Kagliostro » 30/10/2014, 4:54

Ciao Robi, intendevo modifica originale Fender ad un loro circuito preesistente, non modifica di terzi

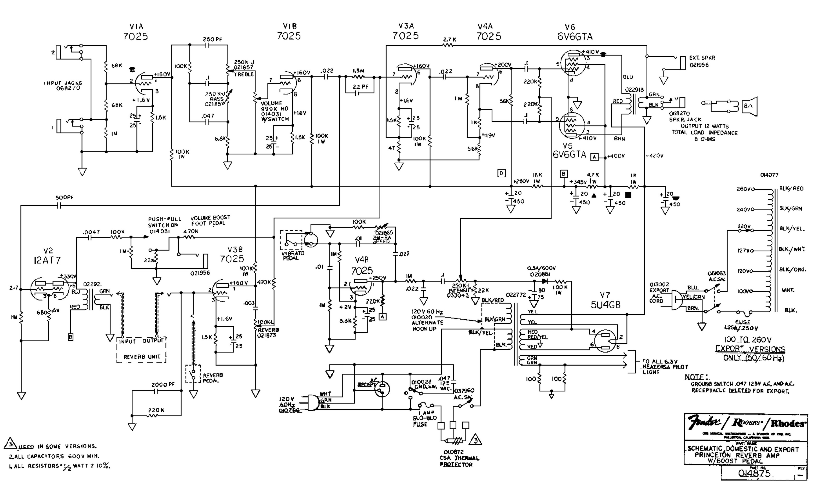
Ho rintracciato lo schema completo e quello che penso sia lo schema prima che la fender decidesse di fare il modello modificato
Fender Deluxe Reverb with Boost.jpg
Fender_deluxe_reverb_ab763_schem.jpg
---

Mi hanno appena detto che qualcosa di simile c'era anche su un modello di Princeton, penso sia questo
Fender_princeton_rev_boostpedal.jpg
K

MapleMarco
Roger Mayer Jr.
Roger Mayer Jr.
Messaggi: 2658
Iscritto il: 02/06/2012, 14:22
Località: Mirano (VE)

Re: Mod per ampli con riverbero - Boost a costo zero

Messaggio da MapleMarco » 17/12/2014, 10:35

adesso vedo questo thread!

beh, ragazzi, è l'antesignano della mark sto affare!!! :hummm_1:
finisce che me ne potrei fare uno :face_green:
CHE DIO B'ASSISTA!

Rispondi