Switch stadio OD - Si cercano consigli
- Kagliostro
- Amministratore

- Messaggi: 9930
- Iscritto il: 03/12/2007, 0:16
- Località: Prov. di Treviso
Switch stadio OD - Si cercano consigli
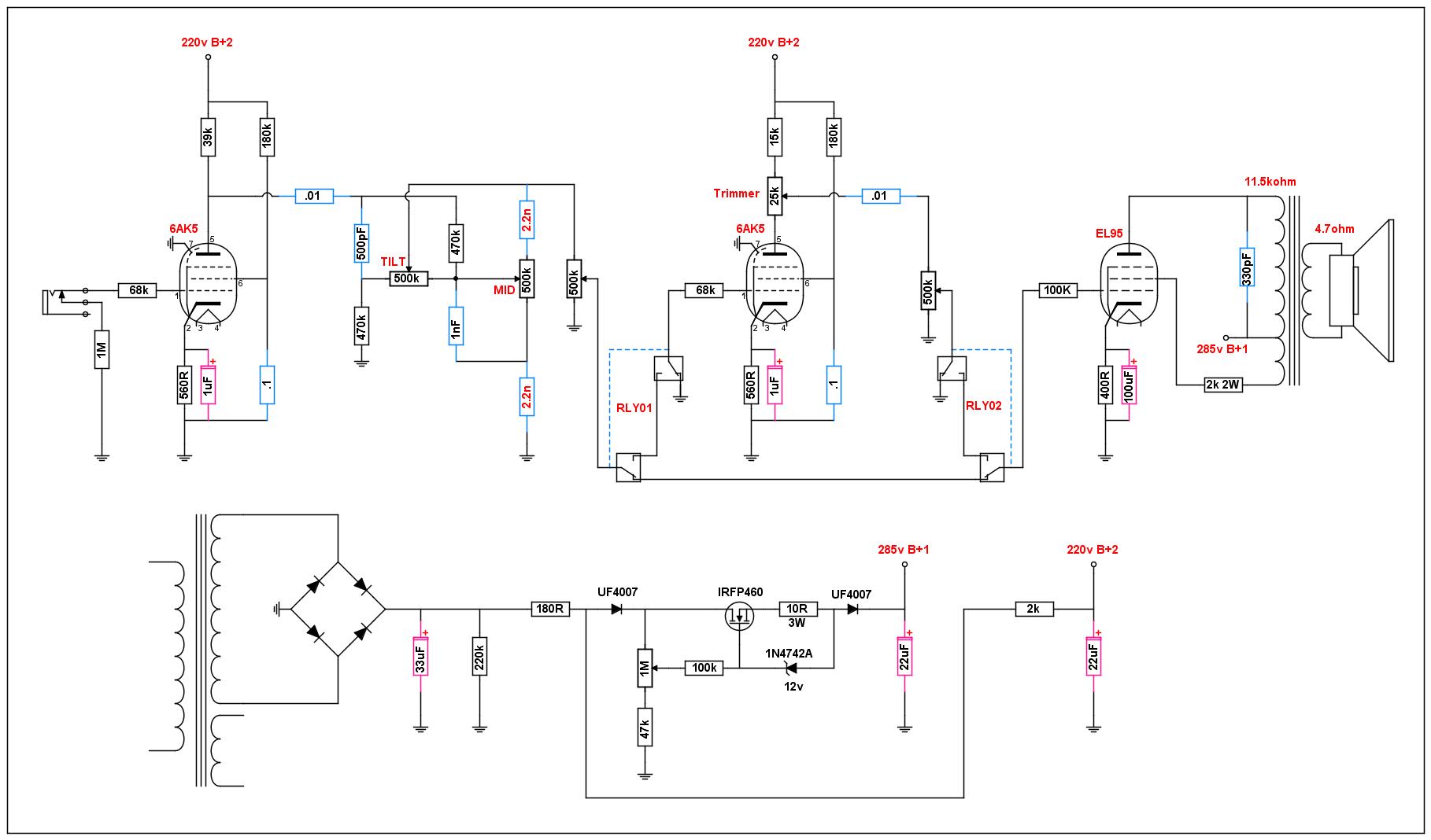
Sto buttando giù lo schemino di un SE con pentodo come V1 e finale 6aq5 o giù di lì
in pratica una specie di fender 5C1, ma con in più uno stadio OverDrive tra V1 e valvola finale
http://el34world.com/charts/Schematics/ ... MP_5C1.pdf
ho buttato giù velocemente un'idea di come penso potrebbe essere lo switch per inserire e disinserire lo stadio di guadagno aggiunto
ma siccome so che qui nel forum c'è chi è molto più pratico di me, sono qui a chiedere pareri e consigli
In pratica RLY01 e RLY02 vengono comandati simultaneamente e mettono a massa ingresso ed uscita dello stadio OD quando non usato
Osservazioni .... consigli ??
K
in pratica una specie di fender 5C1, ma con in più uno stadio OverDrive tra V1 e valvola finale
http://el34world.com/charts/Schematics/ ... MP_5C1.pdf
ho buttato giù velocemente un'idea di come penso potrebbe essere lo switch per inserire e disinserire lo stadio di guadagno aggiunto
ma siccome so che qui nel forum c'è chi è molto più pratico di me, sono qui a chiedere pareri e consigli
In pratica RLY01 e RLY02 vengono comandati simultaneamente e mettono a massa ingresso ed uscita dello stadio OD quando non usato
Osservazioni .... consigli ??
K
- mastrococco
- Garzone di Roger Mayer

- Messaggi: 1361
- Iscritto il: 16/01/2012, 14:13
- Località: Cesena
Re: Switch stadio OD - Si cercano consigli
Ciao K, premesso che NON sono tra gli esperti, come ben sai, volevo comunque fare una osservazione e una domanda:
l'osservazione è che i relè andrebbero disaccoppiati per evitare bop da continua (non vedo disaccoppiamento tra il boost e la finale), la domanda è: perchè mandare a massa l'in e l'out dello stadio quando è completamente bypassato?
l'osservazione è che i relè andrebbero disaccoppiati per evitare bop da continua (non vedo disaccoppiamento tra il boost e la finale), la domanda è: perchè mandare a massa l'in e l'out dello stadio quando è completamente bypassato?
- Kagliostro
- Amministratore

- Messaggi: 9930
- Iscritto il: 03/12/2007, 0:16
- Località: Prov. di Treviso
Re: Switch stadio OD - Si cercano consigli
Giusto, mi sono proprio dimenticato di disegnare il cap in uscita allo stadio OD, grazie di averlo segnalatol'osservazione è che i relè andrebbero disaccoppiati per evitare bop da continua
per quanto riguarda il mandare a massa lo stadio OD quando è bypassato ..... ? Mah, il fatto è che non ne capisco di switching e
cercavo di fare in modo di avere meno problemi possibili
Se posso dire una cosa di cui sono sicuro, il fatto di avere due relè in serie che separano, stante che i contatti dei relè
possono comportarsi come le armature di un condensatore e consentire il passaggio del segnale AC, il metterne due aumenta
l'offness (la capacità di isolare un segnale AC, termine non ufficiale che usa Merlin)
ecco lo schema con il cap di disaccoppiamento
Grazie
K
- mastrococco
- Garzone di Roger Mayer

- Messaggi: 1361
- Iscritto il: 16/01/2012, 14:13
- Località: Cesena
Re: Switch stadio OD - Si cercano consigli
Mmmmh, se dovessi farlo di testa mia userei un solo rele per la deviazione in ingresso e in uscita, mandare a massa il segnale avrebbe senso se poi restasse collegato in uscita, tu li isoli tutti e due!
Non avevo mai sentito di rele che facessero effetto condensatore, nella mia pochezza un rele che non devia lo considero difettoso
!
Comunque interessante l'utilizzo di pentodi in preamplificazione, avevi già provato qualcosa o è un esperimento ex novo?
Non avevo mai sentito di rele che facessero effetto condensatore, nella mia pochezza un rele che non devia lo considero difettoso
Comunque interessante l'utilizzo di pentodi in preamplificazione, avevi già provato qualcosa o è un esperimento ex novo?
- Kagliostro
- Amministratore

- Messaggi: 9930
- Iscritto il: 03/12/2007, 0:16
- Località: Prov. di Treviso
Re: Switch stadio OD - Si cercano consigli
Sto cercando di ottenere un qualcosa di insolito
comunque, con un solo pentodo ci sono un sacco di HiFi ed anche ampli da chitarra vedi Vox AC15, Gibson GA 20T, Gibson GA40 ed altri
Prova a sentire i sample di questo amplino fatto in casa (c'è anche lo schema)
http://www.bensykora.com/7cylinder.html
Con due pentodi invece ..... la cosa diventa pioneristica
---
Se ci pensi, un relè che abbia i contatti vicini è a tutti gli effetti un condensatore ad aria (ad aria si definiscono quelli che come dielettrico usano l'aria, di solito sono condensatori variabili e vengono usati in vecchie radio o trasmettitori radiofrequenza)
K
comunque, con un solo pentodo ci sono un sacco di HiFi ed anche ampli da chitarra vedi Vox AC15, Gibson GA 20T, Gibson GA40 ed altri
Prova a sentire i sample di questo amplino fatto in casa (c'è anche lo schema)
http://www.bensykora.com/7cylinder.html
Con due pentodi invece ..... la cosa diventa pioneristica
---
Se ci pensi, un relè che abbia i contatti vicini è a tutti gli effetti un condensatore ad aria (ad aria si definiscono quelli che come dielettrico usano l'aria, di solito sono condensatori variabili e vengono usati in vecchie radio o trasmettitori radiofrequenza)
K
- mastrococco
- Garzone di Roger Mayer

- Messaggi: 1361
- Iscritto il: 16/01/2012, 14:13
- Località: Cesena
Re: Switch stadio OD - Si cercano consigli
CI pensavo al condensatore ad aria, ma pensavo anche al fatto che i rele sono (o dovrebbero essere) fatti apposta per non avere quell'effetto...
Stasera mi guardo il link con comodo, chissà che non si scopra un nuovo mondo per i metallari, stadio di incremento distorsione pentopotenziato suona bene
Stasera mi guardo il link con comodo, chissà che non si scopra un nuovo mondo per i metallari, stadio di incremento distorsione pentopotenziato suona bene
Re: Switch stadio OD - Si cercano consigli
Ciao,
tenendo conto della permittività elettrica dell'aria 8,8E-12, e della distanza media fra i lamierini dei contatti del relé (4-5mm),
per avere 1 pF ci vorrebbero dei lamierini da 5,7 cm2: enormi. Direi che il problema dell'accoppiamento AC dei relè si puà trascurare.
Io userei un singolo relé, come già consigliato.
tenendo conto della permittività elettrica dell'aria 8,8E-12, e della distanza media fra i lamierini dei contatti del relé (4-5mm),
per avere 1 pF ci vorrebbero dei lamierini da 5,7 cm2: enormi. Direi che il problema dell'accoppiamento AC dei relè si puà trascurare.
Io userei un singolo relé, come già consigliato.
- Kagliostro
- Amministratore

- Messaggi: 9930
- Iscritto il: 03/12/2007, 0:16
- Località: Prov. di Treviso
Re: Switch stadio OD - Si cercano consigli
OK, vada per un solo relè, come detto, non ne capisco tanto di switching ed avevo buttato giù una soluzione "a naso"
il fatto che un doppio relè in serie diminuisca la possibilità di avere un passaggio di AC era solo un effetto collaterale
Grazie Robi
K
il fatto che un doppio relè in serie diminuisca la possibilità di avere un passaggio di AC era solo un effetto collaterale
Grazie Robi
K
Re: Switch stadio OD - Si cercano consigli
Qualcosa di analogo a questo (prendi solo la parte che ti serve):
http://milas.spb.ru/~kmg/files/schemati ... 0ch2,3.JPG
http://milas.spb.ru/~kmg/files/schemati ... 0ch2,3.JPG
- Kagliostro
- Amministratore

- Messaggi: 9930
- Iscritto il: 03/12/2007, 0:16
- Località: Prov. di Treviso
Re: Switch stadio OD - Si cercano consigli
Grazie
vedo di studiarmi la cosa e vediamo cosa se ne esce
K
vedo di studiarmi la cosa e vediamo cosa se ne esce
K
- Kagliostro
- Amministratore

- Messaggi: 9930
- Iscritto il: 03/12/2007, 0:16
- Località: Prov. di Treviso
Re: Switch stadio OD - Si cercano consigli
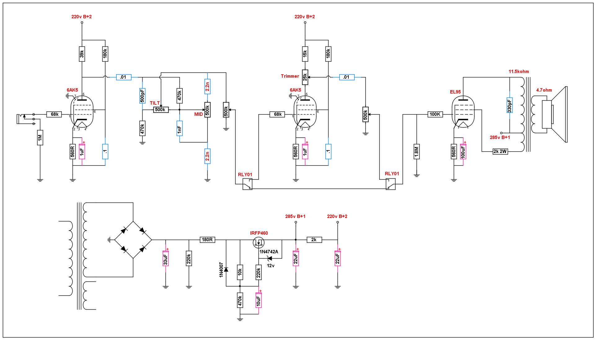
Domanda .... lo vedete utile un VVR in un amp stereo da 3W + 3W ??
Stavo pensando se fosse il caso di eliminarlo e magari inserire un capacitor multiplier
visto che gli SE sono particolarmente sensibili al ripple
L'ultima versione dello schema sarebbe così (ed usa 1 solo relè, come consigliato)
K
p.s.: Robi, scusami, penso di essere proprio "di coccio" non ho capito molto dello schema che gentilmente hai linkato
Stavo pensando se fosse il caso di eliminarlo e magari inserire un capacitor multiplier
visto che gli SE sono particolarmente sensibili al ripple
L'ultima versione dello schema sarebbe così (ed usa 1 solo relè, come consigliato)
K
p.s.: Robi, scusami, penso di essere proprio "di coccio" non ho capito molto dello schema che gentilmente hai linkato
Re: Switch stadio OD - Si cercano consigli
Mi pare tu lo abbia compreso benissimo, dato che è quello che ti suggerivo.
Fai solo attenzione a mettere a massa l'ingresso del secondo pentodo anche quando è escluso dal circuito.
Fai solo attenzione a mettere a massa l'ingresso del secondo pentodo anche quando è escluso dal circuito.
- Kagliostro
- Amministratore

- Messaggi: 9930
- Iscritto il: 03/12/2007, 0:16
- Località: Prov. di Treviso
Re: Switch stadio OD - Si cercano consigli
Ah, ecco, allora qualcosa l'avevo un po' capito
Riguardo mettere a massa l'input del secondo pentodo quando non è usato
intendi inserire un relè che lo commuti a massa come era nella versione precedente ?
, Forse no, visto che sarebbe quasi come la precedente soluzione ????
K
Riguardo mettere a massa l'input del secondo pentodo quando non è usato
intendi inserire un relè che lo commuti a massa come era nella versione precedente ?
K
- Kagliostro
- Amministratore

- Messaggi: 9930
- Iscritto il: 03/12/2007, 0:16
- Località: Prov. di Treviso
Re: Switch stadio OD - Si cercano consigli
Forse ci sono arrivato, così ?
K
K
Re: Switch stadio OD - Si cercano consigli
Metti comunque una resistenza verso massa per il secondo pentodo, nella commutazione non ha riferimenti in tensione.
