Beh .......
Questo relativamente allo schema originale
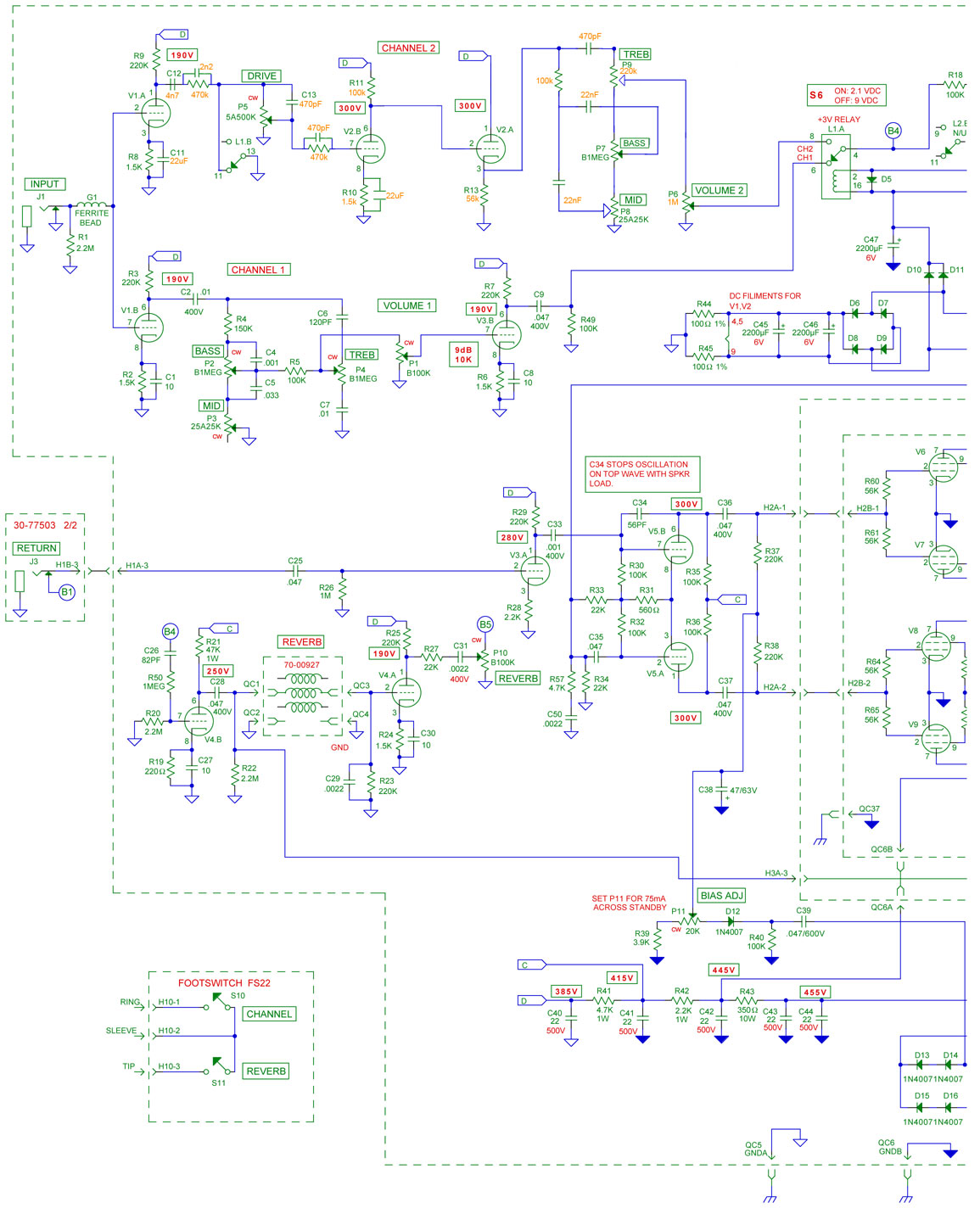
sul canale 1 hai solo due stadi ed il secondo triodo è alimentato con una tensione nettamente inferiore ai 300v
sul canale 2 hai tre stadi e l'alimentazione è sui 300v
è pur vero che nel canale 2 un po' di gain lo perdi con il Tone Stack, ma mi pare più che comprensibile che ci sia questo scompenso di livello
potresti provare a mettere un pot ad uso trimmer sul'uscita del canale che ha più guadagno e regolarlo in modo da bilanciare i due canali, per funzionare dovrebbe funzionare, ma non so se l'effetto finale poi ti possa piacere
Per la versione modificata
in pratica al canale 2 è stato ridotto il guadagno usando il terzo diodo come CF e quindi con guadagno <= 1 ed il secondo triodo ha una resistenza di placca da 100k, quindi minor guadagno del tubo, però la tensione è sempre sui 300v
comunque alla spiccia non vedo che la soluzione del partitore resistivo (fatto con un trimmer o potenziometro)
Penso che provare non costi molto, facci sapere il risultato di un'eventuale prova
EDIT: potresti provare ad aumentare la resistenza di placca della seconda valvola del canale 2, in tal modo aumenti il guadagno dello stadio oppure potresti provare a ripristinare il terzo diodo come stadio di amplificazione ma provare su V2 una valvola tipo 5751(gain 70) - 12at7 (gain 60) - 12ay7 (gain 45) - 12av7 (gain 41) - 12au7 (gain 19)
Ciao
K