Trasformazione di un Carvin Valve master
Re: Trasformazione di un Carvin Valve master
A memoria la GZ34 ha sui 160-165 Ohm a 150 mA (attento che la sua resistenza interna non è lineare come col resistore di potenza!), e quindi ho preso il valore più vicino a quello che ricordavo, ad una corrente verosimile per quell'amplificatore.
Per la potenza, ho preso il caso peggiore (ipotizzando 300 mA di assorbimento, che ritengo impossibili), e calcolando la potenza dissipata: 13,5 W.
A questo punto ho raddoppiato e preso il valore più prossimo: 25W.
Per la potenza, ho preso il caso peggiore (ipotizzando 300 mA di assorbimento, che ritengo impossibili), e calcolando la potenza dissipata: 13,5 W.
A questo punto ho raddoppiato e preso il valore più prossimo: 25W.
Re: Trasformazione di un Carvin Valve master
Rieccomi , non ho mollato ma solo iniziato a valutare varie opzioni...
Visti gli schemi di Tubenit e l possibilita di riutilizzare il reverbero a molla,non sarebbe piu facile estrapolare il circuito del reverbero dal carvin?Che tra l 'altro è fatto apposta per il modello di reverbero?
Visti gli schemi di Tubenit e l possibilita di riutilizzare il reverbero a molla,non sarebbe piu facile estrapolare il circuito del reverbero dal carvin?Che tra l 'altro è fatto apposta per il modello di reverbero?
Re: Trasformazione di un Carvin Valve master
Salve a tutti , dopo un po di tempo sono al punto che:
deciso il progetto il 5f6A , ho acquistato trasformatori fatti su misura (specifiche dei trafo del 5f6A) , ho acquistato la rettificatrice una gz34 ho fatto qualche foro in piu sullo chassis e ho completato il lavoro mettendo tutto su una EyeletBoard fatta con una pcb in vetronite svuotata del rame e forata come da layout del 5f6A.
Comunque dopo tanti giorni di lavoro e ore spese a imprecare ho trovato il coraggio di accendere l'interruttore di bypass
Il suono esce anche se un po moscio e piatto e non ha preso ancora fuoco , finora.
Le prime misurazioni di tensioni dei vari rami che ho preso sono quasi come da schema(leggermente piu altine) ma mentre le prendevo niotavo il calore aumentare sulla raddrizzatrice , calore calore calore troppo ed ho tolto l'alimentazione con bypass per vedere dove è il problema.
Per regolare il bias delle finali ho inserito nel ramo un potenziometro da 47k.
Ora mi preme scoprire l'errore ma proprio mentre ti stai divertendo è già ora di scappare....
qualche consiglio?
deciso il progetto il 5f6A , ho acquistato trasformatori fatti su misura (specifiche dei trafo del 5f6A) , ho acquistato la rettificatrice una gz34 ho fatto qualche foro in piu sullo chassis e ho completato il lavoro mettendo tutto su una EyeletBoard fatta con una pcb in vetronite svuotata del rame e forata come da layout del 5f6A.
Comunque dopo tanti giorni di lavoro e ore spese a imprecare ho trovato il coraggio di accendere l'interruttore di bypass
Il suono esce anche se un po moscio e piatto e non ha preso ancora fuoco , finora.
Le prime misurazioni di tensioni dei vari rami che ho preso sono quasi come da schema(leggermente piu altine) ma mentre le prendevo niotavo il calore aumentare sulla raddrizzatrice , calore calore calore troppo ed ho tolto l'alimentazione con bypass per vedere dove è il problema.
Per regolare il bias delle finali ho inserito nel ramo un potenziometro da 47k.
Ora mi preme scoprire l'errore ma proprio mentre ti stai divertendo è già ora di scappare....
qualche consiglio?
Re: Trasformazione di un Carvin Valve master
Salve di nuovo a tutti ...
Dunque aggiorno , ricontrollando avevo notato un errore , ho sistemato ed il suono era migliore molto piu somigliante ad un bassman ,rimaneva un po di rumore di fondo hum , che c'era anche se i volumi erano a zero e senza nessuno strumento collegato.
Visto il cablaggio da pivello ho pensato dipendesse da quello ma procedo comunque ad un controllo di tensioni anodiche confrontado con delle misurazioni di riferimento prese in questo forum di un 5f6A ben funzionante.V5,V4;v3,v2 tutto ok variazioni di 3/5 volt ma nella v1 le differenze erano troppe.
V1 ideale V1 misurate
Pin 1 177v 240v
pin3/8 2,88v 1,66v
pin6 174v 234v
Dopo questo,ho notato che le uscite del secondari filamenti e quella dei 5 volt(rettificatrice) avevano i cavi dei pin centrali non collegati a massa.Bene li collego a massa ma mi salta fusibile(messo dopo la rettificatrice) dopo che la rettificatrice lampeggia un paio di volte....
Annullo la mia ultima operazione;scollegando di nuovo i centrali a massa ma niente la valvola lampeggia e fa saltare il fusibile.
Ho paura di aver danneggiato o la valvola gz34 o il trasformatore.
Che consiglio mi potrebbe aiutare?
Dunque aggiorno , ricontrollando avevo notato un errore , ho sistemato ed il suono era migliore molto piu somigliante ad un bassman ,rimaneva un po di rumore di fondo hum , che c'era anche se i volumi erano a zero e senza nessuno strumento collegato.
Visto il cablaggio da pivello ho pensato dipendesse da quello ma procedo comunque ad un controllo di tensioni anodiche confrontado con delle misurazioni di riferimento prese in questo forum di un 5f6A ben funzionante.V5,V4;v3,v2 tutto ok variazioni di 3/5 volt ma nella v1 le differenze erano troppe.
V1 ideale V1 misurate
Pin 1 177v 240v
pin3/8 2,88v 1,66v
pin6 174v 234v
Dopo questo,ho notato che le uscite del secondari filamenti e quella dei 5 volt(rettificatrice) avevano i cavi dei pin centrali non collegati a massa.Bene li collego a massa ma mi salta fusibile(messo dopo la rettificatrice) dopo che la rettificatrice lampeggia un paio di volte....
Annullo la mia ultima operazione;scollegando di nuovo i centrali a massa ma niente la valvola lampeggia e fa saltare il fusibile.
Ho paura di aver danneggiato o la valvola gz34 o il trasformatore.
Che consiglio mi potrebbe aiutare?
-
alexradium
- Diyer Eroe

- Messaggi: 777
- Iscritto il: 07/06/2011, 14:18
Re: Trasformazione di un Carvin Valve master
a massa devi collegare solo quello delle 6,3V,quello dei 5V si riferisce all'alta tensione,per forza salta il fusibile.
ma che trasformatore hai?
ma che trasformatore hai?
Re: Trasformazione di un Carvin Valve master
Me lo sono fatto fare dalla Raoli una piccola azienda di avvolgimenti , primario 230v secondari 325-0-50-325(250mA)
/ 2.5-0-2.5 (3A) / 3,15-0-3,15(5A)
Grazie per la risposta.
Però dopo continuava a saltare il fusibile ,ripristinato il collegamento buono.
/ 2.5-0-2.5 (3A) / 3,15-0-3,15(5A)
Grazie per la risposta.
Però dopo continuava a saltare il fusibile ,ripristinato il collegamento buono.
-
alexradium
- Diyer Eroe

- Messaggi: 777
- Iscritto il: 07/06/2011, 14:18
Re: Trasformazione di un Carvin Valve master
sostituisci temporaneamente la valvola con 2 diodi 1n4007,dai tensione e vedi se salta ancora,se è a posto allora la valvola è andata.
Re: Trasformazione di un Carvin Valve master
Re: Trasformazione di un Carvin Valve master
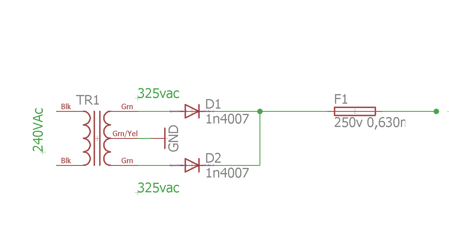
Per la prova intendi raddrizzare in questo modo ?
alexradium ha scritto: ↑31/10/2018, 19:09sostituisci temporaneamente la valvola con 2 diodi 1n4007,dai tensione e vedi se salta ancora,se è a posto allora la valvola è andata.
Re: Trasformazione di un Carvin Valve master
Ok raddrizzando a diodi il circuito lavora bene naturalmente le anodiche sono un po altine rispetto al progetto,resta da sostituire la valvola che a questo punto reputo compromessa.Con questa prova ho potuto constatare e testare il suono a orecchio...hum sparito suono molto pulito dai rumori di fondo,timbrica leggermente "indurita" ma buona , controlli di tono e presence rispondono molto bene.
Rimane sempre molto alta la tensione anodica di V1...quando sistemerò quest'altro problemino vorrei aggiungere il reverbero e qualche modifica al tone stack.
Inoltre ho da sistemare anche la regolazione bias in pratica ho fatto cosi:
Controllerò il passaggio di corrente che mi sembra debba essere 100mA per un corretto funzionamento della valvola.
Domanda:
Quando si parla di resistenza di feedback quella da 27k per intenderci nel bassman originale che ha l'impedenza d uscita del trasformatore audio da 2 OHM, io che mi sono fatto fare un TU con 3 uscite con impedenze diverse cioè 2,4,8 come posso gestire i valori di eventuali resistenze di feedback?
Sull uscita a 2 OHm metterò quella da 27 , mentre sulle altre ?
Inoltre , domandona stupida ,anzi dubbio atroce,le uscite che al momento non uso del TU vanno a massa (la risposta dovrebbe essere no
)?
Rimane sempre molto alta la tensione anodica di V1...quando sistemerò quest'altro problemino vorrei aggiungere il reverbero e qualche modifica al tone stack.
Inoltre ho da sistemare anche la regolazione bias in pratica ho fatto cosi:
Controllerò il passaggio di corrente che mi sembra debba essere 100mA per un corretto funzionamento della valvola.
Domanda:
Quando si parla di resistenza di feedback quella da 27k per intenderci nel bassman originale che ha l'impedenza d uscita del trasformatore audio da 2 OHM, io che mi sono fatto fare un TU con 3 uscite con impedenze diverse cioè 2,4,8 come posso gestire i valori di eventuali resistenze di feedback?
Sull uscita a 2 OHm metterò quella da 27 , mentre sulle altre ?
Inoltre , domandona stupida ,anzi dubbio atroce,le uscite che al momento non uso del TU vanno a massa (la risposta dovrebbe essere no
Re: Trasformazione di un Carvin Valve master
Allego anche una foto del lavoro.
Il disordine è eccessivo ma ho faticato non poco tre improvvisazione per riadattare i fori ,farne altri , e cercare di realizzare una board a occhielli metallici!
Il disordine è eccessivo ma ho faticato non poco tre improvvisazione per riadattare i fori ,farne altri , e cercare di realizzare una board a occhielli metallici!
-
alexradium
- Diyer Eroe

- Messaggi: 777
- Iscritto il: 07/06/2011, 14:18
Re: Trasformazione di un Carvin Valve master
per simulare la presenza di una valvola gz34 è sufficiente utilizzare una resistenza circa 100ohm/10watt.andromeda ha scritto: ↑02/11/2018, 22:47Ok raddrizzando a diodi il circuito lavora bene naturalmente le anodiche sono un po altine rispetto al progetto,resta da sostituire la valvola che a questo punto reputo compromessa.Con questa prova ho potuto constatare e testare il suono a orecchio...hum sparito suono molto pulito dai rumori di fondo,timbrica leggermente "indurita" ma buona , controlli di tono e presence rispondono molto bene.
Rimane sempre molto alta la tensione anodica di V1...quando sistemerò quest'altro problemino vorrei aggiungere il reverbero e qualche modifica al tone stack.
Inoltre ho da sistemare anche la regolazione bias in pratica ho fatto cosi:
Controllerò il passaggio di corrente che mi sembra debba essere 100mA per un corretto funzionamento della valvola.
Domanda:
Quando si parla di resistenza di feedback quella da 27k per intenderci nel bassman originale che ha l'impedenza d uscita del trasformatore audio da 2 OHM, io che mi sono fatto fare un TU con 3 uscite con impedenze diverse cioè 2,4,8 come posso gestire i valori di eventuali resistenze di feedback?
Sull uscita a 2 OHm metterò quella da 27 , mentre sulle altre ?
Inoltre , domandona stupida ,anzi dubbio atroce,le uscite che al momento non uso del TU vanno a massa (la risposta dovrebbe essere no)?
la resistenza di feedback se hai l'uscita da 2 ohm la colleghi lì e usi 27k se vuoi l'originale,poi lo speaker lo colleghi sull'uscita corrispondente.
le uscite non vanno a massa,l'unico caso in cui è concesso è se hai un unico jack di uscita con switch a massa solo quando è scollegato,per prevenire danni al trasformatore e valvole.
Re: Trasformazione di un Carvin Valve master
Per la res. per simulare la Gz34 avevo usato una 120ohm 10w come mi aveva già consigliato Robi quando volevo usare il trafo originale e volevo ol ponte a diodi.Il destino beffardo....cmq aspetto la gz34 nuova e proverò il 5f6A con la rett. a diodi nel mentre.
Re: Trasformazione di un Carvin Valve master
Altra domanda...
1: avendo un cono da 100w con impedenza di 8ohm , posso usare qualsiasi uscita del T.U. a 2 a 4 o a 8ohm?
1: avendo un cono da 100w con impedenza di 8ohm , posso usare qualsiasi uscita del T.U. a 2 a 4 o a 8ohm?
-
alexradium
- Diyer Eroe

- Messaggi: 777
- Iscritto il: 07/06/2011, 14:18
Re: Trasformazione di un Carvin Valve master
va usata l'uscita corrispondente al cono o comunque alla risultante di più coni.
1 cono da 8 uscita da 8
2 coni da 8 in parallelo,uscita da 4 e così via.
Qua però siamo alle basi.
1 cono da 8 uscita da 8
2 coni da 8 in parallelo,uscita da 4 e così via.
Qua però siamo alle basi.

