PERSONALIZZAZIONE FENDER CHAMP 5F1
- Kagliostro
- Amministratore

- Messaggi: 9949
- Iscritto il: 03/12/2007, 0:16
- Località: Prov. di Treviso
Re: PERSONALIZZAZIONE FENDER CHAMP 5F1
Così, ad una prima occhiata, direi di spostare il PT del Send/Return al posto del PT del 5F1 e viceversa
Presumo che il campo magnetico generato dal PT più grosso sia maggiore
a proposito i trasformatori hanno tutti le calotte ?
K
Presumo che il campo magnetico generato dal PT più grosso sia maggiore
a proposito i trasformatori hanno tutti le calotte ?
K
Re: PERSONALIZZAZIONE FENDER CHAMP 5F1
ok K. per le calotte no, solo il PT del 5f1 ha una calotta laterale poichè questo viene montato ad incastro con lo chassis facendo risultare la morsettiera del trasfo sotto. il resto nulla.
- Kagliostro
- Amministratore

- Messaggi: 9949
- Iscritto il: 03/12/2007, 0:16
- Località: Prov. di Treviso
Re: PERSONALIZZAZIONE FENDER CHAMP 5F1
Allora forse è meglio la tua disposizione
K
p.s.: E' da stamattina che sto lavorando sul layout, in pratica ho cambiato quasi tutto (ma non ho ancora finito), quando sarà finito bisognerà ricontrollarlo e poi re-adattarlo per il doppio trasformatore (che comunque non è una cosa difficile da fare)
K
p.s.: E' da stamattina che sto lavorando sul layout, in pratica ho cambiato quasi tutto (ma non ho ancora finito), quando sarà finito bisognerà ricontrollarlo e poi re-adattarlo per il doppio trasformatore (che comunque non è una cosa difficile da fare)
Re: PERSONALIZZAZIONE FENDER CHAMP 5F1
ok K ti ringrazio.
stamane sono andato dal falegname per farmi fare gli scatolati dell'ampli.
riguardo quei contenitori che si mettono sui trasformatori cosa ne pensi?fanno qualcosina riguardo i campi magnetici?
K
stamane sono andato dal falegname per farmi fare gli scatolati dell'ampli.
riguardo quei contenitori che si mettono sui trasformatori cosa ne pensi?fanno qualcosina riguardo i campi magnetici?
- Kagliostro
- Amministratore

- Messaggi: 9949
- Iscritto il: 03/12/2007, 0:16
- Località: Prov. di Treviso
Re: PERSONALIZZAZIONE FENDER CHAMP 5F1
Si, fanno, l'ideale è che siano di ferro
Se ci riesci te li puoi fare in casa
Non so a quanto li vendano come prodotto commerciale
K
Se ci riesci te li puoi fare in casa
Non so a quanto li vendano come prodotto commerciale
K
- Kagliostro
- Amministratore

- Messaggi: 9949
- Iscritto il: 03/12/2007, 0:16
- Località: Prov. di Treviso
Re: PERSONALIZZAZIONE FENDER CHAMP 5F1
Ho appena finito il Layout (finito ........ si fa per dire)
adesso bisogna controllare tutto e conto che farai la tua parte
Una volta controllato (e corretto) ci sara da arrangiare le masse in modo da creare il miglior collegamento possibile tra loro ed il telaio
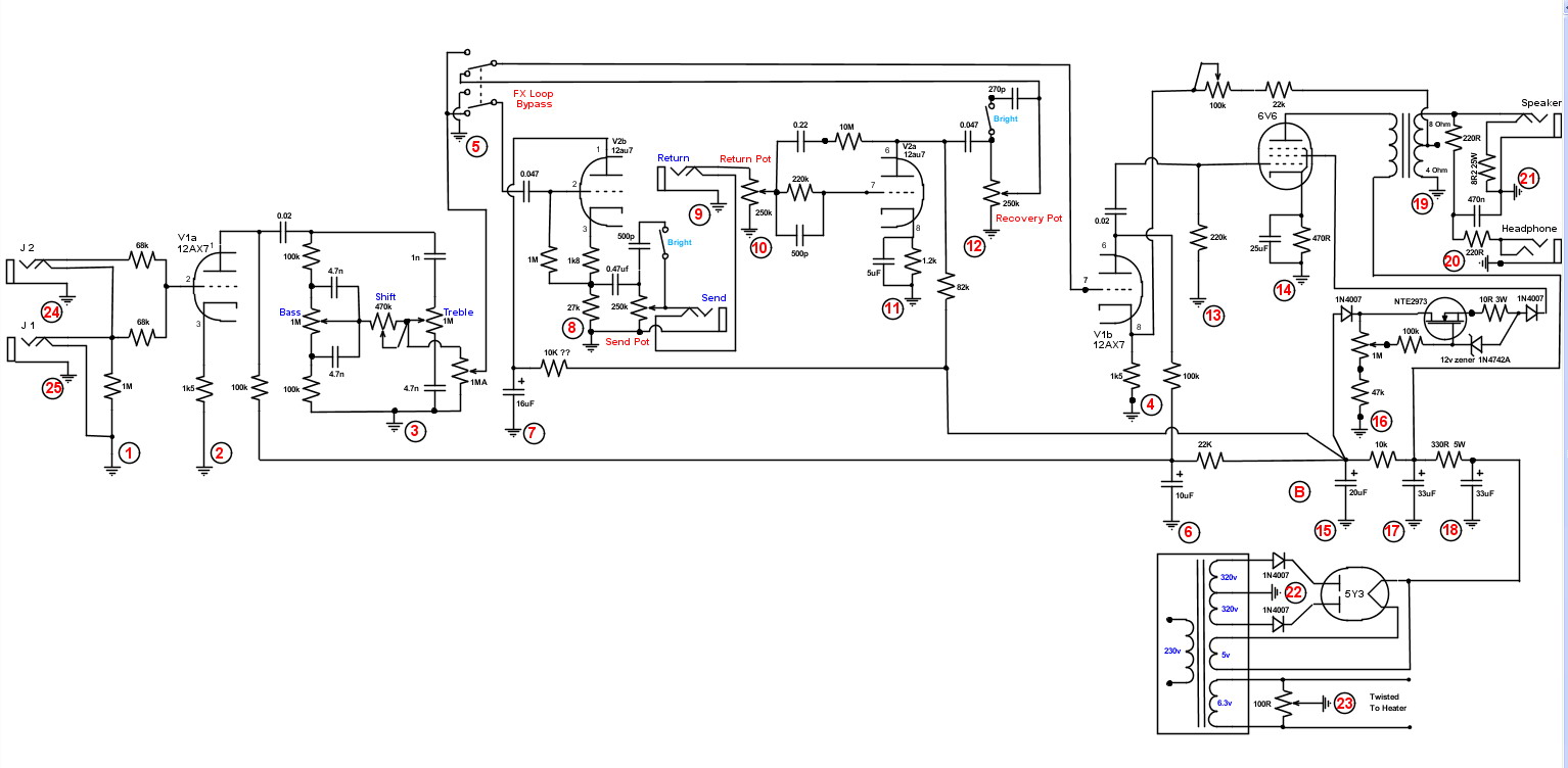
Dimenticavo, il VVR è collegato come da indicazioni del venditore (TubeTown) sul piedino 4 della 6V6, quindi sulla griglia (g2) e non sull'anodo, naturalmente si può montarlo anche nel modo classico (io, comunque, vorrei provarlo anche come ho indicato da TubeTown), basta spostare la presa dell'anodica prima della resistenza e collegare l'uscita al TU invece che al pin 4 (pin 4 va allora collegato dove era collegato prima il VVR)
in allegato:
. File immagine del nuovo Layout
. File immagine del nuovo schema
(nello schema manca il Line Out che ho aggiunto all'ultimo momento - mancano, inoltre, 2 dei 4 diodi 1N4007 che ho deciso di montare)
. File .jsch del nuovo Layout
. File .jsch del nuovo Schema
Può essere che aggiunga anche il disinserimento del Tonetack e uno switch per avere l'FX Loop Parallelo oltre che seriale, ma poi non è che sei abbligato a montarli
Nella parte FX Loop ho volutamente inserito V2 (la 12au7) con le due sezioni (V2a - V2b) invertite rispetto la logica, questo perchè mi sono lasciato la possibilità di inserire nel circuito oltre che alle 12au7 o 12av7 anche le 12dw7
Le 12dw7 sono delle valvole particolari rispetto le altre 12a*7, in quanto i due triodi sono diversi l'uno dall'altro (nella 12dw7 il primo triodo è simile ad una 12ax7 ed il secondo triodo è simile ad una 12au7)
Quindi montando una 12dw7 con la larte 12au7 per il send e la parte 12ax7 per il return, si ottiene un buon pilotaggio dei pedali ed un ulteriore guadagno nella parte return, che magari a qualcuno può interessare
I 4 diodi che ho deciso di montare servono:
. i 2 diodi prima della 5Y3 sono per protezione
- i 2 diodi in serie ad alcune parti del circuito dell'anodica sono per evitare che i condensatori della parte pre e della parte FX Loop "sentano" le fluttuazioni causate dall'assorbimento della valvola finale
al Layout c'è da aggiungere un condensatore da 200n direttamente saldato sui pin 9 e (4/5) della 12ax7
Ciao
K
p.s.: Non "splittare" il layout da subito, prima controlliamolo bene (altrimenti ci complichiamo troppo la vita) e quando è tutto OK allora lo divido in due sezioni e ci aggiungiamo il secondo trasformatore (facciamo un passo alla volta o non ci capisco più niente .....)
adesso bisogna controllare tutto e conto che farai la tua parte
Una volta controllato (e corretto) ci sara da arrangiare le masse in modo da creare il miglior collegamento possibile tra loro ed il telaio
Dimenticavo, il VVR è collegato come da indicazioni del venditore (TubeTown) sul piedino 4 della 6V6, quindi sulla griglia (g2) e non sull'anodo, naturalmente si può montarlo anche nel modo classico (io, comunque, vorrei provarlo anche come ho indicato da TubeTown), basta spostare la presa dell'anodica prima della resistenza e collegare l'uscita al TU invece che al pin 4 (pin 4 va allora collegato dove era collegato prima il VVR)
in allegato:
. File immagine del nuovo Layout
. File immagine del nuovo schema
(nello schema manca il Line Out che ho aggiunto all'ultimo momento - mancano, inoltre, 2 dei 4 diodi 1N4007 che ho deciso di montare)
. File .jsch del nuovo Layout
. File .jsch del nuovo Schema
Può essere che aggiunga anche il disinserimento del Tonetack e uno switch per avere l'FX Loop Parallelo oltre che seriale, ma poi non è che sei abbligato a montarli
Nella parte FX Loop ho volutamente inserito V2 (la 12au7) con le due sezioni (V2a - V2b) invertite rispetto la logica, questo perchè mi sono lasciato la possibilità di inserire nel circuito oltre che alle 12au7 o 12av7 anche le 12dw7
Le 12dw7 sono delle valvole particolari rispetto le altre 12a*7, in quanto i due triodi sono diversi l'uno dall'altro (nella 12dw7 il primo triodo è simile ad una 12ax7 ed il secondo triodo è simile ad una 12au7)
Quindi montando una 12dw7 con la larte 12au7 per il send e la parte 12ax7 per il return, si ottiene un buon pilotaggio dei pedali ed un ulteriore guadagno nella parte return, che magari a qualcuno può interessare
I 4 diodi che ho deciso di montare servono:
. i 2 diodi prima della 5Y3 sono per protezione
- i 2 diodi in serie ad alcune parti del circuito dell'anodica sono per evitare che i condensatori della parte pre e della parte FX Loop "sentano" le fluttuazioni causate dall'assorbimento della valvola finale
al Layout c'è da aggiungere un condensatore da 200n direttamente saldato sui pin 9 e (4/5) della 12ax7
Ciao
K
p.s.: Non "splittare" il layout da subito, prima controlliamolo bene (altrimenti ci complichiamo troppo la vita) e quando è tutto OK allora lo divido in due sezioni e ci aggiungiamo il secondo trasformatore (facciamo un passo alla volta o non ci capisco più niente .....)
- Allegati
-
- 5F1 + Mod + FX Loop + VVR v1.03.rar
- (9.98 KiB) Scaricato 205 volte
-
- 5F1 + FX Loop Layout v1.03.rar
- (13.47 KiB) Scaricato 193 volte
Re: PERSONALIZZAZIONE FENDER CHAMP 5F1
per non fare confusione mi sono stampato in A3 il layout a colori fatto da te per cominciare a capire qualcosa, confrontando gli altri schemi.
riguardo il vvr utilizzerò la configurazione di tubetown.
ho controllato la parte sinistra della basetta quella riguardo l'amplificatore e mi sembra che stia apposto.ho visto che è stato riaggiunto il consesatore da 0.02 tolto precedentemente nella vecchia disposizione del S/R nei primi layout.
riguardo la parte del send return, come mai hai aggiunto un condensatore da 16 uF e di fianco ad esso c'è una resistenza da 10 K ??? hai messo i punti interrogativi perchè non sai che vattaggio utilizzargli? dimmi tu
come mai non ci sono le 2 resistenze da 100 ohm pin 2,8,7 della 6v6?il nuovo circuito non le richiede?
ciao K
riguardo il vvr utilizzerò la configurazione di tubetown.
ho controllato la parte sinistra della basetta quella riguardo l'amplificatore e mi sembra che stia apposto.ho visto che è stato riaggiunto il consesatore da 0.02 tolto precedentemente nella vecchia disposizione del S/R nei primi layout.
riguardo la parte del send return, come mai hai aggiunto un condensatore da 16 uF e di fianco ad esso c'è una resistenza da 10 K ??? hai messo i punti interrogativi perchè non sai che vattaggio utilizzargli? dimmi tu
come mai non ci sono le 2 resistenze da 100 ohm pin 2,8,7 della 6v6?il nuovo circuito non le richiede?
ciao K
- Kagliostro
- Amministratore

- Messaggi: 9949
- Iscritto il: 03/12/2007, 0:16
- Località: Prov. di Treviso
Re: PERSONALIZZAZIONE FENDER CHAMP 5F1
Ottimo, per il confronto usa l'ultimo schema che ho postatoper non fare confusione mi sono stampato in A3 il layout a colori fatto da te
Così, a naso, mi da l'idea che a te piacerà di più che nella versione collegata alla placca, ma non è detto, provare in tutti e due i modi non è complicatoriguardo il vvr utilizzerò la configurazione di tubetown.
Scusa, dove e quale ?ho visto che è stato riaggiunto il consesatore da 0.02
il condensatore serve per livellare meglio la tensione in quanto un CF assorbe più corrente rispetto ad uno stadio normale - i punti interrogativi sulla resistenza sono perchè penso che da 10k vada bene e sulla placca si ottenga la tensione desiderata, ma forse è un po' da aumentareaggiunto un condensatore da 16 uF e di fianco ad esso c'è una resistenza da 10 K
Per adesso, visto che lo schema è con un solo trasformatore, basta il pot, che tra l'altro è una soluzione migliore rispetto le due resistenze, quando inseriremo il secondo trasformatore sistemiamonon ci sono le 2 resistenze da 100 ohm
Ciao
K
Re: PERSONALIZZAZIONE FENDER CHAMP 5F1
ok proverò entrambe le configurazioni del vvr
riguardo il condensatore ,mi riferisco a quello da 0.02 uF al poliestere giallo che si trovava nei layout originali del champ. se scorri alcune pagine indietro ti ricorderai. si trova in serie alla 220 k ed al ramo delle 2 resistenze di 100 ohm.
nei precedenti post, se non ricordo male, mi indicasti di toglierlo poichè dava fastidio al send return, vabè son cose vecchie lasciamo stare.
ora K possiamo disegnare la sez di alimentazione e fare gli ultimi collegamenti per alimentare la sez del S/R?
e grazie per le delucidazioni
riguardo il condensatore ,mi riferisco a quello da 0.02 uF al poliestere giallo che si trovava nei layout originali del champ. se scorri alcune pagine indietro ti ricorderai. si trova in serie alla 220 k ed al ramo delle 2 resistenze di 100 ohm.
nei precedenti post, se non ricordo male, mi indicasti di toglierlo poichè dava fastidio al send return, vabè son cose vecchie lasciamo stare.
ora K possiamo disegnare la sez di alimentazione e fare gli ultimi collegamenti per alimentare la sez del S/R?
- Kagliostro
- Amministratore

- Messaggi: 9949
- Iscritto il: 03/12/2007, 0:16
- Località: Prov. di Treviso
Re: PERSONALIZZAZIONE FENDER CHAMP 5F1
Vorrei poterti rispondere di si, ma sono impegnato con i parenti e non posso fare un debug del Layout come vorreiora K possiamo disegnare la sez di alimentazione e fare gli ultimi collegamenti per alimentare la sez del S/R?
inoltre ho postato Layout e Schema su di un sito dove un amico ci sta dando un'occhiata per la questione che (per ottimizzare il layout) ho spostato tutti i condensatori di filtro
i condensatori di filtro è bene se ne stiano vicinissimi alla parte di circuito che devono alimentare (per rendere il circuito performante e silenzioso)

bisogna quindi pianificare le connessioni verso massa, per cercare il meglio non vanno fatte a caso
Capisco che attendere non sia il massimo, ma è meglio un etto di prevenzione che un chilo di rimedio
Con l'occasione leggiti con attenzione questo
http://www.valvewizard.co.uk/Grounding.pdf
Porta pazienza che più problemi eliminiamo da subito meno ne resteranno da risolvere dopo
Ciao
K
Re: PERSONALIZZAZIONE FENDER CHAMP 5F1
meglio aspettare che scrivere messaggi su messaggi per risolvere problemi su problemi. hai ragione
a presto K
a presto K
- Kagliostro
- Amministratore

- Messaggi: 9949
- Iscritto il: 03/12/2007, 0:16
- Località: Prov. di Treviso
Re: PERSONALIZZAZIONE FENDER CHAMP 5F1
Eccomi ancora qui, per poco, ho un sacco di cose da fare e poco tempo
comunque un po' sono andato avanti con il debug, poco, ma quanto basta per aver già trovato un paio di cose da sistemare
qui l'ultima versione dello schema e del layout (nel file rar le versioni .jsch)
Qualcuno ha trovato cose da correggere ?
K
comunque un po' sono andato avanti con il debug, poco, ma quanto basta per aver già trovato un paio di cose da sistemare
qui l'ultima versione dello schema e del layout (nel file rar le versioni .jsch)
Qualcuno ha trovato cose da correggere ?
K
- Allegati
-
- 5F1 + Mod + FX Loop - Schematic and Layout v1.05.rar
- (23.62 KiB) Scaricato 181 volte
Re: PERSONALIZZAZIONE FENDER CHAMP 5F1
ciao K
come mai hai tolto il secondo diodo dai 10 k spostandolo di fianco il condensatore da 10 uF ?
inoltre prima B+ del VVR si trovava al meno dell'1N4007,adesso invece come mai si trova direttamente sui 22K?
cosa cambia?
se c'è qualcuno con più esperienza di me che può aiutarci a revisionare gli schemi lo ringrazio anticipatamente
come mai hai tolto il secondo diodo dai 10 k spostandolo di fianco il condensatore da 10 uF ?
inoltre prima B+ del VVR si trovava al meno dell'1N4007,adesso invece come mai si trova direttamente sui 22K?
cosa cambia?
se c'è qualcuno con più esperienza di me che può aiutarci a revisionare gli schemi lo ringrazio anticipatamente
- Kagliostro
- Amministratore

- Messaggi: 9949
- Iscritto il: 03/12/2007, 0:16
- Località: Prov. di Treviso
Re: PERSONALIZZAZIONE FENDER CHAMP 5F1
Il diodo dove stava prima non faceva la funzione per cui l'ho previsto
se guardi lo schema vedi che i due diodi sono messi in modo che nè il condensatore del nodo che alimenta l'FX Loop, nè il condensatore del nodo che alimenta la 12ax7 si scarichino sotto i picchi di assorbimento della valvola finale
---
Ho già visto una modifica da fare, non si tratta di correggere un errore (non è detto che non ce ne siano, solo che ancora non me ne sono accorto), si tratta di ottimizzare il layout per accorciare il percorso dei collegamenti attraverso i quali passa corrente
è un modo per cercare di rendere più performante il circuito
---
Appena posso vado avanti
Ciao
K
se guardi lo schema vedi che i due diodi sono messi in modo che nè il condensatore del nodo che alimenta l'FX Loop, nè il condensatore del nodo che alimenta la 12ax7 si scarichino sotto i picchi di assorbimento della valvola finale
---
Ho già visto una modifica da fare, non si tratta di correggere un errore (non è detto che non ce ne siano, solo che ancora non me ne sono accorto), si tratta di ottimizzare il layout per accorciare il percorso dei collegamenti attraverso i quali passa corrente
è un modo per cercare di rendere più performante il circuito
---
Appena posso vado avanti
Ciao
K
- Kagliostro
- Amministratore

- Messaggi: 9949
- Iscritto il: 03/12/2007, 0:16
- Località: Prov. di Treviso
Re: PERSONALIZZAZIONE FENDER CHAMP 5F1
Ecco l'ultima versione riveduta e corretta dello schema e del layout
Il controllo dovrebbe essere finito (non riesco a trovare altri errori)
per cui se gentilmente qualcuno potesse dare un'occhiata mi farebbe un favore
( Naturalmente Hey Jude essendo il diretto interessato farà un doppio controllo
)
Sono un po' stanco (ieri mi hanno fatto un piccolo intervento chirurgico) per cui non ho ancora preso una decisione per come collegare i vari punti massa che sono risultati nel layout, se qualcuno potesse darci un'occhiata gli sarei grato
Come al solito nel file .rar sono contenuti schema e layout in formato .jsch
K
Il controllo dovrebbe essere finito (non riesco a trovare altri errori)
per cui se gentilmente qualcuno potesse dare un'occhiata mi farebbe un favore
( Naturalmente Hey Jude essendo il diretto interessato farà un doppio controllo
Sono un po' stanco (ieri mi hanno fatto un piccolo intervento chirurgico) per cui non ho ancora preso una decisione per come collegare i vari punti massa che sono risultati nel layout, se qualcuno potesse darci un'occhiata gli sarei grato
Come al solito nel file .rar sono contenuti schema e layout in formato .jsch
K
- Allegati
-
- 5F1 + Mod + FX Loop - Schematic and Layout v1.06.jsch.rar
- (23.73 KiB) Scaricato 201 volte

