Ciao
Leonardo
Non ti preoccupare, prima il dovere
(ma mi sa che devono averti fregato, da quando abbiamo iniziato non mi pare sia passato un mese e mezzo

)
In effetti credo che potrebbe essere utile anche ad altri
Al punto in cui siamo mi pare che la board abbia lo stesso numero di eyelet di quella originale e se fosse così e tu avessi problemi a realizzarne una ex novo potresti pensare di recuperare quella
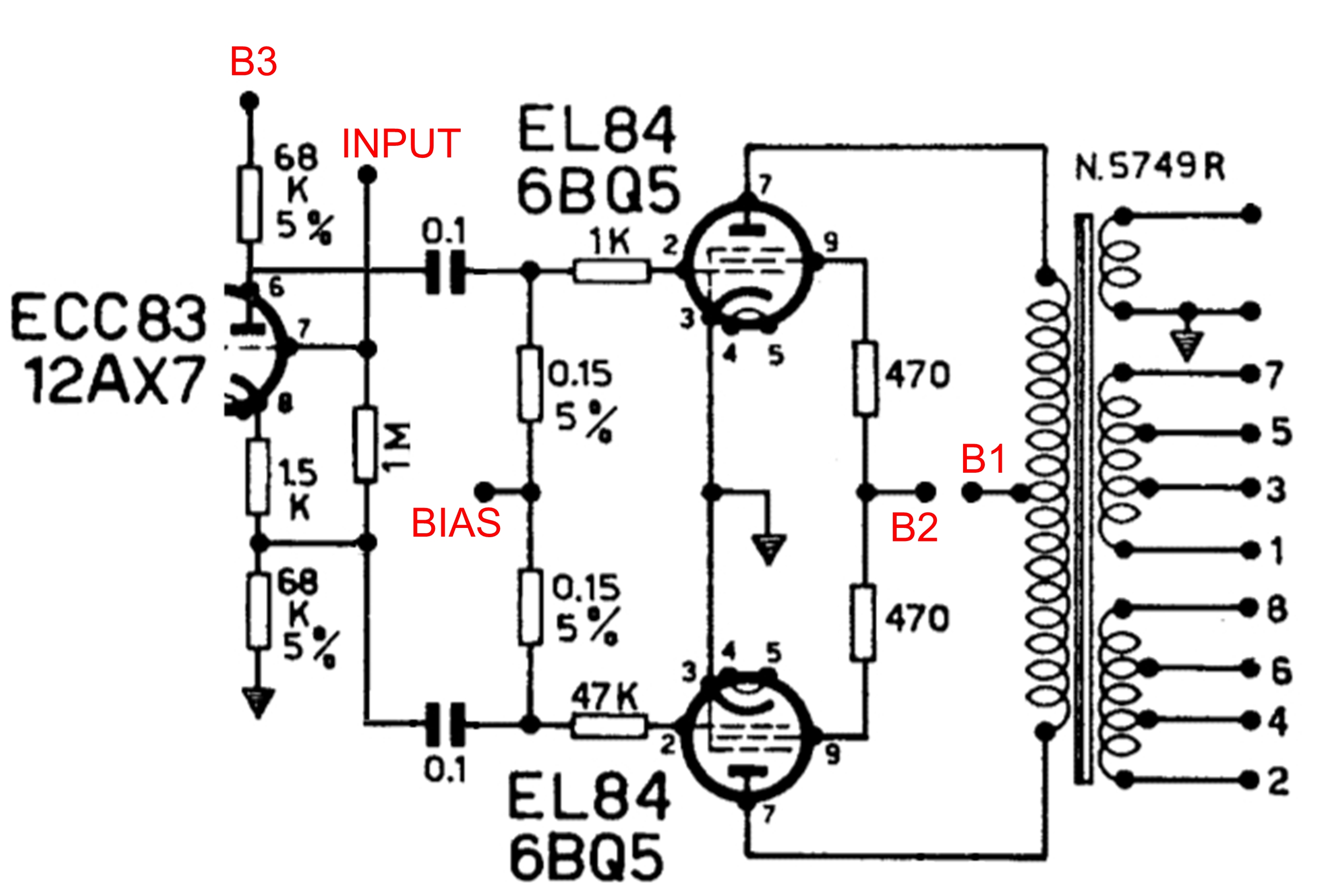
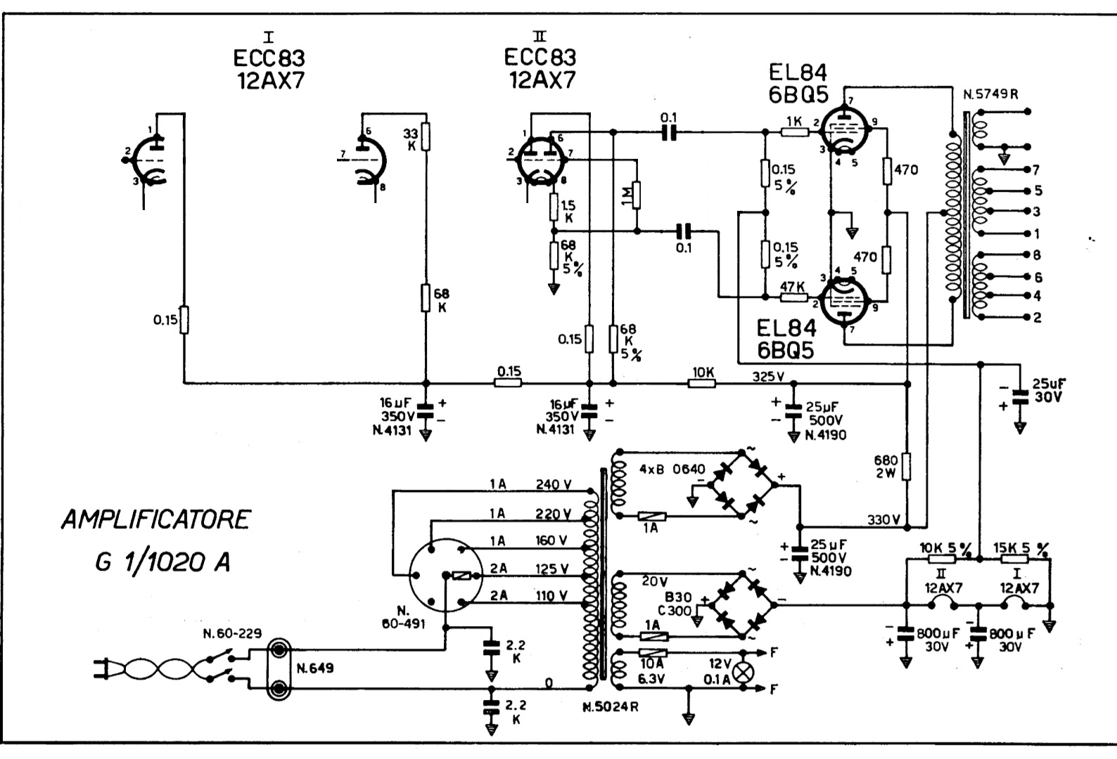
Mi dicevi di aver misurato 342V di anodica, riguardando con calma lo schema originale li venivano indicati 330V, quindi potremmo forse riuscire ad abbassarli con solo il Gyrator, che di spazio non ne abbiamo molto
Onestamente non vedo altri posti dove mettere lo switch del Bias ma non è che esteticamente lo trovi il massimo
Il cap di bypass ed i resistori del Cathode Bias (2 in parallelo da 2W o 3W per reperibilità ed ingombro, e poi sono così anche sul Peavey), ho pensato di montarli direttamente sullo switch ma dipende anche dalle dimensioni dello switch, se fosse piccolino bisognerà arrangiare una piccolissima Board o delle Tag Strip, il problema sarà dove e come fissare
Per il Gyrator ho pensato ad una basetta che sarà di fianco a quella originale con il ponte dell'anodica e del Bias e ad un modo particolare di montarla facendone un tutt'uno con quella originale allo scopo di fare meno fori possibili
Quando abbiamo la misura dell'anodica dopo la res da 10K vediamo come arrangiare i valori per arrivare a quelli che vogliamo, probabilmente dovremo andare per tentativi
Buona giornata
Franco