Sostieni il forum con una donazione! Il tuo contributo ci aiuterà a rimanere online!
Immagine

Modifiche geloso 1020

...per cercare o proporre modifiche agli amplificatori
Avatar utente
robi
Amministratore
Amministratore
Messaggi: 9739
Iscritto il: 17/12/2006, 13:57
Località: Alba

Re: Modifiche geloso 1020

Messaggio da robi » 06/03/2023, 12:34

Kagliostro ha scritto:
06/03/2023, 10:10
Si, mi pare proprio di sì, il TU è quello
Se è quello e se ricordo bene, avevo calcolato tutte le combinazioni di impedenze.
Riesci a ritrovare il link, così lo mettiamo qui? Io non lo trovo.
Kagliostro ha scritto:
06/03/2023, 10:10
usare il VVR sulle G2 ha lo stesso risultato dell'usarlo sulle placche (in effetti il MOSFET viene meno sollecitato in corrente per cui si potrebbe probabilmenteanche evitare di usare un dissipatore)
Ciao Franco, bisogna considerare 10 mA a riposo e 25 di picco. Con le griglie a 200V sono 1,5W a riposo e quasi 4W di picco. Dissipare è OBBLIGATORIO!

Come inoltre scrivevo sopra, il VVR di Tubetown (che è nato per le griglie e non per tutto l'ampli) non va bene perchè passando con g2 da 200 a 300 V vuol dire raddoppiare la tensione di polarizzazione per avere la stessa corrente di bias. Se lo utilizzassi tal quale non avresti delle prove valide, perchè varierebbe notevolmente la corrente a riposo e quindi il punto di lavoro (corrente più bassa e tensione più elevata andando verso i 200V e viceversa andando verso i 300V su g2).

Avatar utente
Kagliostro
Amministratore
Amministratore
Messaggi: 9949
Iscritto il: 03/12/2007, 0:16
Località: Prov. di Treviso

Re: Modifiche geloso 1020

Messaggio da Kagliostro » 06/03/2023, 16:40

Ciao Roberto

Ho fatto l'esempio di Tube Town solo per indicare qualcuno che invece che sull'anodica usa i VVR sull'alimentazione delle G2

di per sé un normale VVR va benissimo per le G2 basta solo giocare con un paio di resistori (in serie con il pot, pin 1 e 3) in modo da dare

un'escursione voluta al range di tensione in uscita e ovviamente si rinuncia ad usarlo come variatore di potenza, come dici tu non si può
EDIT: Mi sono riletto di nuovo la cosa e ... mi sa che da 200V a 300V non ce la facciamo senza ritoccare il BIAS ....
fare una variazione così ampia senza regolare nuovamente la parte Fixed del Bias (o forse si ... magari ne parliamo)

Se si potesse evitare un dissipatore dedicato ed usare almeno lo chassis sarebbe una buona cosa, il 1020 è piccolo .....

Cerco il tuo studio e lo posto qui

Franco

POST ACCORPATO

Eccomi qui

Questo è il thread

viewtopic.php?f=22&t=11281

Qui di seguito la tabella ufficiale della Geloso per il G1 1020 A



e qui quelle elaborate da Roberto





---

Ecco lo schema con i condensatori rivisti e con il PS del Bias che può scendere fino a circa 3.5V dai 23V grezzi

cliccare sull'immagine per vederla alla massima risoluzione
Geloso G1 1020 A Modificato x Chitarra Mixed Bias.jpg
---

Stavo pensando, il Peavey ha 110R al catodo delle finali, qui, al momento, nel layout ne ho previste 2 da 220 in parallelo, quindi siamo a 110R

non sono i 100R che diceva Roberto ma ci siamo molto vicini

(a parte che si può sempre cambiare, magari con 62R + 39R oppure 56R + 43R in serie)

lasciando anche il Fixed Bias che come è modificato può arrivare anche a 3.5V circa, credo dovremmo esserci, giusto ?
EDIT:
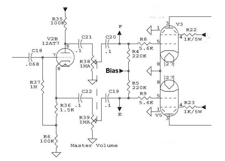
Molto più semplice ed intuitivo un pot log doppio con SPDT integrato. Il 220k log doppio usato come MVPPI con un segnale alle griglie delle finali che il SPDT devia al wiper o a bias diretto.
Non riesco a trovare un pot doppio (unico perno) con interruttore Push Pull da 220K o 250K, singolo sì ma non doppio

Però da 1M l'ho trovato (anche se avrei preferito quello da 220K)
Solo che, magari è tardi, ma non mi viene in mente come arrangiare l'interruttore per fare quello che ci serve

l'interruttore è un DPDT, perciò con 1/2 scollego il cursore dall'uscita e con l'altro 1/2 connetto il segnale all'uscita, è giusto ?
PPIMV x Concertina.jpg
Però mi piaceva molto di più se era da 220K e con il pot sostituivo i grid leak resistors
Franco

Avatar utente
Kagliostro
Amministratore
Amministratore
Messaggi: 9949
Iscritto il: 03/12/2007, 0:16
Località: Prov. di Treviso

Re: Modifiche geloso 1020

Messaggio da Kagliostro » 09/03/2023, 17:21

In attesa di vedere se ci siano sviluppi da parte di Roberto e/o Domenico

visto che non mi era tanto comodo modificare lo schema originale del 1020 come ho fatto fino ad adesso

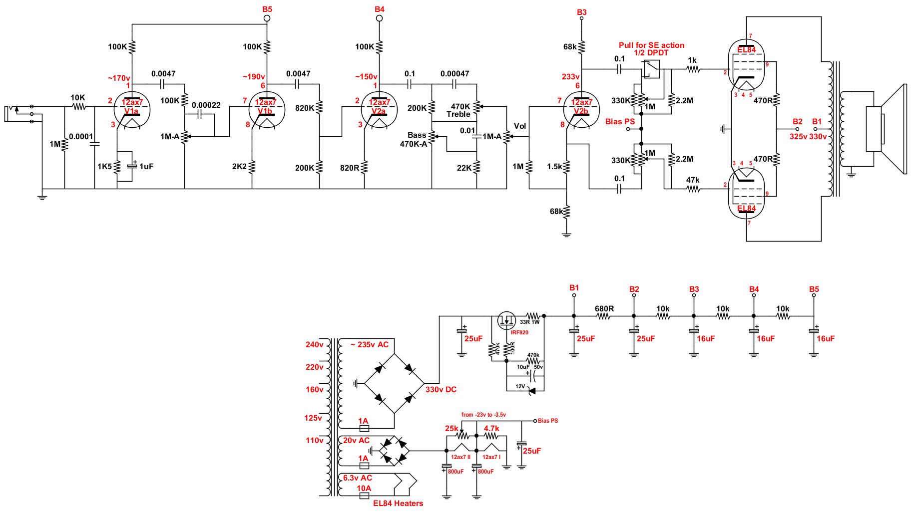
ho ridisegnato una versione completa dello schema adattato ad uso chitarra, per il momento mi sono fermato al Fixed Bias e, per quanto riguarda il Gyrator, alla sua versione di Merlin, senza modifiche per calare un po' di più l'anodica

cliccare sull'immagine per vederla a piena risoluzione
Geloso G1 1020 A Guitar Conversion.jpg
Franco

Avatar utente
Dom
Roger Mayer Jr.
Roger Mayer Jr.
Messaggi: 2034
Iscritto il: 07/09/2013, 15:38
Località: Abruzzo (Te)

Re: Modifiche geloso 1020

Messaggio da Dom » 09/03/2023, 20:37

Ciao Franco,

Provaimo a vedere cosa succcede al variare delle 2 resistenze R1 R2 del gyrator:

Con tensione in entrata di 330V:
screenshot.3.png
screenshot.4.png
screenshot.5.png
...Quindi, da quello che ho capito, credo che quello che ti serva è il variare la resistenza R2. Dato che R1 mantiene ( nei calcoli ) un alto valore in H e di conseguenza un buon filtraggio.

Avatar utente
Dom
Roger Mayer Jr.
Roger Mayer Jr.
Messaggi: 2034
Iscritto il: 07/09/2013, 15:38
Località: Abruzzo (Te)

Re: Modifiche geloso 1020

Messaggio da Dom » 09/03/2023, 20:40

Se la tensione massima è di 345V:
screenshot.6.png
screenshot.7.png
screenshot.8.png
Anche se l'assorbimento massimo di corrente è di tipo 60mA, come vedi cambia poco nella tensione in uscita.
...Ma ricordiamoci sempre che sono simulazioni. Nella realtà non so cosa possa succedere. Bisogna testare.

Avatar utente
robi
Amministratore
Amministratore
Messaggi: 9739
Iscritto il: 17/12/2006, 13:57
Località: Alba

Re: Modifiche geloso 1020

Messaggio da robi » 09/03/2023, 20:47

Ciao Franco, 330k in parallelo al potenziometro vanno bene, senza il doppio condensatore.

Avatar utente
Kagliostro
Amministratore
Amministratore
Messaggi: 9949
Iscritto il: 03/12/2007, 0:16
Località: Prov. di Treviso

Re: Modifiche geloso 1020

Messaggio da Kagliostro » 09/03/2023, 21:51

@ Domenico

Molte Molte Grazie :numb1: :numb1: :numb1:

Quindi si lascia stare R1 e ci si limita a far calare R2 fino a raggiungere in uscita la tensione desiderata

Ottimo

Una cosa Domenico, se si scende ulteriormente con il valore di R2 (che so 270k - 240k) la tensione scende ancora ?

---

@ Roberto
... 330k in parallelo al potenziometro vanno bene, senza il doppio condensatore.
Scusami ma non riesco a seguire, in riferimento a quale schema ?

Parli del pot 1M+1M Push Pull ?

Grazie

Franco

Avatar utente
Kagliostro
Amministratore
Amministratore
Messaggi: 9949
Iscritto il: 03/12/2007, 0:16
Località: Prov. di Treviso

Re: Modifiche geloso 1020

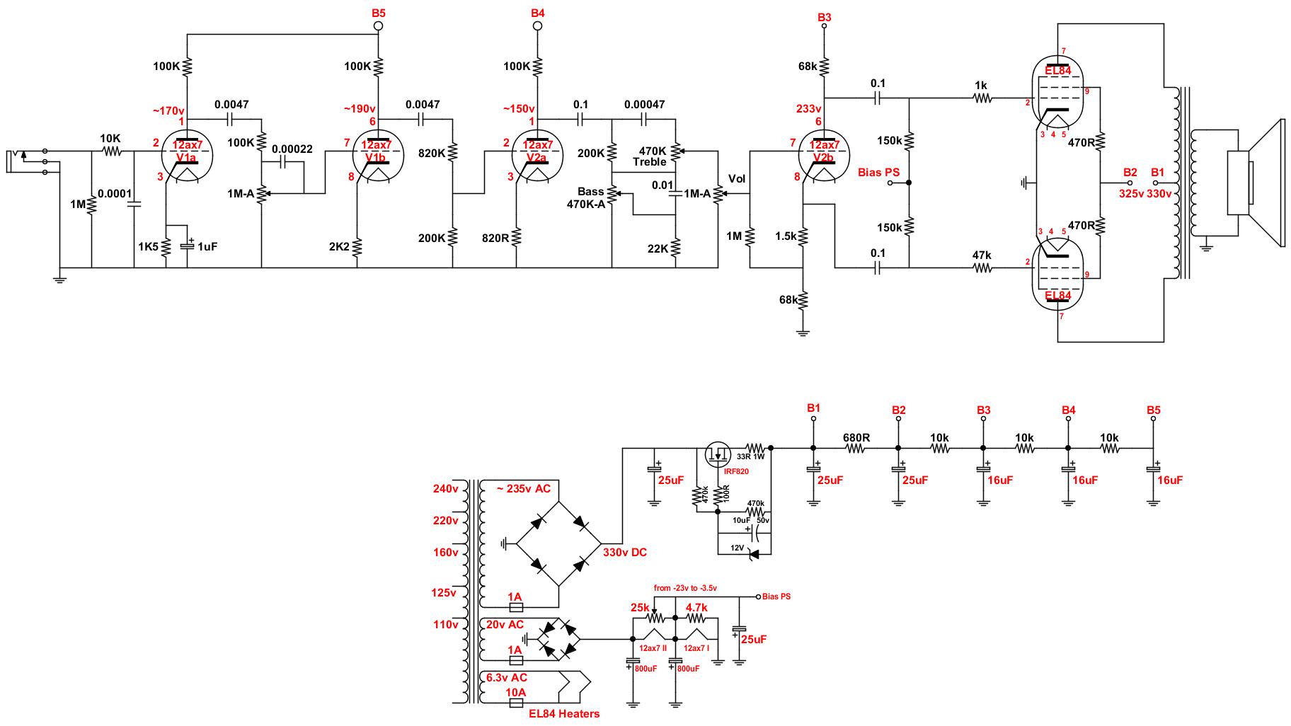
Messaggio da Kagliostro » 09/03/2023, 22:54

Ammesso che Roberto intendesse quello che ho capito io

ecco una nuova versione dello schema, va bene così ?

cliccare sull'immagine per vederla alla massima risoluzione
Geloso G1 1020 A Guitar Conversion w PPIMV + PP DPDT.jpg
Franco

leonardo giusti
Diyer
Diyer
Messaggi: 170
Iscritto il: 11/10/2022, 0:21

Re: Modifiche geloso 1020

Messaggio da leonardo giusti » 10/03/2023, 16:23

Bello, anche io riesco a leggerlo abbastanza chiaramente.
Vedo lo switch per passare da push pull a single ended e il potenziometro sul bias ps.

Avatar utente
Kagliostro
Amministratore
Amministratore
Messaggi: 9949
Iscritto il: 03/12/2007, 0:16
Località: Prov. di Treviso

Re: Modifiche geloso 1020

Messaggio da Kagliostro » 10/03/2023, 18:34

Ciao Leonardo

Sto aspettando di sentire Roberto se gli sembra che quello che c'è sia giusto e poi aggiungo le resistenze ed il cap per fare passare il Bias da Fixed a Mixed

Quando sarò sul PC posterò un link al potenziometro con PushPull che serve per il PPIMV e fa funzione anche di finale PP / SE, come posizione lo mettiamo al posto dello switch che serviva per passare da Fixed Bias a Cathode Bias

Domenico gentilmente mi ha fatto le simulazioni per il Gyrator e basta che diminuisca il valore della res da 470K che sta a dx nello schema per fare un modo che l'anodica rientri nei 330v di targa quando invece salirebbe a 345 a causa della tensione di rete un po' alta, certo quando la rete fosse più bassa ci sarebbero meno di 330v ma pazienza, l'importante è cercare di fare in modo che non salga troppo per preservare le valvole

Poi passerò a ritoccare il Layout per le modifiche necessarie

Hai trovato il materiale per assemblare la Board ?

Franco

Avatar utente
robi
Amministratore
Amministratore
Messaggi: 9739
Iscritto il: 17/12/2006, 13:57
Località: Alba

Re: Modifiche geloso 1020

Messaggio da robi » 10/03/2023, 22:43

Ciao Franco,

non riesco a disegnartelo ora, provo a rispiegarlo.

Lo switch deve essere collegato con il connettore comune alla grid stopper della finale ed al 2M2. Uno dei due lati dello switch va collegato al wiper, l’altro all’altro lato del 2M2.

Così facendo un lato del PP sará collegato al segnale o al puro bias, mentre l’altro riceverá sempre il segnale.

Senza usare un MVPPI, puoi usare un semplice 1M log pre PI con lo stesso switch dopo la PI.

Spero si capisca.
Ciao!

Avatar utente
Kagliostro
Amministratore
Amministratore
Messaggi: 9949
Iscritto il: 03/12/2007, 0:16
Località: Prov. di Treviso

Re: Modifiche geloso 1020

Messaggio da Kagliostro » 11/03/2023, 0:08

Ciao Roberto

Domani provo a disegnare quello che ho capito

La versione che ho disegnato io è un tentativo di mettere assieme il circuito del Soma e visto che ce n'era la possibilità, dato che si poteva usare un doppio potenziometro anziché uno singolo, di avere anche un PPIMV, due funzioni con uno stesso singolo foro sulla faceplate

Va bene il 330k in parallelo con il pot da 1M ?

Senza il resistore di sicurezza si va a circa 250/260k

ma che curva prende la risposta del potenziometro alla rotazione ??

Franco

leonardo giusti
Diyer
Diyer
Messaggi: 170
Iscritto il: 11/10/2022, 0:21

Re: Modifiche geloso 1020

Messaggio da leonardo giusti » 11/03/2023, 3:03

Ho comperato delle pinze per gli eyelet, di buona qualità. Ho individuato su tube town gli eyelet e il materiale per ritagliare la board. La mia idea sarebbe un ordine unico.

Avatar utente
Kagliostro
Amministratore
Amministratore
Messaggi: 9949
Iscritto il: 03/12/2007, 0:16
Località: Prov. di Treviso

Re: Modifiche geloso 1020

Messaggio da Kagliostro » 11/03/2023, 9:20

Ciao Leonardo

Beh, certo, le spese di spedizione è meglio ripartirle su più componenti altrimenti i costi salgono troppo

Franco

Avatar utente
robi
Amministratore
Amministratore
Messaggi: 9739
Iscritto il: 17/12/2006, 13:57
Località: Alba

Re: Modifiche geloso 1020

Messaggio da robi » 11/03/2023, 9:35

Kagliostro ha scritto:
11/03/2023, 0:08
Va bene il 330k in parallelo con il pot da 1M ?
Senza il resistore di sicurezza si va a circa 250/260k
330 k || 1 MOhm fa 248 kOhm
Le EL84 hanno 1 MOhm massimo di grid leak in cathode bias e 300 kOhm in fixed bias. Qui potremmo probabilmente stare sui 600 kOhm, io ho scelto di stare sotto al minimo per il fixed, non vedo problemi.

Rispondi