Problema logica pedaliera Koch fs4 su powertone 3
Re: Problema logica pedaliera Koch fs4 su powertone 3
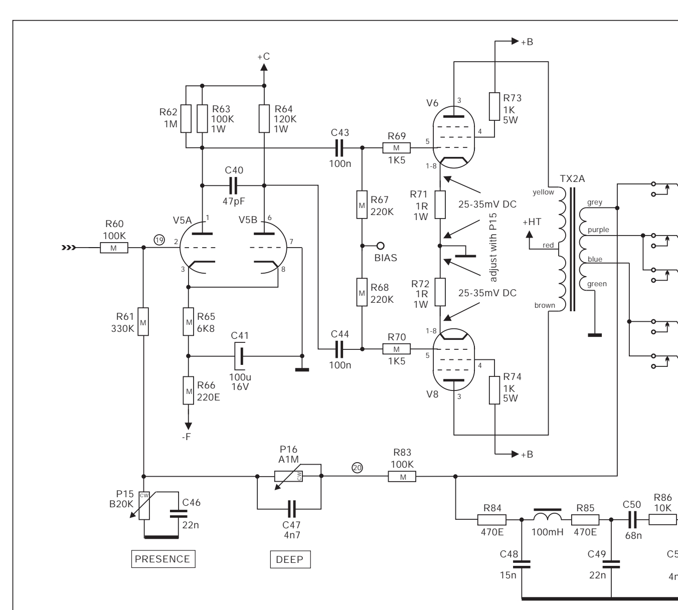
80 Ohm sul primario non sono pochi, e fra l’altro 20+20= 40 che é molto prossimo al 37 Ohm dell’altro ramo.
Non sono neppure tanti, ma non escluderei che fossero corretti. Come mai dici che é in corto?
Non sono neppure tanti, ma non escluderei che fossero corretti. Come mai dici che é in corto?
Re: Problema logica pedaliera Koch fs4 su powertone 3
Perché le sto provando tutte e non mi era mai accaduta una cosa del genere.
L'amplificatore suona.. Ma suona male.
Risponde malamente ai comandi.
Sento i comandi del pre sul Clean, sul gain e sul gain +.
Non capisco perché l OST sia su on che su off mi risponde ai movimenti sulla manipolazione di regolazione.. Come se in qualche modo il segnale fosse sporcato li. Anche se disattivato, se Abbasso il pot del volume, mi abbassa il volume Dell ampli
Ma soprattutto, perché se entro diretto nel return sia uno che due, non esce alcun suono
Re: Problema logica pedaliera Koch fs4 su powertone 3
Di contro però le tensioni sulle finali mi sembrano buone.
Ho circa 455v sui pin 3.
AC sui filamenti 6v circa
Non percepisco nulla di anomalo sulle el34
Noto invece che v1 v2 sono alimentate in cc e non in ac.
Ieri ho smadonnato un po' prima di capirlo.
La stanchezza
Ho circa 455v sui pin 3.
AC sui filamenti 6v circa
Non percepisco nulla di anomalo sulle el34
Noto invece che v1 v2 sono alimentate in cc e non in ac.
Ieri ho smadonnato un po' prima di capirlo.
La stanchezza

Re: Problema logica pedaliera Koch fs4 su powertone 3
Tra primario e secondario, che valori dovrebbero esserci?
A me non segna continuità alcuna..
A me non segna continuità alcuna..
Re: Problema logica pedaliera Koch fs4 su powertone 3
Altra anomalia, su v4, pin 6,ho 366 v che mi sembrano un valore insolitamente alto rispetto ai 220 240 circa che ho sugli analoghi delle altre pre.
Si accettano consigli :(
Si accettano consigli :(
Re: Problema logica pedaliera Koch fs4 su powertone 3
Ho escluso il piccolo trasformatore Dell ots.
Nulla. Tutto identico.
Quella tensione arriva dal ramo C+ dell alimentazione.
Arriva alla res che da pcb è 3k3 ma in realtà è stata portata a 4k7(?)
Nulla. Tutto identico.
Quella tensione arriva dal ramo C+ dell alimentazione.
Arriva alla res che da pcb è 3k3 ma in realtà è stata portata a 4k7(?)
Re: Problema logica pedaliera Koch fs4 su powertone 3
L'ultimo tentativo che posso fare è inserire diretto con un input direttamente prima Dell ingresso di v5a dato che il seriale si inserisce in quel labirinto di relè attorno alle v3.
Cosa ne pensate?
Cosa ne pensate?
Re: Problema logica pedaliera Koch fs4 su powertone 3
Anche se sembra un monologo vi aggiorno
Ho testato con un variac il tu
Staccato dal pcb
Dato ac sugli anodi del primario.
Per ottenere 1v sul secondario, tra 0&8,occorrono circa 20v ac sul primario.
Nn sono pratico di formule per calcolare ma m sembra che qualcosa esca fuori.
Sbaglio?
Ho testato con un variac il tu
Staccato dal pcb
Dato ac sugli anodi del primario.
Per ottenere 1v sul secondario, tra 0&8,occorrono circa 20v ac sul primario.
Nn sono pratico di formule per calcolare ma m sembra che qualcosa esca fuori.
Sbaglio?
- Kagliostro
- Amministratore

- Messaggi: 9928
- Iscritto il: 03/12/2007, 0:16
- Località: Prov. di Treviso
Re: Problema logica pedaliera Koch fs4 su powertone 3
Dunque, hai un rapporto di avvolgimenti 1:20 fra primario e 0-8 Ohm, cioè un rapporto di impedenze 1:400.
Vuol dire che il primario Raa sarebbe idealmente 3200 Ohm.
Diciamo che è più probabile che sia il classico 3.4k con delle perdite.
Come ti dicevo prima il trasformatore è a posto.
Re: Problema logica pedaliera Koch fs4 su powertone 3
Grazie!Kagliostro ha scritto: ↑27/04/2023, 10:43Ciao Slash
viewtopic.php?f=22&t=523
Ci trovi le indicazioni per testare i TU
K
Avevo letto quel post
L'immagine esemplificativa su imageshack non si vede più noto
Re: Problema logica pedaliera Koch fs4 su powertone 3
Se è a posto.. Come sembrerebbe.. Che diavolo posso controllare??robi ha scritto: ↑27/04/2023, 10:51Dunque, hai un rapporto di avvolgimenti 1:20 fra primario e 0-8 Ohm, cioè un rapporto di impedenze 1:400.
Vuol dire che il primario Raa sarebbe idealmente 3200 Ohm.
Diciamo che è più probabile che sia il classico 3.4k con delle perdite.
Come ti dicevo prima il trasformatore è a posto.
Entro dritto nella pi e non cambia molto. L'amplificatore pare spompo
Le tensioni sembrano ok.
Unica stranezza è che all inizio quando funzionava il ta si scaldava. Ora resta tiepido.
Devo pensare a qualche condensatore di filtro morto.. Vi giuro è la prima volta che non riesco a isolare il difetto
Re: Problema logica pedaliera Koch fs4 su powertone 3
La corrente delle finali è corretta?
Potrebbe essere la tensione di polarizzazione che è calata a valori molto negativi e le valvole lavorano in modo anomalo.
Potrebbe essere la tensione di polarizzazione che è calata a valori molto negativi e le valvole lavorano in modo anomalo.

