Sostieni il forum con una donazione! Il tuo contributo ci aiuterà a rimanere online!
Immagine

Modifiche geloso 1020

...per cercare o proporre modifiche agli amplificatori
Avatar utente
Kagliostro
Amministratore
Amministratore
Messaggi: 9949
Iscritto il: 03/12/2007, 0:16
Località: Prov. di Treviso

Re: Modifiche geloso 1020

Messaggio da Kagliostro » 16/03/2023, 11:24

Ciao Roberto

Quindi così

Immagine

e ne deduco che per te non ha senso avere una progressione nella transizione tra PP ed SE

basta il passaggio diretto

E del discorso usare un pot doppio perno (giocoforza senza switch perché non ne trovo) cosa ne pensi ?

Troppo complicato per chi prendesse in mano l'amp e fosse uno strimpellatore non portato alle cose tecniche ?

E se si riuscisse a trovare (ma ho dubbi) un pot doppio perno con gli scattini tra una posizione e l'altra ?

OK, sto complicando un po' (troppo) le cose, ma mi fa piacere sentire la tua opinione

ovviamente se qualcun altro vuol dire la sua son qui a sentire

GRAZIE

Avatar utente
robi
Amministratore
Amministratore
Messaggi: 9739
Iscritto il: 17/12/2006, 13:57
Località: Alba

Re: Modifiche geloso 1020

Messaggio da robi » 16/03/2023, 15:01

Ciao Franco,

me lo sono immaginato così perchè, se sei nella cameretta a suonare alle 22 e sei in PP a volume basso, e per sbaglio la moglie o il figlio o chi per loro commuta il pot, ti trovi col volume al massimo su un ramo dell'ampli, che tutto l'isolato ti manda imprecazioni in Sanscrito pre-Babilonense.
Secondo me è più semplice capire il funzionamento del PP e SE se il master volume funziona sempre allo stesso modo, e fa lavorare l'ampli in SE o PP "puro".

Ma è un "secondo me", quindi forse chiederei a Leonardo cosa preferisce lui.

Avatar utente
Kagliostro
Amministratore
Amministratore
Messaggi: 9949
Iscritto il: 03/12/2007, 0:16
Località: Prov. di Treviso

Re: Modifiche geloso 1020

Messaggio da Kagliostro » 16/03/2023, 15:35

Si, giusto

Leonardo tu come preferisci ?

Franco

leonardo giusti
Diyer
Diyer
Messaggi: 170
Iscritto il: 11/10/2022, 0:21

Re: Modifiche geloso 1020

Messaggio da leonardo giusti » 16/03/2023, 21:11

Io farei come dice Robi, per facilitare anche la realizzazione, ma se per Franco è l'occasione di sperimentare non mi tiro indietro.

Avatar utente
Kagliostro
Amministratore
Amministratore
Messaggi: 9949
Iscritto il: 03/12/2007, 0:16
Località: Prov. di Treviso

Re: Modifiche geloso 1020

Messaggio da Kagliostro » 16/03/2023, 21:31

No, praticamente è lo stesso componente, un pot doppio da 250K con interruttore Push & Pull (DPDT ma di cui si sfrutta solo una metà), in pratica quello che cambia è un dettaglio su come il deviatore viene collegato

Tirando si passa subito da PP ad SE e ruotando il pot si ha un Master Volume tra la Phase inverter e le finali o la finale (quella che non viene esclusa)

Franco

leonardo giusti
Diyer
Diyer
Messaggi: 170
Iscritto il: 11/10/2022, 0:21

Re: Modifiche geloso 1020

Messaggio da leonardo giusti » 16/03/2023, 21:57

Allora seguiamo l’indicazione di Robi, se sei d’accordo.

Avatar utente
Kagliostro
Amministratore
Amministratore
Messaggi: 9949
Iscritto il: 03/12/2007, 0:16
Località: Prov. di Treviso

Re: Modifiche geloso 1020

Messaggio da Kagliostro » 16/03/2023, 23:18

Ma certo, aggiornerò lo schema ed il layout e dopo vediamo

Franco

Avatar utente
Kagliostro
Amministratore
Amministratore
Messaggi: 9949
Iscritto il: 03/12/2007, 0:16
Località: Prov. di Treviso

Re: Modifiche geloso 1020

Messaggio da Kagliostro » 18/03/2023, 0:17

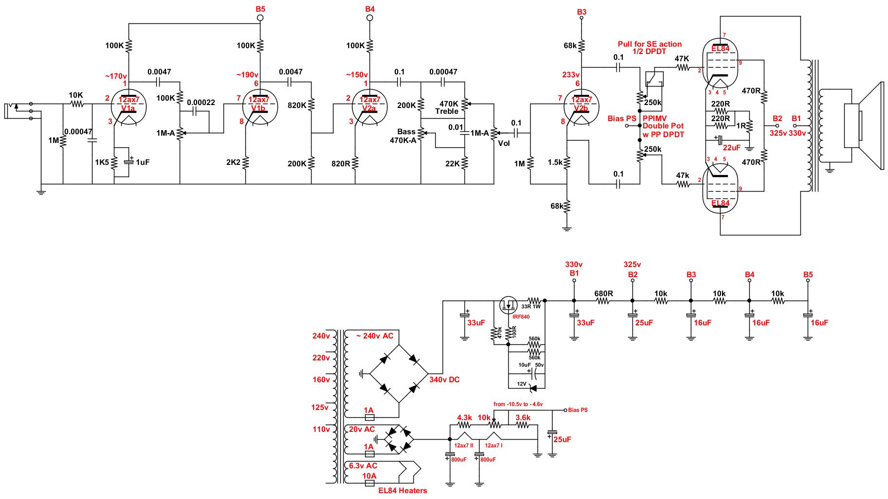
Eccomi qui con una versione aggiornata dello schema

Qualche precisazione

. Vorrei andare di Mixed Bias
Mi hanno aiutato a capire come orientarmi perché, sinceramente, ero un po' confuso su come trovare le basi di partenza malgrado le spiegazioni dettagliate di Roberto

le application data della EL84 sono qui di seguito




da queste estrapoliamo i dati relativi all'uso con 300v di anodica (8Ka-a di carico) sia per il Catode Bias che per il Fixed Bias



Ipotizzando di volere un 65% di Cathode Bias ed un 35% di Fixed Bias

0.65 x 130R = 84.5R

e

0.35 x -14.7 = -5.145v

Quindi -5.145v di Fixed Bias e 84.5R di RK

Mah, questa mattina questa cosa.mi pare non stia in piedi per niente

Scusate, ma mi pare che:

1) se la tensione del Fixed Bias è meno negativa (-10v anziché -15v) il bias è più caldo

2) se mettiamo un minor valore valore della resistenza di catodo nel Cathode Bias (100R anziché 200R) anche questa volta il bias è più caldo

Come unica scusante questa cosa l'ho scritta verso le 03:00 di questa mattina, ricorreggendo il post

E qui ho bisogno di qualcuno che riveda se questa cosa è corretta o meno

Inizialmente avevo fatto delle considerazioni che mi portavano a quanto segue

Considerando 60mA la corrente da ottenere ai catodi

Cathode Bias = 65% di 60mA = 39mA

Fixed Bias = 35% di 60mA = 21mA

Per quanto riguarda RK, per ottenere una corrente in transito di 39mA (presumendo che 7.8v siano la tensione da ottenere, il valore di RK dovrebbe essere 200R

Mentre per quanto riguarda l'ottenere i 21mA di corrente che mancano una tensione di -4.2v dovrebbe essere applicata

questo partendo dal una tensione di Fixed Bias stabilita a 12v



il resto del post resta comunque valido

.. L'alimentatore negativo per il Fixed Bias ha dei valori che vanno rivisti sia se si mantiene il Fixed Bias sia se si adotta il Mixed Bias

.. Le due resistenze da 2.2M che servono per assicurare la tensione di Bias d'emergenza, in caso il cursore perda contatto, se si passa al Mixed Bias direi si possono togliere, vedere alcuni schemi nel thread sugli ampli Mixed Bias che ho aperto, in caso di problemi a fornire un Bias ci pensa la resistenza al catodo

.. Ho adottato, come deciso, la configurazione del DPDT (ne usiamo 1/2) che esclude immediatamente un ramo del PP e fa passare all'SE e mantiene intatta, per il ramo che funziona, la funzione di PPIMV

.. Nello schema ho ipotizzato di usare per il MV un pot (singolo) da 1M con interruttore (un PushPull, di solito sono DPDT), in questo modo ho ottenuto il comando per la funzione SAG, ottenuta come nel Mesa Boogie Lonestar mettendo in serie alle res delle G2 (470R) un resistore (singolo) da 2.7k, se lo si cortocircuita il circuito funziona solo con le res da 470R, se si apre il contatto in serie si inserisce il resistore da 2.7K che aggiunge l'effetto SAG (il valore può essere poi verificato "ad orecchio" e modificato, se necessario), questa cosa va ponderata sia perché non son pot molto economici quelli con interruttore PushPull, sia perché non vorrei che portare in giro il cablaggio delle G2 (anche se magari in cavetto schermato e solo la parte che cortocircuita il resistore) non sia motivo di inserire disturbi

.. Per quanto riguarda i valori degli elettrolitici del PS ho fatto la nuova ipotesi che potete vedere (da considerare che anche il Gyrator fa il suo lavoro)

Credo sia tutto, ecco lo schema

per lo schema in alta risoluzione cliccare sull'immagine
Geloso G1 1020 A Guitar Conversion w PPIMV + PP DPDT 02.jpg
Franco

Avatar utente
robi
Amministratore
Amministratore
Messaggi: 9739
Iscritto il: 17/12/2006, 13:57
Località: Alba

Re: Modifiche geloso 1020

Messaggio da robi » 18/03/2023, 11:58

Ciao Franco,

personalmente dico no al pot "SAG" per due motivi:
- in primis perchè il potenziometro non reggerebbe le correnti in gioco e si fulminerebbe, lasciando le griglie senza riferimento in tensione, con tutti i rischi che comporta.
- in secondo luogo perchè vai a mettere a pannello un potenziometro che ha non solo la tensione dell'anodica, ma anche una discreta capacità, con tutti i rischi di sicurezza che questo comporta. Sei sicuro che lo switch abbia una classe di isolamento sufficiente per questa applicazione, sia come tensione sia come corrente? Nel caso di rottura, cosa succede?

Avatar utente
robi
Amministratore
Amministratore
Messaggi: 9739
Iscritto il: 17/12/2006, 13:57
Località: Alba

Re: Modifiche geloso 1020

Messaggio da robi » 18/03/2023, 12:06

Il calcolo della suddivisione del bias non si fa così.
Guarda la spiegazione che ho fatto qualche pagina fa.

Ipotizziamo EL84 quindi 12W massimi di dissipazione anodica, e 300V di alimentazione.
Ipotizziamo di fare un bias al 80% della massima dissipazione, cioé:
(12 W / 300V) * 0,8 = 0,04 A * 0,8 = 32 mA

Dalla stessa tabella trovi -14V (capisci ora perchè ti dicevo di non fargli mettere -10,7V? Rischiava di cuocere le finali, il trasformatore d'uscita e buttare l'amplificatore!!)

Ipotizziamo il tuo 1/3 cathode e 2/3 fixed bias invece del mio 50-50.

Vuol dire che avrai -14 V * (2/3) = -9,3 V di fixed bias.
Mancano quindi 4,7 V che ci deve dare il cathode bias.

Se usiamo un solo resistore per le due finali, avremo 64 mA su quel resistore.
Il resistore dovrà quindi essere da 4,7 V / 0,064 A = 73,5 Ohm.

Possiamo scegliere 82 Ohm e ripartire diversamente il rapporto fixed/cathode.

Ciao

Avatar utente
Kagliostro
Amministratore
Amministratore
Messaggi: 9949
Iscritto il: 03/12/2007, 0:16
Località: Prov. di Treviso

Re: Modifiche geloso 1020

Messaggio da Kagliostro » 18/03/2023, 14:28

Grazie Roberto

Le mie lacune di base mi rendono difficile uscire dal seminato, lo sai tu e lo sanno gli altri

io lavoro per emulazione e magari sperimentando direttamente (cosa quest'ultima che qui non posso fare)

funziona quasi sempre, ma NON sempre

---

Pensando al tuo 50/50 mi è venuta una curiosità pazza

Chissà che succederebbe se qualcuno arrangiasse un ramo del PP in Fixed Bias e contemporaneamente l'altro ramo in Cathode Bias
:ang:

Franco

Avatar utente
robi
Amministratore
Amministratore
Messaggi: 9739
Iscritto il: 17/12/2006, 13:57
Località: Alba

Re: Modifiche geloso 1020

Messaggio da robi » 18/03/2023, 17:44

Ciao,

otterresti un amplificatore asimmetrico, in cui un ramo funziona diversamente dall'altro.
In questo caso avresti seconda armonica che il feedback cercherebbe di ridurre.

Avatar utente
Kagliostro
Amministratore
Amministratore
Messaggi: 9949
Iscritto il: 03/12/2007, 0:16
Località: Prov. di Treviso

Re: Modifiche geloso 1020

Messaggio da Kagliostro » 18/03/2023, 17:47

Per feedback intendi un qualcosa tipo quello di cui parlano quando in un Mixed Bias non si usa il cap di bypass ?

---

In effetti non trovo le spec del DPDT in quel pot

Consideravo che la corrente è nell'ordine max di 22mA e che la differenza di potenziale agli estremi del resistore (da 2K7) dovrebbe essere attorno ai 60v (se non mi sbaglio) ma, effettivamente, pensandoci, per stare sicuri (tra pin del DPDT e massa ci sono circa 330V) si dovrebbe usare un relè, implementazione Mod cancellata, non perché aggiungere un relè non si possa ma per evitare complicazioni tecniche nella realizzazione

Posto nuovamente lo schema rivisto (tra poco) e più avanti un Layout aggiornato

Franco

Avatar utente
Kagliostro
Amministratore
Amministratore
Messaggi: 9949
Iscritto il: 03/12/2007, 0:16
Località: Prov. di Treviso

Re: Modifiche geloso 1020

Messaggio da Kagliostro » 19/03/2023, 0:01

Eccomi con lo schema

cliccare sullo schema per la piena risoluzione
Geloso G1 1020 A Guitar Conversion w PPIMV + PP DPDT 03.jpg
Sono ritornato più vicino alla prima ipotesi di ripartizione percentuale tra i due Bias fatta da Roberto

nell'ultima mia, probabilmente Roberto aveva frainteso, io pensavo a 65% Cathode Bias + 35% Fixed Bias non 2/3 Fixed e 1/3 Cathode, ma sono dettagli

Riguardo il PS del Bias ho provato varie combinazioni e sono arrivato ad un range da -10.5v a -4.6v ma per farlo mantenendo la connessione del cursore del pot in modo da evitare problemi se non facesse contatto ho dovuto usare un pot da 10k, sempre meglio di uno da 25k per quanto riguarda l'aspetto regolazione fine del Bias

Se proprio si volesse andare di fino, quando ero un ragazzo, usavamo un espediente per ottenere la sintonia fine nei ricevitori, si trattava di usare un pot di basso valore in serie con il pot di valore alto, regolando il pot di maggior valore si aveva una sintonia "grezza" mentre regolando il pot di piccolo valore si otteneva la sintonia fine

nello schema basterebbe sostituire nel PS del Bias il resistore da 3.6K con un pot da 1K5 collegato a reostato + 1 resistore da 2K in serie (in questo caso invece della res da 4.3k + pot da 10k si potrebbe direttamente utilizzare un pot da 15k o da 22k senza che ci sia un resistore che lo precede

Per il catodo ho adottato un valore di 110R (due resistori da 220R in parallelo come nel Peavey Classic 20) (Roberto ipotizzava un 100R) e visto che ci sono loro ho eliminato le resistenze da 2.2M che stavano a garantire il Fixed Bias in caso di problemi con il cursore dei pot del PPIMV

Ho anche previsto che ci sia la resistenza da 1R per facilitare le letture della corrente che scorre tra catodi e massa

Credo che così possa andare e se non arriveranno indicazioni il layout seguirà queste scelte

Ipotesi Faceplate






Franco

Avatar utente
robi
Amministratore
Amministratore
Messaggi: 9739
Iscritto il: 17/12/2006, 13:57
Località: Alba

Re: Modifiche geloso 1020

Messaggio da robi » 19/03/2023, 9:15

Ciao Franco,

possiamo rifare i calcoli per il 35% fixed e 65% cathode:

Ipotizziamo di fare sempre un bias al 80% della massima dissipazione, cioé:
(12 W / 300V) * 0,8 = 0,04 A * 0,8 = 32 mA

Dalla stessa tabella trovi sempre -14V.

Ipotizziamo quindi il tuo 2/3 cathode e 1/3 fixed bias.

Vuol dire che avrai -14 V * (2/3) = -9,3 V di cathode bias.
Mancano quindi 4,7 V che ci deve dare il fixed bias.

Se usiamo un solo resistore per le due finali, avremo 64 mA su quel resistore.
Il resistore dovrà quindi essere da 9,3 V / 0,064 A = 145 Ohm.

Possiamo scegliere 150 Ohm ed il resto darlo di fixed bias.

NB: io avevo ipotizzato -12 V di polarizzazione invece di -14 V perchè a mia esperienza mi tornava di più, ma per adesso partiamo così che è più conservativo, poi vedremo come fare quando avremo l'ampli funzionante.

Rispondi