Sostieni il forum con una donazione! Il tuo contributo ci aiuterà a rimanere online!
Immagine

Ispirazioni per nuovo amp. EL84 6V6 e info varie.

...per cercare o proporre modifiche agli amplificatori
Avatar utente
mlessio
Amministratore
Amministratore
Messaggi: 1244
Iscritto il: 02/12/2008, 17:59
Località: Alessandria

Re: Ispirazioni per nuovo amp. EL84 6V6 e info varie.

Messaggio da mlessio » 15/10/2014, 9:19

Infatti io attualmente ho usato 3 tipi di chassis, molto homemade...

1- Canalina zincata http://www.dibiasi.it/materiale_elettri ... 3_100.html
2- Lamiera in ferro piegata dal fabbro(molto grossolana, la sua piegatrice non fa gli angoli netti, ma tondi e per di più pesa una tonnellata)
3- Lamiera in alluminio piegata dal fabbro questa la piega meglio ma da tagliare e forare è un incubo perchè è molle come il burro

Ho trovato un paio di ditte qui nei dintorni, ora le sento e vediamo che dicono!

Per il taglio dei loghi invece ci sarebbero loro: http://www.lasermio.com/
Appena so due prezzi vi aggiorno!

MapleMarco
Roger Mayer Jr.
Roger Mayer Jr.
Messaggi: 2658
Iscritto il: 02/06/2012, 14:22
Località: Mirano (VE)

Re: Ispirazioni per nuovo amp. EL84 6V6 e info varie.

Messaggio da MapleMarco » 15/10/2014, 15:45

io mi sono sempre arrangiato...
ottimi risultati, e con la giusta accortezza nelle rifiniture...sembrano fatti da un professionista :face_green:
CHE DIO B'ASSISTA!

Avatar utente
mlessio
Amministratore
Amministratore
Messaggi: 1244
Iscritto il: 02/12/2008, 17:59
Località: Alessandria

Re: Ispirazioni per nuovo amp. EL84 6V6 e info varie.

Messaggio da mlessio » 15/10/2014, 16:13

Marco, svelaci il tuo processo produttivo!

Lasermio per 10 pezzi 10x15 tagliati a laser vuole circa 120€ spediti.

Avatar utente
Kagliostro
Amministratore
Amministratore
Messaggi: 9967
Iscritto il: 03/12/2007, 0:16
Località: Prov. di Treviso

Re: Ispirazioni per nuovo amp. EL84 6V6 e info varie.

Messaggio da Kagliostro » 15/10/2014, 17:08

Parli del logo ?

K

MapleMarco
Roger Mayer Jr.
Roger Mayer Jr.
Messaggi: 2658
Iscritto il: 02/06/2012, 14:22
Località: Mirano (VE)

Re: Ispirazioni per nuovo amp. EL84 6V6 e info varie.

Messaggio da MapleMarco » 15/10/2014, 17:14

io parlavo dello chassis :surpr:
CHE DIO B'ASSISTA!

Avatar utente
Kagliostro
Amministratore
Amministratore
Messaggi: 9967
Iscritto il: 03/12/2007, 0:16
Località: Prov. di Treviso

Re: Ispirazioni per nuovo amp. EL84 6V6 e info varie.

Messaggio da Kagliostro » 15/10/2014, 18:49

Ahem chassis 10x15 ? Voglio sperare che hai dato le misure in pollici ....

K

MapleMarco
Roger Mayer Jr.
Roger Mayer Jr.
Messaggi: 2658
Iscritto il: 02/06/2012, 14:22
Località: Mirano (VE)

Re: Ispirazioni per nuovo amp. EL84 6V6 e info varie.

Messaggio da MapleMarco » 15/10/2014, 20:16

mlessio ha scritto:Infatti io attualmente ho usato 3 tipi di chassis, molto homemade...
avendo letto questa frase, credevo si parlasse di chassis, pardon...colpa mia!!
CHE DIO B'ASSISTA!

Avatar utente
mlessio
Amministratore
Amministratore
Messaggi: 1244
Iscritto il: 02/12/2008, 17:59
Località: Alessandria

Re: Ispirazioni per nuovo amp. EL84 6V6 e info varie.

Messaggio da mlessio » 15/10/2014, 21:51

Lasermio parlavo di loghi!

In realtà parlavo sia di loghi che di chassis, un po mischiato! :)

Avatar utente
Kagliostro
Amministratore
Amministratore
Messaggi: 9967
Iscritto il: 03/12/2007, 0:16
Località: Prov. di Treviso

Re: Ispirazioni per nuovo amp. EL84 6V6 e info varie.

Messaggio da Kagliostro » 15/10/2014, 22:07

Come sarebbe il logo, puoi/vuoi mostrarcelo ?

K

Avatar utente
mlessio
Amministratore
Amministratore
Messaggi: 1244
Iscritto il: 02/12/2008, 17:59
Località: Alessandria

Re: Ispirazioni per nuovo amp. EL84 6V6 e info varie.

Messaggio da mlessio » 16/10/2014, 21:06

Il logo di base sarebbe questo...

Contatelo solo scritta, senza la chiave di sol.

L'ideale sarebbe averlo tagliato in questa maniera
http://www.businessmagnet.co.uk/manage- ... t-logo.png
Allegati
Logo1600x1200.jpg

Avatar utente
mlessio
Amministratore
Amministratore
Messaggi: 1244
Iscritto il: 02/12/2008, 17:59
Località: Alessandria

Re: Ispirazioni per nuovo amp. EL84 6V6 e info varie.

Messaggio da mlessio » 16/10/2014, 22:12

Ritornando all'argomento del thread...

Sarà AC30, finale con 4 el84.
Non ce la faccio a farlo originale. Vedo troppi limiti che sono facilmente superabili!!!

Vedevo una demo dell'AC30 CC2.
Partendo dalla versione ridotta postata da Kagliostro, che è un normale AC30 con canali Normal e TopBoost faremo(esatto, FAREMO :) ) le seguenti modifiche:
-Inserimento di un Master volume
-Inserimento reverbero
-Inserimento loop FX(non sono tanto sicuro di questo, ed in ogni caso andrei a stato solido)
-Possibilità di footswitch tra i due canali
-Equalizzazione(in ogni caso separata, ma anche su questa caratteristica non sono del tutto sicuro.)

Per farvi capire il suono che amo: https://www.youtube.com/watch?v=I46dnyXXnEw

Voi che mi dite?

Avatar utente
Kagliostro
Amministratore
Amministratore
Messaggi: 9967
Iscritto il: 03/12/2007, 0:16
Località: Prov. di Treviso

Re: Ispirazioni per nuovo amp. EL84 6V6 e info varie.

Messaggio da Kagliostro » 17/10/2014, 0:43

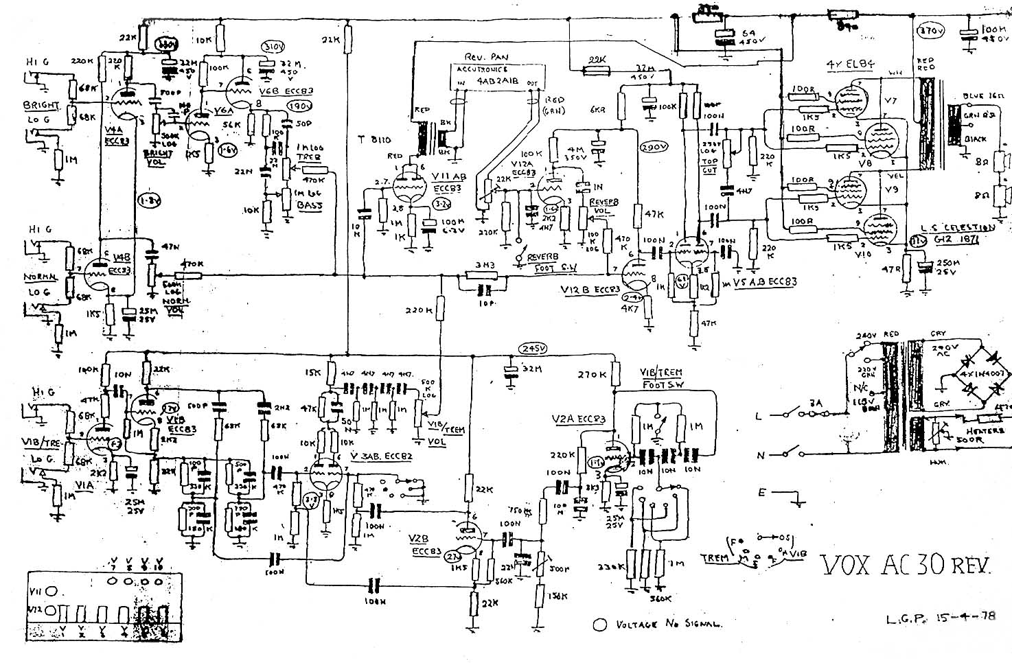
Come MV molti vanno di CrossLine (in pratica un TopCut senza il cap) ma personalmente preferisco il LarMarr

Per quanto riguarda il riverbero ............ basta rivolgersi a mamma Vox
ac301978.jpg
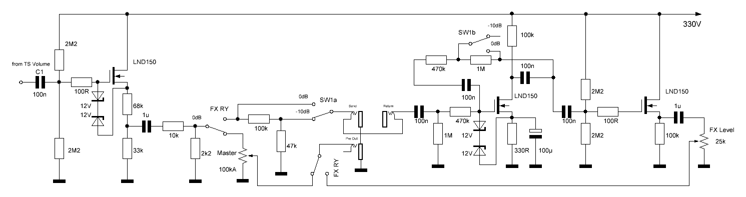
FXLoop a SS o a valvole .... Vabbeh, se lo vuoi SS
LND150 preamp loop.GIF
Non l'ho mai provato ma anche qui sul forum (tempo fa) mi han detto che dovrebbe andar bene

Cambio canale ed equalizzazione separata o no li lascio a chi è addentro a queste cose

K

PS: Per il logo la seconda parte non mi pare dia problemi in caso di taglio laser (il più adatto per una cosa del genere)

la prima parte, invece, comporterebbe dei ponticelli se non vuoi "svuotare" le due lettere ML, è una cosa su cui pensare

prima di mettere in pratica

Avatar utente
Kagliostro
Amministratore
Amministratore
Messaggi: 9967
Iscritto il: 03/12/2007, 0:16
Località: Prov. di Treviso

Re: Ispirazioni per nuovo amp. EL84 6V6 e info varie.

Messaggio da Kagliostro » 17/10/2014, 0:54

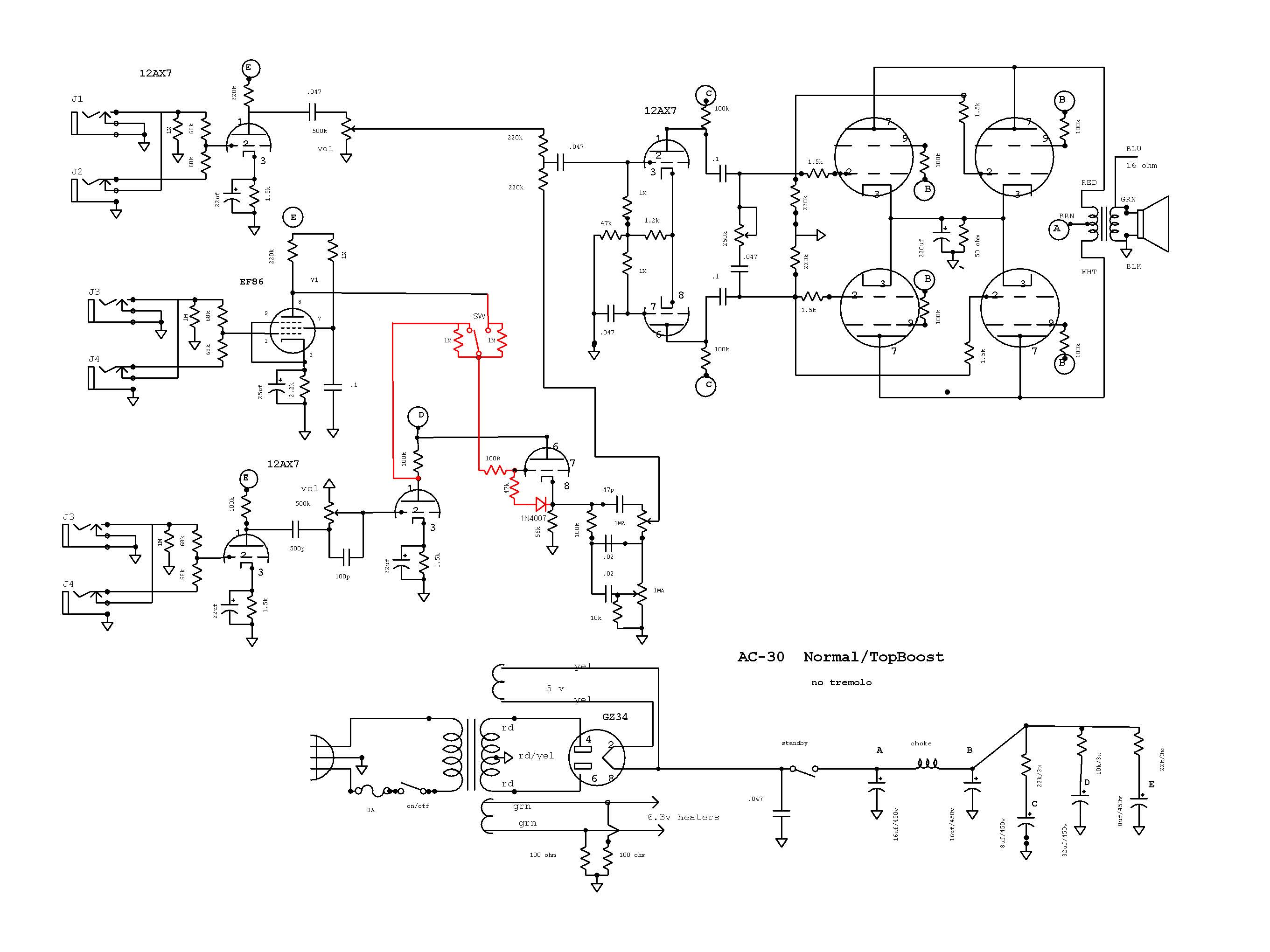
Ah, dimenticavo, tempo fa avevo pensato ad una "tre canali" così

un AC15/30
AC30 + EF86.jpg
K

Avatar utente
mlessio
Amministratore
Amministratore
Messaggi: 1244
Iscritto il: 02/12/2008, 17:59
Località: Alessandria

Re: Ispirazioni per nuovo amp. EL84 6V6 e info varie.

Messaggio da mlessio » 17/10/2014, 0:55

Per il reverbero, stavo meditando su un circuitino SS tipo quello della mesa nomad. elimina la necessità del trasformatore però non so quanto si perda rispetto una soluzione valvolare...
Allegati
boogie_nomad55.pdf
(315.07 KiB) Scaricato 290 volte

Avatar utente
Da Ros
Diyer Esperto
Diyer Esperto
Messaggi: 346
Iscritto il: 13/06/2013, 21:22
Località: Prov. Belluno

Re: Ispirazioni per nuovo amp. EL84 6V6 e info varie.

Messaggio da Da Ros » 17/10/2014, 8:09

Ciao Martino, allego un schema e n g l qui trovi S/R valvolare e reverbero SS senza trafo magari ti può interessare.

C"
Allegati
image.jpg

Rispondi