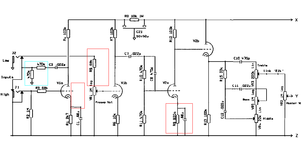
allora il condensatore da 1n è il famigerato "brite cap" serve a far suonare brillante il suono anche a bassi volumi... toglierlo è stata una soddisfazione unica

il 470p l'ho tolto inquanto togliendo la 470k diveniva inutile... ora suona paurosamente bene.. sia il canale LOW che grazie al bypass su V2 (il 680nani) risulta bello croccante rimanendo cmqe molto "tondo", un suono tutto fare per capirci... il canale HI suona anch'esso molto bene, buona distorsione.. buono il sustain (anche se sui marshal parlare di sustain è come parlare di vino in germania) ..poi dipende pure come si setta PRE e MV ..ciccia fuori un bell'overdrive anche dal canale LOW chiaramente
solo che il segnale.. inteso proprio come tensione del segnale, è ENORME... il pot del master totalmente chiuso non riesce ad arginarlo.. si sente in sottofondo la chitarra bella bella che se la canta e se la suona

...bisogna intervenire col partitore (pot fisso.. chiamiamolo come ci pare) ho scartato anche l'idea di mettere un trimmer da 1M (al posto delle due 470k cerchiate in blu) lo si userebbe sempre a metà e l'unico frangete in cui risulterebbe utile sarebbe tanto per stupire gli amici in visita.. della serie "venghino signori venghino"
cmqe la cosa importantissima che sto tenendo come punto improrogabile è la seguente:
"Abbassando il volume della chitarra il distorto se ne deve andare"
ogni prova che invalida questa condizione viene istantaneamente scartata...
ps: ho preparato il partitore, domattina lo provo... lo farei adesso ma i vicini non approverebbero
