Ampli con tda7294
Ampli con tda7294
Come da oggetto ecco lo schema dell'ampli...
Sono 2 tda7294 a ponte.. secondo ST dovrebbe erogare 150W su 8Ohm alimentandolo a 25V..
Ecco il problema.. Eagle mi da degli errori con lo schema e nn so che fare... lo schema è preso da una application note
So che sarà pieno di errori ma non sono molto capace
Help me !!!
Sono 2 tda7294 a ponte.. secondo ST dovrebbe erogare 150W su 8Ohm alimentandolo a 25V..
Ecco il problema.. Eagle mi da degli errori con lo schema e nn so che fare... lo schema è preso da una application note
So che sarà pieno di errori ma non sono molto capace
Help me !!!
Ultima modifica di k0nd0r il 26/09/2006, 19:46, modificato 1 volta in totale.
Re: Ampli con tda7294
Devi fare lo sbroglio?
Re: Ampli con tda7294
si ma mi da un sacco di errori..
devo ancora sistemare i valori di tutto...
devo ancora sistemare i valori di tutto...
Re: Ampli con tda7294
Ok ho modificato il primo post..
Dovrebbe essere giusto ora..
http://www.st.com/stonline/books/pdf/do ... tda7294%22
Dovrebbe essere giusto ora..
http://www.st.com/stonline/books/pdf/do ... tda7294%22
Re: Ampli con tda7294
Fai lo sbroglio manuale, non sono molti componenti 
Re: Ampli con tda7294
Ecco lo schema fatto con eagle...
Sto impazzendo per fare la pcb, si riempe di piste che nn si collegano e dovrei farlo con fili esterni..
Consigli?
Sto impazzendo per fare la pcb, si riempe di piste che nn si collegano e dovrei farlo con fili esterni..
Consigli?
- Allegati
-
- 2tda.zip
- (45.37 KiB) Scaricato 341 volte
Re: Ampli con tda7294
CMQ con due moduli di LM3886 di quelli che ho messo nella sezione ampli SS riesci ad ottenere 100W, il 3886 è molto più reperibile del 7294 ed ad un prezzo di circa 5 - 6 euro...
MEMENTO trimmer Humdinger :lol1:
Re: Ampli con tda7294
Grazie luix, un amico ne ha una decina e quindi ho deciso di provarci.. 
al max esce fuori un bel forno...
Il fatto è che dovrei amplificare 2 spie... e 150w andremmero meglio di 100w...
In alternativa pensavo al tuo amp da 200w a mosfet...
Che ne pensate???
al max esce fuori un bel forno...
Il fatto è che dovrei amplificare 2 spie... e 150w andremmero meglio di 100w...
In alternativa pensavo al tuo amp da 200w a mosfet...
Che ne pensate???
Re: Ampli con tda7294
Se non hai esperienza con amplificatori discreti è meglio uno integrato anche perchè devi comprare più transistor per accoppiarli bene...
Armati di santa pazienza, apri una board con eagle (il file brd) metti i componenti cablali...
Armati di santa pazienza, apri una board con eagle (il file brd) metti i componenti cablali...
MEMENTO trimmer Humdinger :lol1:
Re: Ampli con tda7294
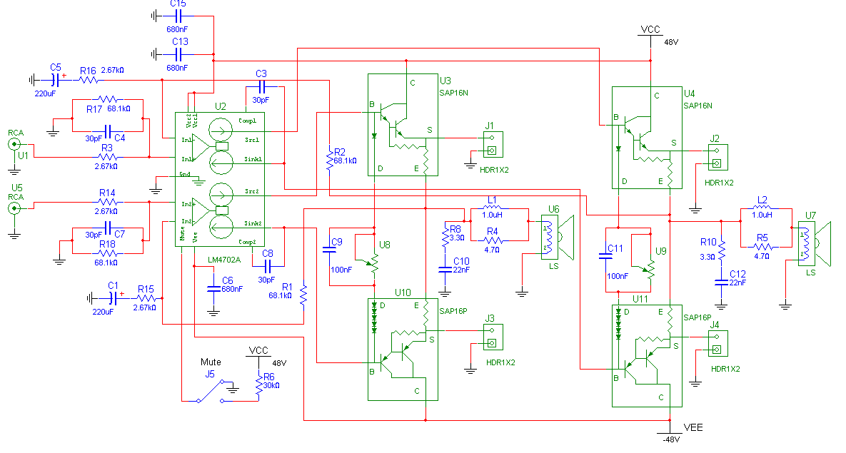
Forse ho qualcosa che fa per te, guarda questo integrato è un driver per un ampli stereo da 100W + 100W, se li metti a ponte ottieni 200W.
Come transistor finali dovresti usare dei darlington in TO3 altrimenti se usi i TO247 o TO3-P devi mettere due coppie per canale...
Se ti interessa possiamo sviluppare qualcosa insieme...
Come transistor finali dovresti usare dei darlington in TO3 altrimenti se usi i TO247 o TO3-P devi mettere due coppie per canale...
Se ti interessa possiamo sviluppare qualcosa insieme...
MEMENTO trimmer Humdinger :lol1:


