Problema led per foot switch due canali
-
oisselatool
- Diyer Esperto

- Messaggi: 323
- Iscritto il: 24/09/2011, 21:36
Problema led per foot switch due canali
Ciao ho preso un piccolo ampli della hugless & kettner il tubemeisten 18 w , il problema che volelevo fare un foot sw con due led ad alta luminosità , il problema che ho riscontrato è il seguente ho messo i due switc ho provato ed il cambio canale è ok poi agli ho messo una resistenza da 680ohm ed un led per ciascuno degli switch collegata fra massa e l'uscita dello switch ed il sono rimane sempre clean anche se il led si accede e si spegne (non parte il relè) ho provato a mettere lo stesso in serie allo switch funziona ma mi stravolge il suono , 3 prova ho messo i led senza resistenza , e funziona tutto come si deve (per adesso ) l'unica cosa e che per il led azzurro devo mettere gli occhiali da sole :) il rosso va bene . Dove sbaglio ? qual'è il motivo ?
Re: Problema led per foot switch due canali
Ciao, posta lo schema del tuo amplificatore, così sveliamo l'arcano! 
Re: Problema led per foot switch due canali
mmm...non è che il led+resistenza li hai messi in serie alla bobina del relè?
(per ogni che usi led ci va una res)
(per ogni che usi led ci va una res)
Re: Problema led per foot switch due canali
Sì, è possibile, per questo ho chiesto lo schema. 
Re: Problema led per foot switch due canali
A parità di corrente i led blu fanno una luce 3 volte più forte degli altri (tranne i bianchi).
Re: Problema led per foot switch due canali
Quello dipende dalla caduta di tensione ai loro capi, dalla sensibilità dell'occhio alla lunghezza d'onda specifica, e dall'efficienza lumen/Watt del singolo colore. I led bianchi sono quelli che hanno avuto una maggiore evoluzione naturalmente, essendo utilizzati per l'illuminazione.
Il problema qui è il funzionamento dell'ampli, più che la luminosità.
Il problema qui è il funzionamento dell'ampli, più che la luminosità.
Re: Problema led per foot switch due canali
Dovresti usare un circuito del genere.
Occhio a come alimenti la bobina (positivo e negativo), o meglio di led (diodo). Sennò lo switch non ti funzionerà mai perchè il led ti crea l'effetto "antiparallelo" e la bobina rimane sempre eccitata.

Occhio a come alimenti la bobina (positivo e negativo), o meglio di led (diodo). Sennò lo switch non ti funzionerà mai perchè il led ti crea l'effetto "antiparallelo" e la bobina rimane sempre eccitata.
- Allegati
-
- switch.jpg (9.77 KiB) Visto 6865 volte
-
oisselatool
- Diyer Esperto

- Messaggi: 323
- Iscritto il: 24/09/2011, 21:36
Re: Problema led per foot switch due canali
Lo schema dell'almpli non riesco a trovarlo è un'ampli recente , mi sà comunque che alla fine sono in serie alla bobina , per adesso funziona tutto ma ho dovuto mettere i led senza resistenza , nudi e crudi :) l'unica cosa è che se si brucia il led non cambio più canale !? li ho messi apposta per vedere la luce nei live ma se alla fine si bruciano sono punto a capo ... il cavo che ho usato è un normale jack stereo quindi una massa e due ritorni 15 v
Re: Problema led per foot switch due canali
Metti un led normale al posto di uno ad alta luminosità se il problema è la troppa luce. Per sapere se si brucia il led dovresti misurare la corrente che lo alimenta.
Re: Problema led per foot switch due canali
secondo me basta che modifichi come ti ho postato. Metti tutto in parallelo alla bobina, a valle lo switch e sei a posto.
In serie, se si brucia il led interrompi il circuito, quindi non cambi piu canale...
In serie, se si brucia il led interrompi il circuito, quindi non cambi piu canale...
-
oisselatool
- Diyer Esperto

- Messaggi: 323
- Iscritto il: 24/09/2011, 21:36
Re: Problema led per foot switch due canali
Il problema è che la prima cosa che ho fatto è stata proprio quella ho collegato in serie alla bobina ho almeno credo di averlo fatto :) secondo il tuo schema devo collegare la resistenza a massa in serie il led che va all'interruttore e dall'altro capo dell'interruttore il ritorno bobina... quello è stato il primo collegamento che ho fatto mi sembrava la cosa più logica ma non funziona , quando metto la resistenza non mi cambia il canale , il led si accende e si spegne ma il canale non lo cambia ??? ho provato a cercare sul web ma lo schema non lo trovo ... Hugless & kettners tubemaisten 18 w
-
oisselatool
- Diyer Esperto

- Messaggi: 323
- Iscritto il: 24/09/2011, 21:36
Re: Problema led per foot switch due canali
Apetta !!! nello schema la bobina e messa in una posizione diversa... a me arriva il mio cavo con tre fili , massa e i due canali ok ? ogni volta che chiudo un circuito verso massa mi cambia il rispettivo canale , ma se metto la resitenza più led tra massa e il ritorno bobina no mi cambia canale ... funziona solo con il led in serie . E se metto anche la resistenza in serie mi cambia il suono ????
Re: Problema led per foot switch due canali
Ho dato un'occhiata anch'io e lo schema in rete non l'ho trovato.
Allora la soluzione che ti ho postato io è la più semplice, dovrai al massimo modificare leggermente la configurazione dello switch esistente.
Scusa a questo punto perchè non disegni (anche con Paint) lo schema di com'è fatto sto switch? i tre fili, e dove vanno? E posti anche una foto? Così sarà più semplice capire com'è e come modificarla...
Allora la soluzione che ti ho postato io è la più semplice, dovrai al massimo modificare leggermente la configurazione dello switch esistente.
Scusa a questo punto perchè non disegni (anche con Paint) lo schema di com'è fatto sto switch? i tre fili, e dove vanno? E posti anche una foto? Così sarà più semplice capire com'è e come modificarla...
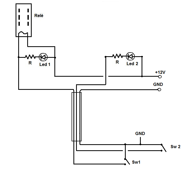
Re: Problema led per foot switch due canali
Forse ho capito cosa intendi con il "mando a massa", lo switch chiude il contatto di massa, quindi dovrebbe essere qualcosa del genere:
Però senza foto e schema è solo un'ipotesi...
Però senza foto e schema è solo un'ipotesi...
-
oisselatool
- Diyer Esperto

- Messaggi: 323
- Iscritto il: 24/09/2011, 21:36
Re: Problema led per foot switch due canali
Ecco , posto due bozze ,scusate la mano libera ma con il touch non ci prendo :) in pratica il circuito funziona correttamente solo se metto i led in serie all'interruttore !?

