Sostieni il forum con una donazione! Il tuo contributo ci aiuterà a rimanere online!
Immagine

Ronzio Argyl Fuzz Aiuto per favore!

Problemi con un effetto? Esponili qui!
Cristianopoli
Elettrone Impazzito
Elettrone Impazzito
Messaggi: 40
Iscritto il: 18/04/2020, 19:37

Ronzio Argyl Fuzz Aiuto per favore!

Messaggio da Cristianopoli » 19/04/2020, 10:56

Salve a tutti, innanzi tutto mi presento, sono Cristiano.
Sto costruendo un paio di pedali con kit, acquistati su internet.
ne ho costruiti un paio, tra cui un Fuzz (argyl fuzz) e un altro Muff Ram's.
Entrambi hanno un problema. Ronzano quando li accendo. Per il resto funzionano. Se tocco vai punti del case o del jack il ronzio diminuisce. Se tocco il Pin del jack di entrata aumenta.
Ho controllato tutte le saldature e credo che siano ben fatte...non capisco perché questo succeda.. sembra un problema di massa..ma non essendo un esperto (o meglio, sono un principiante TOTALE) chiedo aiuto a voi....HELP!
Come si allegano le Immagini ? :)

Cristianopoli
Elettrone Impazzito
Elettrone Impazzito
Messaggi: 40
Iscritto il: 18/04/2020, 19:37

Re: Ronzio Argyl Fuzz Aiuto per favore!

Messaggio da Cristianopoli » 19/04/2020, 11:01

Immagine
Allegati
IMG_0898.jpg

Cristianopoli
Elettrone Impazzito
Elettrone Impazzito
Messaggi: 40
Iscritto il: 18/04/2020, 19:37

Re: Ronzio Argyl Fuzz Aiuto per favore!

Messaggio da Cristianopoli » 19/04/2020, 11:02

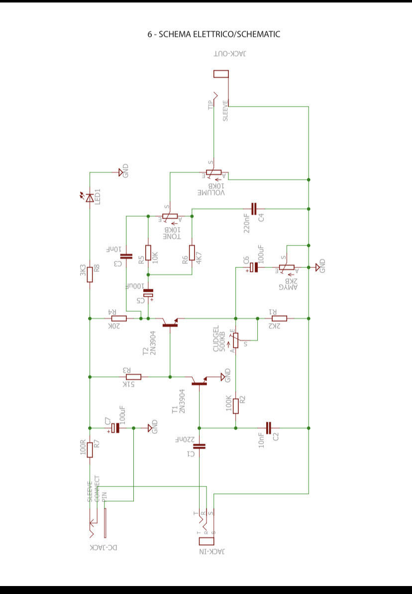
Ecco Gli schemi! Scusate il casino
Allegati
IMG_B16BFDC63DE6-1.jpeg
IMG_06EFD6C1BE3D-1.jpeg

Avatar utente
robi
Amministratore
Amministratore
Messaggi: 9738
Iscritto il: 17/12/2006, 13:57
Località: Alba

Re: Ronzio Argyl Fuzz Aiuto per favore!

Messaggio da robi » 19/04/2020, 11:14

Ciao,

grazie per la completezza di informazioni che hai fornito.
Prova la resistenza fra la massa della pcb e la massa dello chassis del pedalino.

Potrebbe essere che non sia correttamente a massa.

Cristianopoli
Elettrone Impazzito
Elettrone Impazzito
Messaggi: 40
Iscritto il: 18/04/2020, 19:37

Re: Ronzio Argyl Fuzz Aiuto per favore!

Messaggio da Cristianopoli » 19/04/2020, 11:35

robi ha scritto:
19/04/2020, 11:14
Ciao,

grazie per la completezza di informazioni che hai fornito.
Prova la resistenza fra la massa della pcb e la massa dello chassis del pedalino.

Potrebbe essere che non sia correttamente a massa.
Grazie della risposta...come ti dicevo sono un pivello. Che vuol dire che devo provare la resistenza tra la massa della pub e la massa dello chassis? ? con un tester?

Avatar utente
robi
Amministratore
Amministratore
Messaggi: 9738
Iscritto il: 17/12/2006, 13:57
Località: Alba

Re: Ronzio Argyl Fuzz Aiuto per favore!

Messaggio da robi » 19/04/2020, 11:38

Ciao, esattamente con un tester impostato su Ohm e metti un puntale sulla carcassa del pedalino e l’altro su un punto a massa della pcb, e riporti il risultato sul forum.

Cristianopoli
Elettrone Impazzito
Elettrone Impazzito
Messaggi: 40
Iscritto il: 18/04/2020, 19:37

Re: Ronzio Argyl Fuzz Aiuto per favore!

Messaggio da Cristianopoli » 19/04/2020, 11:47

Allora, con la scala a 200ohm mi dà un valore di 00.3
Che vor di’? :Gra_1:

Avatar utente
robi
Amministratore
Amministratore
Messaggi: 9738
Iscritto il: 17/12/2006, 13:57
Località: Alba

Re: Ronzio Argyl Fuzz Aiuto per favore!

Messaggio da robi » 19/04/2020, 12:02

Che il circuito è a massa correttamente.
Che alimentatore usi? Hai provato ad alimentarlo a batteria?

Cristianopoli
Elettrone Impazzito
Elettrone Impazzito
Messaggi: 40
Iscritto il: 18/04/2020, 19:37

Re: Ronzio Argyl Fuzz Aiuto per favore!

Messaggio da Cristianopoli » 19/04/2020, 12:09

Alimentatore stabilizzato.. fatto apposta per i pedali. Penso che non sia quello il problema.. anche un altro pedale il Muff ha l’identico problema e lo fa anche a batteria.

Cosa altro potrei provare? Posto la foto delle saldature? Le ho dovute rifare quindi la pcb è un po’ sporca...

Cristianopoli
Elettrone Impazzito
Elettrone Impazzito
Messaggi: 40
Iscritto il: 18/04/2020, 19:37

Re: Ronzio Argyl Fuzz Aiuto per favore!

Messaggio da Cristianopoli » 19/04/2020, 12:16

Se tocco il case o uno dei due jack con il dito il rumore scompare completamente. Può dipendere dal fatto che il cade è verniciato?

Cristianopoli
Elettrone Impazzito
Elettrone Impazzito
Messaggi: 40
Iscritto il: 18/04/2020, 19:37

Re: Ronzio Argyl Fuzz Aiuto per favore!

Messaggio da Cristianopoli » 19/04/2020, 12:29

Aspetta però. Sto sentendo un ronzio anche senza pedale. Come se ci fosse un problema di alimentazione in generale... ma l’alimentatore non è. C’è anche se mi attacco alla corrente di casa ..

Cristianopoli
Elettrone Impazzito
Elettrone Impazzito
Messaggi: 40
Iscritto il: 18/04/2020, 19:37

Re: Ronzio Argyl Fuzz Aiuto per favore!

Messaggio da Cristianopoli » 19/04/2020, 12:48

robi ha scritto:
19/04/2020, 12:02
Che il circuito è a massa correttamente.
Che alimentatore usi? Hai provato ad alimentarlo a batteria?
Robi ti rendi conto che hai ragione? L’alimentatore ronzava...! Ma come è possibile? Appena comprato... fatto apposta per le pedaliere. Se attacco un normale alimentatore fa molto meno rumore.. però lo fa.

Cristianopoli
Elettrone Impazzito
Elettrone Impazzito
Messaggi: 40
Iscritto il: 18/04/2020, 19:37

Re: Ronzio Argyl Fuzz Aiuto per favore!

Messaggio da Cristianopoli » 19/04/2020, 13:08

Allora con l'alimentatore della Roland tutto ok. Con quello "specifico per i pedali" ronza.... perché secondo voi=?
Allegati
IMG_0912.jpg
IMG_0913.jpg

Avatar utente
robi
Amministratore
Amministratore
Messaggi: 9738
Iscritto il: 17/12/2006, 13:57
Località: Alba

Re: Ronzio Argyl Fuzz Aiuto per favore!

Messaggio da robi » 19/04/2020, 14:11

:face_green: ho la sfera di cristallo dopo qualche anno di circuiti con le paturnie :ang:

A questo punto o restituisci l’alimentatore in garanzia, o apri in altro thread e vediamo di mettere a posto l’alimentatore.

Ah, i cavi che usi sono standard e a posto, vero?

Cristianopoli
Elettrone Impazzito
Elettrone Impazzito
Messaggi: 40
Iscritto il: 18/04/2020, 19:37

Re: Ronzio Argyl Fuzz Aiuto per favore!

Messaggio da Cristianopoli » 19/04/2020, 14:25

robi ha scritto:
19/04/2020, 14:11
:face_green: ho la sfera di cristallo dopo qualche anno di circuiti con le paturnie :ang:

A questo punto o restituisci l’alimentatore in garanzia, o apri in altro thread e vediamo di mettere a posto l’alimentatore.

Ah, i cavi che usi sono standard e a posto, vero?
Approfitto della tua gentilezza. Allora, ho passato l'ultima ora a testare tutto.
Ho scoperto che con l'alimentatore del Roland tutto ronza meno (molto meno ma un po' si sente)
Con gli altri alimentatori, tutti, il ronzio c'è anche nell'amplificatore da solo, senza pedale. Strano no?
La mia domanda è:
non è che è un problema di messa a terra dell'impianto elettrico? potrebbe essere o è una castroneria?
Perché mi sembra statisticamente strano che alimentatori di buona qualità facciano ronzare anche l'amplificatore...

Rispondi