PHASE 90 MXR SI ACCENDE MA NON FUNZIONA
PHASE 90 MXR SI ACCENDE MA NON FUNZIONA
Buongiorno ragazzi,
ho un problema al PHASE 90 MXR
SI ACCENDE MA NON FUNZIONA,attivandolo sparisce propio il suono,ho cambiato il diodo all'ingresso dell'alimentazione ma niente.
come posso risolvere il problema?
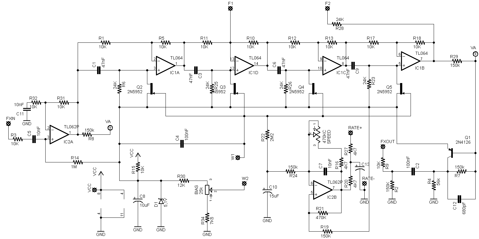
ho trovato questo schema su internet, potrebbe esservi utile
ho un problema al PHASE 90 MXR
SI ACCENDE MA NON FUNZIONA,attivandolo sparisce propio il suono,ho cambiato il diodo all'ingresso dell'alimentazione ma niente.
come posso risolvere il problema?
ho trovato questo schema su internet, potrebbe esservi utile
- Fix_Metal
- Braccio destro di Roger Mayer

- Messaggi: 1955
- Iscritto il: 28/07/2008, 3:44
- Località: Bergamo
- Contatta:
Re: PHASE 90 MXR SI ACCENDE MA NON FUNZIONA
Usa un audio probe e cerca di capire dove si interrompe
Re: PHASE 90 MXR SI ACCENDE MA NON FUNZIONA
niente, non riesco a capire cosa può essere successo, ho cercato di seguire il segnale ma con questo schema senza i riferimenti delle resistenze è impossibile.
cosa puo' essere?
cosa puo' essere?
-
Elettrolitico
- Diyer Aiutante

- Messaggi: 68
- Iscritto il: 21/12/2009, 21:31
Re: PHASE 90 MXR SI ACCENDE MA NON FUNZIONA
può essere qualsiasi cosa...
intanto posta delle foto dettagliate, magari così si riesce ad aiutarti...
intanto posta delle foto dettagliate, magari così si riesce ad aiutarti...
- Fix_Metal
- Braccio destro di Roger Mayer

- Messaggi: 1955
- Iscritto il: 28/07/2008, 3:44
- Località: Bergamo
- Contatta:
Re: PHASE 90 MXR SI ACCENDE MA NON FUNZIONA
Prova a mettere una R + Led collegati al pin #7 del TL062 che c'è (che revisione è la tua PCB?)
Comunque quello schema non è completamente corretto, per la cronaca.
Quello corretto è questo per la Rev.d (fatto da me).
Più tardi inserisco anche le foto della pcb svuotata...
Meritil, potresti inserirlo in galleria visto che non c'è uno schema completo corretto del phase90 in giro.ù
p.s. lo switching è come nello schema che hai postato tu. L'ho tolto perchè da questo stavo lavorando sulla PCB con eagle.
Comunque quello schema non è completamente corretto, per la cronaca.
Quello corretto è questo per la Rev.d (fatto da me).
Più tardi inserisco anche le foto della pcb svuotata...
Meritil, potresti inserirlo in galleria visto che non c'è uno schema completo corretto del phase90 in giro.ù
p.s. lo switching è come nello schema che hai postato tu. L'ho tolto perchè da questo stavo lavorando sulla PCB con eagle.
- davidefender
- Garzone di Roger Mayer

- Messaggi: 1437
- Iscritto il: 11/02/2008, 23:51
- Località: Roma
- Contatta:
Re: PHASE 90 MXR SI ACCENDE MA NON FUNZIONA
piccolo OT: Fix puoi caricarlo direttamente tu in galleria dal Menu Utente->Upload. Poi chiedi a Meritil di metterlo nella sezione appropriata. Aggiungici però delle note esplicative in maniera da completare lo schema, altrimenti le funzioni di w1 w2 f1 f2 rimarranno un mistero
e poi c'è un elettrolitico del quale non è segnato il valore (c13 mi pare)
per il resto...

- Fix_Metal
- Braccio destro di Roger Mayer

- Messaggi: 1955
- Iscritto il: 28/07/2008, 3:44
- Località: Bergamo
- Contatta:
Re: PHASE 90 MXR SI ACCENDE MA NON FUNZIONA
Ah vero, hai ragione. Quella è la sezione per il led rate, per evitare che si senta l'oscillazione del led per l'appunto. Il cavo schermato non basta, avevo trovato soluzione usando questo accorgimento
(preso da muzique.com).
Vabbbene ora inserisco tutto.
(preso da muzique.com).Vabbbene ora inserisco tutto.
- Fix_Metal
- Braccio destro di Roger Mayer

- Messaggi: 1955
- Iscritto il: 28/07/2008, 3:44
- Località: Bergamo
- Contatta:
Re: PHASE 90 MXR SI ACCENDE MA NON FUNZIONA
Ok ho inserito lo schema, le note e la foto della PCB svuotata.
In più vi ho fatto il regalino del MXR M108
Aspettate che meritil inserisca tutto ed è fatta.
TORNANDO IT:
Collegando un led a quel pin, puoi controllare se l'LFO funziona. Dopodiché io controllerei lo zener e il condensatore da 15uF...
In più vi ho fatto il regalino del MXR M108
Aspettate che meritil inserisca tutto ed è fatta.
TORNANDO IT:
Collegando un led a quel pin, puoi controllare se l'LFO funziona. Dopodiché io controllerei lo zener e il condensatore da 15uF...
Re: PHASE 90 MXR SI ACCENDE MA NON FUNZIONA
raga potrebbe essere che non funziona per colpa dell'operazionale quello grande??
- Fix_Metal
- Braccio destro di Roger Mayer

- Messaggi: 1955
- Iscritto il: 28/07/2008, 3:44
- Località: Bergamo
- Contatta:
Re: PHASE 90 MXR SI ACCENDE MA NON FUNZIONA
Se quello fosse rotto, alla peggio passerebbe il segnale wet, perchè il TL062 si occupa di bufferizzare l'ingresso e di miscelare l'uscita (se non ricordo male, lo schema non lo sto guardando). Il TL064 ha tutti e 4 gli opamp usati come buffer per gli stadi ritardanti.bushman ha scritto:raga potrebbe essere che non funziona per colpa dell'operazionale quello grande??
Re: PHASE 90 MXR SI ACCENDE MA NON FUNZIONA
attivando un pedale in effetti si sente un segnale basso basso poco distorto è possibile^???
- Fix_Metal
- Braccio destro di Roger Mayer

- Messaggi: 1955
- Iscritto il: 28/07/2008, 3:44
- Località: Bergamo
- Contatta:
Re: PHASE 90 MXR SI ACCENDE MA NON FUNZIONA
uno a caso?bushman ha scritto:attivando un pedale
è possibile...cosa?in effetti si sente un segnale basso basso poco distorto è possibile^???
Se ti succede quella cosa, allora è possibile.
Hai almeno provato a leggere cosa ti ho suggerito di fare?
Prova anche a misurare le tensioni sugli opamp.
Re: PHASE 90 MXR SI ACCENDE MA NON FUNZIONA
ho cambiato il tl064, ora diciamo che funziona per metà,attivandolo ora distorce il segnale, potrebbe essere qualche resistenza?
Re: PHASE 90 MXR SI ACCENDE MA NON FUNZIONA
Puo' essere che hai ponticellato qualcosa... Riesci a postare qualche foto???
Live another day, climb a little higher, find another reason to stay...
Re: PHASE 90 MXR SI ACCENDE MA NON FUNZIONA
ok ragazzi tutto apposto, era l'integrato TL064.
grazie per l'aiuto
saluti
grazie per l'aiuto
saluti
