Perfetto!
ora rimane solo una cosa da controllare... praticamente ho il seguente problema:
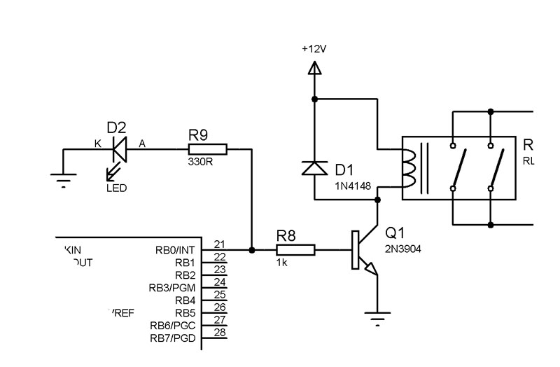
Uso per comandare i relé l'ULN2803 che fornisce un ingresso che dà verso massa, il problema è che sullo stesso punto c'è sia il ramo
5V|---------res--------diodo LED -----------------ULN
ed eventualmente:
12V|-----------bobina FINDER--------------------ULN
ora, quando l'ULN è ON e connette a massa tutto ok, basta che unisco le masse dei 12V e i 5V dalle uscite dei regolatori, come cmq avevo intenzione di fare, m il problema è quando ULN è OFF ovvero alta impedenza.. praticamente si ha un unico ramo che è l'unione dei precedenti:
5V|----red--------diodo LED -----------------------bobina FINDER-------------|12V
ora questa configurazione di generatori di tensione in serie mi lascia un bel pò perplesso.. non è che l'induzione della corrente in un verso contrario nel generatore lo rovini? (è un pò come mettere due pile una opposta all'atra.. è normale??) scusate la domanda decisamente niubba red_face ma queste cosette mi fregano sempre!
che tralaltro pensavo, il caso fortuito vuole che ci sia un diodo di mezzo (quello LED) e dunque dovrebbe eventualmente anche scongiurare questa malugurata ipotesi.. poichè il potenziale più alto (12V) è dalla parte del catodo, e quindi non dovrebbe condurre interrompendo i lcircuito..
voi che dite???? Se ci avete capito qualcosa del mio confuso ragionamento, che cosa dite? sono nel giusto?

vorrei qualche commento prima di fare una prova e magari scoprire che, avendo torto, butto due alimentatori, relé, casa e buoi !!!

La teoria è quando si sa tutto ma non funziona niente. La pratica è quando funziona tutto ma non si sa il perché. In ogni caso si finisce sempre con il coniugare la teoria con la pratica: non funziona niente e non si sa il perché.
(Albert Einstein)