Sostieni il forum con una donazione! Il tuo contributo ci aiuterà a rimanere online!
Immagine

2°ottava su RM octavia

Discussioni di carattere generale sugli effetti analogici e non..
Rispondi
Avatar utente
ilden
Diyer Esperto
Diyer Esperto
Messaggi: 262
Iscritto il: 19/01/2009, 1:11

2°ottava su RM octavia

Messaggio da ilden » 16/06/2009, 19:11

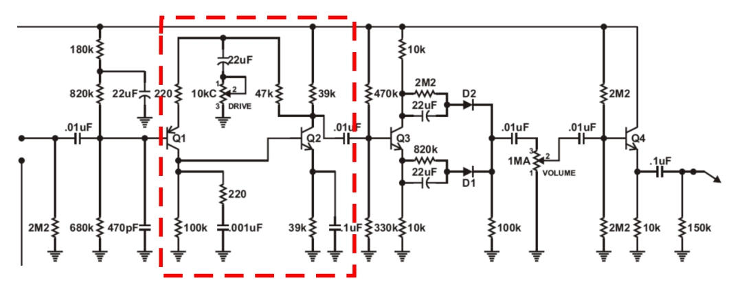
parlando del suddetto pedale, volevo ottenere un seconda ottava in più, visto che non ne trovo in giro con due ottave a parte i boss, che però sono ancora complessi per me..

a livello teorico, se replicassi lo stadio tra Q1 e Q2 inserendolo subito dopo questo, potrei ottenere la regolazione di un ottava superiore a quella precedente e quindi a due rispetto a quella di partenza?

ho evidenziato la parte nello schema...
(sec me si può fare.. anzi lo spero!! :arf2: :arf2:
Allegati
rmoct.jpg

Avatar utente
Checco91
Diyer Esperto
Diyer Esperto
Messaggi: 251
Iscritto il: 12/06/2008, 20:55

Re:2°ottava su RM octavia

Messaggio da Checco91 » 17/06/2009, 12:52

A mio parere devi giocare con i valori delle res e cond e sopratutto i punti di lavoro dei transistor! potrei aver detto una boiata!
che transistor sono?
Brutal Baxist inside!

Avatar utente
ilden
Diyer Esperto
Diyer Esperto
Messaggi: 262
Iscritto il: 19/01/2009, 1:11

Re:2°ottava su RM octavia

Messaggio da ilden » 17/06/2009, 13:16

Q1 è un 2N3906 gli altri sono tutti dei darlington, MPSA13.

ah tu intendi che variando i valori potrei arrivare all'ottava ancora superiore? in questo caso, qual'è la parte del circuito che effettivamente accresce di un'ottava?

Mr_Ciccio
Neutrino
Neutrino
Messaggi: 19
Iscritto il: 05/06/2009, 17:36

Re:2°ottava su RM octavia

Messaggio da Mr_Ciccio » 17/06/2009, 14:12

sarebbe bllo poter costruire una specie di POG, bisognerebbe però poter regolare separatamente la 1 e la 2 ottava  :yrock:

Avatar utente
ilden
Diyer Esperto
Diyer Esperto
Messaggi: 262
Iscritto il: 19/01/2009, 1:11

Re:2°ottava su RM octavia

Messaggio da ilden » 17/06/2009, 20:36

esatto, è quello che cerco! regolare le due ottave separatamente, come il boss OC2, ma con un circuito un pò meno complesso... per quello, pensavo che replicando la parte dell'octavia che alza di un ottava se ne potessero ottenere due.

cos'è il POG??

Avatar utente
ilden
Diyer Esperto
Diyer Esperto
Messaggi: 262
Iscritto il: 19/01/2009, 1:11

Re:2°ottava su RM octavia

Messaggio da ilden » 17/06/2009, 22:47

allora, mi sono fatto due idee sulle possibilità, e mi rivolgo anche ad ale e robizz che come dimostrano i loro post sono interessati più o meno a quello che interessa a me :arf2:

http://www.diyitalia.eu/index.php?optio ... pic=2661.0
http://www.diyitalia.eu/index.php?optio ... pic=4033.0

dunque: serve trovare il circuito più semplice possibile che alzi di un ottava il segnale. l'ho trovato su tonepad, ed è basato su un progetto do tim escobedo, allego lo schema.
un altro valido credo sia quello di r.g. keen su geo, lo trovate se cercate "mu-doubler".

allora, con questi circuiti alziamo di un'ottava. mettendone due in serie, si potrebbe ottenere l'aumento di due ottave? mi rivolgo a chi ha conoscenze teoriche maggiori delle mie(ci vuole poco!)

nel primo non saprei se si può regolare il livello dell'ottava, a meno che non lo faccia  il pot che regola il bias.

per renderlo a pedale espressivo, penso che una volta definito il circuito si possa utilizzare il pot che regola l'ottava come l'hot potz di un wha, e si può applicare direttamente a questi due circuiti base.

se invece si riuscisse ad aggiungere la seconda ottava, i due pot regola-ottava si potrebbero unire in un pot stereo in modo da regolarli contemporaneamente con il pedale espressivo ottenendo un'escursione sonora maggiore (e credo di maggior effetto).


io sono disponibilissimo agli esperimenti pratici, se qualcuno mi supporta a liveelo teorico almeno da avere un minimo di certezza :dance_1:
Allegati
flk.jpg

Mr_Ciccio
Neutrino
Neutrino
Messaggi: 19
Iscritto il: 05/06/2009, 17:36

Re:2°ottava su RM octavia

Messaggio da Mr_Ciccio » 17/06/2009, 23:13

Questo è un POG, ti permette di fare parecchie cose tra cui avere due ottave su e due giu, è unio strumento incredibile, costa 300 €.
Io non vorrei spenderli, quindi se sei capace di trovare una soluzione si potrebbe mettere sia OCT UP che OCT DOWN sulla futura pedaliera. Purtroppo non li so progettare so solo copiare e ci capisco poco. Magari imparo qualcosa seguendo questo topic.

Immagine

Avatar utente
Checco91
Diyer Esperto
Diyer Esperto
Messaggi: 251
Iscritto il: 12/06/2008, 20:55

Re:2°ottava su RM octavia

Messaggio da Checco91 » 18/06/2009, 22:06

Un'idea sarebbe quella di splittare l'uscita del'octaver un'uscita ottavata portarla ad un altro octaver per avere un ottava doppia e poi in fine tirando su un sommatore puoi diciamo blendare i 2 effeti di 1 ottava e quella di 2 ottava certo però l'unico problema è che l'ottava dipendera sempre dalla prima!
Brutal Baxist inside!

baene123
Diyer Aiutante
Diyer Aiutante
Messaggi: 71
Iscritto il: 04/05/2009, 18:39

Re:2°ottava su RM octavia

Messaggio da baene123 » 18/06/2009, 22:18

Checco91 ha scritto: Un'idea sarebbe quella di splittare l'uscita del'octaver un'uscita ottavata portarla ad un altro octaver per avere un ottava doppia e poi in fine tirando su un sommatore puoi diciamo blendare i 2 effeti di 1 ottava e quella di 2 ottava certo però l'unico problema è che l'ottava dipendera sempre dalla prima!
scusa l'ignoranza: splittare??? blendare??? :arf2: :arf2: :arf2:

Avatar utente
Checco91
Diyer Esperto
Diyer Esperto
Messaggi: 251
Iscritto il: 12/06/2008, 20:55

Re:2°ottava su RM octavia

Messaggio da Checco91 » 19/06/2009, 9:17

per splittare intendo dividere il segna in modo tale da averne 2 uguali! e blendare vuol dire miscelare 2 effetti! (Vedi Paralooper) è solo una supposizione
Brutal Baxist inside!

Rispondi