Sostieni il forum con una donazione! Il tuo contributo ci aiuterà a rimanere online!
Immagine

Nuovo layout Crybaby wah

Discussioni di carattere generale sugli effetti analogici e non..
Avatar utente
Fix_Metal
Braccio destro di Roger Mayer
Braccio destro di Roger Mayer
Messaggi: 1955
Iscritto il: 28/07/2008, 3:44
Località: Bergamo
Contatta:

Nuovo layout Crybaby wah

Messaggio da Fix_Metal » 23/02/2010, 3:32

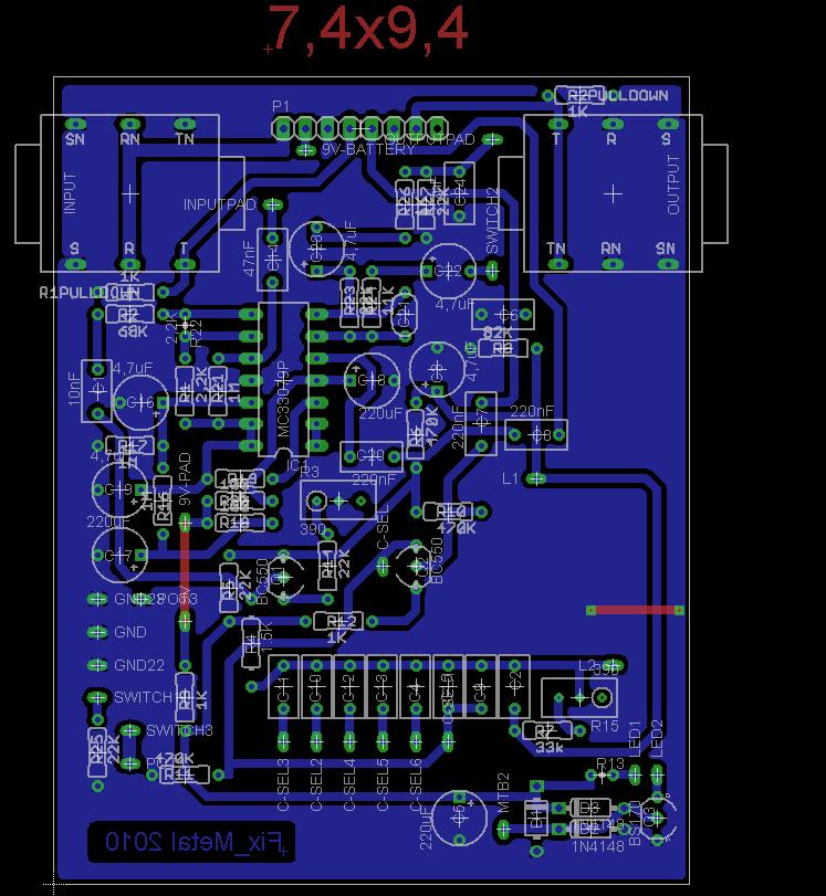
Ho appena finito un layout per il mio nuovo crybaby. Basato sul GCB95, con trimmer per vocal e gain/bass mod, boost e selettore caps stile 535Q.
Ho riempito tutto con un polygon collegato a massa. I due jumper sono per i 9V (che saranno 12V nel mio caso  :mang:) e GND.

Che ne pensate? Io son felicissimo di averlo finito  :ok_1:
Allegati
wah.JPG
[url=http://www.forumspile.com/][img]http://www.forumspile.com/Signatures/Userbar-Forumspile-1.jpg[/img][/url]

SandMan84
Diyer Esperto
Diyer Esperto
Messaggi: 358
Iscritto il: 29/10/2008, 11:26

Re:Nuovo layout Crybaby wah

Messaggio da SandMan84 » 23/02/2010, 11:26

Non sono esperto in materia di layout (tra l'altro devo ancora imparare ad usare Eagle! :doh:), però mi sembra molto ben fatto complimenti!
Proprio oggi sto aspettando un Cry Baby classic preso ad un prezzaccio per modificarlo :face_green:
Piuttosto, sai indicarmi qualche link per ispirarmi? Per ora ho solo il mareriale preso da Stinkfoot :hummm_1:

Avatar utente
davidefender
Garzone di Roger Mayer
Garzone di Roger Mayer
Messaggi: 1437
Iscritto il: 11/02/2008, 23:51
Località: Roma
Contatta:

Re:Nuovo layout Crybaby wah

Messaggio da davidefender » 23/02/2010, 13:42

Ciao Fix!

il layout mi sembra fatto molto bene! posso però permettermi di farti dei piccoli appunti? guarda il file allegato, ho evidenziato 3 punti dove credo che il margine sia troppo sottile.. nulla di grave comunque, perchè sono tutti punti non critici (spostando di poco i componenti si risolve tutto!)

Poi ti do qualche consiglio, sperando sia bene accetto  :face_green: :
  • Io di solito evito le piste con gomiti a 90 gradi, non sono molto eleganti!  :face_green: in realtà sono assolutamente da evitare per le alte frequenze.. ma in effetti non stiamo parlando dei 20kHz delle frequenze udibili.... è più una questione di stile  :fonz:
  • Il tuo NOME! è importante, incicciottiscilo un pò di più altrimenti non viene durante lo stampo della pcb!  :dance_1:
  • Esattamente come fai a mettere i jack in quel modo? anche io mi ero posto il problema tempo fa.. cioè la PCB immagino sia a grandezza di scatola... quindi i jack escono fuori.. coma la infili?  :hummm_1:
e poi una domanda... come hai fatto a fare i riempimenti ?? mi piacciono molto ma non so come farli in maniera automatica con eagle! illuminami!

:ciao:
Allegati
appunti.jpg
La teoria è quando si sa tutto ma non funziona niente. La pratica è quando funziona tutto ma non si sa il perché. In ogni caso si finisce sempre con il coniugare la teoria con la pratica: non funziona niente e non si sa il perché.
(Albert Einstein)

Avatar utente
fr3d
Diyer Eroe
Diyer Eroe
Messaggi: 582
Iscritto il: 05/12/2006, 22:49

Re:Nuovo layout Crybaby wah

Messaggio da fr3d » 23/02/2010, 14:26

Condivido l'osservazione di Davide circa le piste ravvicinate, per il resto ottimo!  :clap2:

Ok, ora passo al ladrocinio delle altrui domande... :face_green:
davidefender ha scritto:
  • Esattamente come fai a mettere i jack in quel modo? anche io mi ero posto il problema tempo fa.. cioè la PCB immagino sia a grandezza di scatola... quindi i jack escono fuori.. coma la infili?  :hummm_1:
Basta usare questi jack che hanno la boccola metallica che si avvita dall'esterno della scatola dopo aver infilato il tutto
davidefender ha scritto: e poi una domanda... come hai fatto a fare i riempimenti ?? mi piacciono molto ma non so come farli in maniera automatica con eagle! illuminami!
Qui c'è un tutorial (dal sito di gaussmarkov)

P.s. Dove li trovate voi dei crybaby da seviziare? Dite che si trovano anche rotti nei negozi? Ho una mezza intenzione di farmene uno ma tra ebaio e tubeampdoctor costa quasi di più la spedizione del pedale...
[align=center][url=http://www.diyitalia.eu/forum/index.php?action=search][img]http://www.diyitalia.eu/forum/Themes/igoh114/images/italian/search.gif[/img][/url]  [img]http://img523.imageshack.us/img523/1523/senzatitolo1hj2.gif[/img][/align]

Avatar utente
Intripped
Diyer Eroe
Diyer Eroe
Messaggi: 513
Iscritto il: 06/12/2008, 9:38

Re:Nuovo layout Crybaby wah

Messaggio da Intripped » 23/02/2010, 14:46

ciao Fix!
molto bello complimenti!!
mi associo alle osservazioni già fatte,
poi vedo un condensatore sovrapposto in parte all'induttanza, è una cosa che hai calcolato?
ah! e l'altezza dell'induttanza l'hai presa in considerazione? perchè come sai la scatola del whawha tende ad assottigliarsi, verifica che ci stia messa lì

l'integrato x che cos'è? buffer di out?

@davidefender:
per i riempimenti, crea un poligono con l'apposita icona, poi cambiagli il nome (tasto destro del mouse stando col puntatore sul bordo del poligono) e mettiglielo uguale a quello della pista, quella che vuoi fare diventare un poligono.
a questo punto clicchi su "ratnest"

poi prova a "giocare" un po' con le opzioni che trovi nelle proprietà del poligono (sempre tasto destro del mouse idem come sopra) e vedi cosa succede

ciao a tutti!

Avatar utente
davidefender
Garzone di Roger Mayer
Garzone di Roger Mayer
Messaggi: 1437
Iscritto il: 11/02/2008, 23:51
Località: Roma
Contatta:

Re:Nuovo layout Crybaby wah

Messaggio da davidefender » 23/02/2010, 15:43

grazie mille sia a Intripped che fr3d!

il tutorial di gauss è dettagliatissimo e ho capito il funzionamento dei poligoni, col consiglio di Intripped sono riuscito a creare in maniera automatica aree non solo di massa, ma di qualsiasi pista!  :yrock:
fr3d ha scritto: Basta usare questi jack che hanno la boccola metallica che si avvita dall'esterno della scatola
perfetto, e sono anche io arrivato a questa conclusione, però allora nel disegno di Fix, i jack dovrebbero essere messi ancora più interni, poichè questi jack hanno comunque una piccola boccola di plastica che esce dal corpo (se no la vite dove va?)! Il diegno del componente è ovviamente corretto, ma a questo punto, fermo restando che parto dall'ipotesi che la basetta è a misura di box, i jack devono essere allineati con i bordi della basetta, non devono stare fuori!

:ciao:
La teoria è quando si sa tutto ma non funziona niente. La pratica è quando funziona tutto ma non si sa il perché. In ogni caso si finisce sempre con il coniugare la teoria con la pratica: non funziona niente e non si sa il perché.
(Albert Einstein)

Avatar utente
Fix_Metal
Braccio destro di Roger Mayer
Braccio destro di Roger Mayer
Messaggi: 1955
Iscritto il: 28/07/2008, 3:44
Località: Bergamo
Contatta:

Re:Nuovo layout Crybaby wah

Messaggio da Fix_Metal » 23/02/2010, 17:35

Userò i jack presi dalla basetta del crybaby, quelli originali.
La basetta è un po' + piccola (2mm). I jack sulla basetta originale sporgono di 3mm circa. Le cose dovrebbero funzionare ^_^
Sto correggendo le piste usando 45° come curva anziché 90°. Quel condensatore sovrapposto all'induttanza, sì è giusto così. Lì ci metterò uno in poliestere non in box, percui basta che ci sia lo spazio per il reoforo :face_green:
Ho usato come base lo schema del 535Q che è stato postato sull'altro topic. L'IC è un quad op-amp, un MC33174P.
Non vedo l'ora che mi arrivi il pacchetto da banzai, ho appena fatto l'ordine :D
[url=http://www.forumspile.com/][img]http://www.forumspile.com/Signatures/Userbar-Forumspile-1.jpg[/img][/url]

Avatar utente
davidefender
Garzone di Roger Mayer
Garzone di Roger Mayer
Messaggi: 1437
Iscritto il: 11/02/2008, 23:51
Località: Roma
Contatta:

Re:Nuovo layout Crybaby wah

Messaggio da davidefender » 23/02/2010, 20:42

:fonz: in bocca al lupo!  :ciao:
La teoria è quando si sa tutto ma non funziona niente. La pratica è quando funziona tutto ma non si sa il perché. In ogni caso si finisce sempre con il coniugare la teoria con la pratica: non funziona niente e non si sa il perché.
(Albert Einstein)

Avatar utente
Fix_Metal
Braccio destro di Roger Mayer
Braccio destro di Roger Mayer
Messaggi: 1955
Iscritto il: 28/07/2008, 3:44
Località: Bergamo
Contatta:

Re:Nuovo layout Crybaby wah

Messaggio da Fix_Metal » 24/02/2010, 23:01

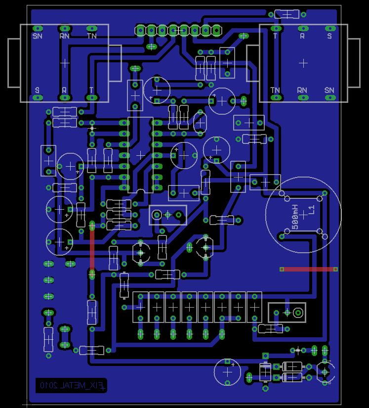
Ho apportato un po' di miglioramenti  :ok_1:
Ho lasciato due fori per collegare l'induttanza, in modo da non aver problemi di dimensioni. La attaccherò allo chassis.
Inoltre ho riempito più zone con la massa, eliminando di fatto una pista più sottile che avevo posto sotto all'IC.
Che ne dite? :ok_1:
Allegati
wahwahhh.JPG
Ultima modifica di Fix_Metal il 25/02/2010, 0:02, modificato 1 volta in totale.
[url=http://www.forumspile.com/][img]http://www.forumspile.com/Signatures/Userbar-Forumspile-1.jpg[/img][/url]

Rodiguez
Diyer
Diyer
Messaggi: 173
Iscritto il: 21/07/2009, 11:55

Re:Nuovo layout Crybaby wah

Messaggio da Rodiguez » 24/02/2010, 23:51

bravo fix, proprio un bel lavoro! complimenti
ti meriti un +1!


ma questi box per wah wah dove li trovate voi? io ho trovato un sito tedesco che li vende a 30 euro ma non ricordo quale sia.. dannazione! e comuqnue preferirei di gran lunga trovarne uno da sistemare o da smembrare...
Ultima modifica di Rodiguez il 25/02/2010, 0:06, modificato 1 volta in totale.

Avatar utente
Fix_Metal
Braccio destro di Roger Mayer
Braccio destro di Roger Mayer
Messaggi: 1955
Iscritto il: 28/07/2008, 3:44
Località: Bergamo
Contatta:

Re:Nuovo layout Crybaby wah

Messaggio da Fix_Metal » 25/02/2010, 1:43

Ho fatto una ulteriore versione con le piazzole un po' allargate ed il polygon GND più distanziato dalle piste.
Ora vado sul bromografo :face_green:
[url=http://www.forumspile.com/][img]http://www.forumspile.com/Signatures/Userbar-Forumspile-1.jpg[/img][/url]

SandMan84
Diyer Esperto
Diyer Esperto
Messaggi: 358
Iscritto il: 29/10/2008, 11:26

Re:Nuovo layout Crybaby wah

Messaggio da SandMan84 » 25/02/2010, 1:51

Davvero un ottimo lavoro Fix, bravissimo! :beer:
Rodiguez ha scritto: bravo fix, proprio un bel lavoro! complimenti
ti meriti un +1!


ma questi box per wah wah dove li trovate voi? io ho trovato un sito tedesco che li vende a 30 euro ma non ricordo quale sia.. dannazione! e comuqnue preferirei di gran lunga trovarne uno da sistemare o da smembrare...
Forse ti riferisci a questo? :face_green:
http://www.tubeampdoctor.com/product_in ... 8c705bae41
Ci stavo pensando seriamente, ma ragionandoci su ho notato che la spesa totale sarebbe di circa 56€ senza neanche la garanzia che funzioni; mentre su Mercatino Musicale girano parecchi Crybaby in ottimo stato al di sotto dei 50€...quindi ho lasciato perdere ed ho messo le mani su un GCB-95 a 40€ :numb1:
Per ora me lo godo così, l'ho solo reso TBP...fra qualche tempo inizierò con le mod :seetest:
Ultima modifica di SandMan84 il 25/02/2010, 1:53, modificato 1 volta in totale.

Avatar utente
Fix_Metal
Braccio destro di Roger Mayer
Braccio destro di Roger Mayer
Messaggi: 1955
Iscritto il: 28/07/2008, 3:44
Località: Bergamo
Contatta:

Re:Nuovo layout Crybaby wah

Messaggio da Fix_Metal » 25/02/2010, 2:11

SandMan84 ha scritto: 40€ :numb1:
:ohhh:
Quando lo comprai io, costava tipo 200€ nuovo e lo pagai 80€ usato.
Sticazzi  :arf2:
[url=http://www.forumspile.com/][img]http://www.forumspile.com/Signatures/Userbar-Forumspile-1.jpg[/img][/url]

SandMan84
Diyer Esperto
Diyer Esperto
Messaggi: 358
Iscritto il: 29/10/2008, 11:26

Re:Nuovo layout Crybaby wah

Messaggio da SandMan84 » 25/02/2010, 10:32

Il venditore ha giustificato il prezzo così basso dicendomi che lo sportello della batteria era rotto...cosa da poco se ci pensi :face_green: infatti l pedale è veramente in buone condizioni e funzionava alla perfezione.
Dello sportello batteria me ne importa poco, tanto volevo metterci il plexi con il/i led (me ne stanno arrivando alcuni RGB :seetest:) per fare il bordo luminoso :numb1:

Avatar utente
Fix_Metal
Braccio destro di Roger Mayer
Braccio destro di Roger Mayer
Messaggi: 1955
Iscritto il: 28/07/2008, 3:44
Località: Bergamo
Contatta:

Re:Nuovo layout Crybaby wah

Messaggio da Fix_Metal » 25/02/2010, 18:21

Porca pupazza, ho fatto male i calcoli. I jack sono spostati verso l'interno di un paio di mm. Dovrò mettere i jack non saldati sulla pcb  :doh: Ora correggo lo schema per il futuro....
[url=http://www.forumspile.com/][img]http://www.forumspile.com/Signatures/Userbar-Forumspile-1.jpg[/img][/url]

Rispondi