primo tentativo di un layout eagle: plexitone
primo tentativo di un layout eagle: plexitone
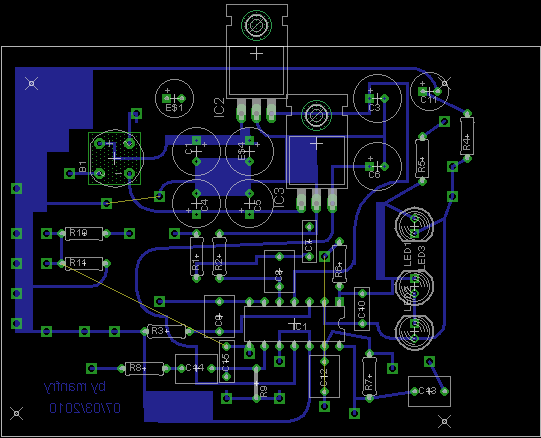
salve a tutti, ieri sera ho provato a fare il mio primo layout eagle e volevo sapere da voi se va bene come l'ho fatto e cosa devo perfezionare.
Re:primo tentativo di un layout eagle: plexitone
mi sembra fatto bene, bravo! ordinato, pulito, io sarei soddisfatto.
ti consiglio di smussare gli angoli delle piste però, lo spigolo vivo non è consigliatissimo per l'audio...
e poi se hai intenzione di condividerlo, mettici il nome!
un po' d'amore per le proprie creature no? 
però potresti ancora rimpicciolire e ottimizzare qualche pista. alcune sono spigolosucce....
ti consiglio di smussare gli angoli delle piste però, lo spigolo vivo non è consigliatissimo per l'audio...
e poi se hai intenzione di condividerlo, mettici il nome!
però potresti ancora rimpicciolire e ottimizzare qualche pista. alcune sono spigolosucce....
Ultima modifica di Rodiguez il 07/03/2010, 13:50, modificato 1 volta in totale.
Re:primo tentativo di un layout eagle: plexitone
come faccio a smussare gli angoli?
Re:primo tentativo di un layout eagle: plexitone
c'è una funzione apposita, vedi sulla sx c'è un linea con i contorni smussati... insomma cercala, non ricordo il nome 
Re:primo tentativo di un layout eagle: plexitone
ok. comunque come faccio a farlo diventare in bianco e nero per usare la pnp??
Re:primo tentativo di un layout eagle: plexitone
ah ho trovato un paio di errori li corrego
Re:primo tentativo di un layout eagle: plexitone
eccola revisionata. è un po' da interpretare perchè ci sono alcuni ponticelli da fare.
Re:primo tentativo di un layout eagle: plexitone
smussa un po' anche tutta la parte da c3 a c13. quella intorno a c13 è un po' contortina.. senza offesa.
per stamparlo in bianco e nero non lo so :D io quando ho fatto il mio layout l'ho copiato in paint e li ho editati li i colori, avevo fretta :D
per stamparlo in bianco e nero non lo so :D io quando ho fatto il mio layout l'ho copiato in paint e li ho editati li i colori, avevo fretta :D
- slashguitarplayer
- Diyer Aiutante

- Messaggi: 50
- Iscritto il: 19/03/2010, 11:48
Re:primo tentativo di un layout eagle: plexitone
ehi magari posso essere d'aiuto : a scuola ho usato questo programma per anni per il bianco e nero
lo fai nella funzione export, devi selezionare il tasto Monochrome che ti imposta tutto in bianco e nero poi metti 500 dpi per la definizione dell'immagine ed esporti in paint!
spero di essere stato d'aiuto1
ah non dimenticarti di specchiare tutto! con la funzione mirror
altrimenti puoi lasciare cosi' e girare il foglio lucido quando lo metti nel bromografo ad impressionare!
lo fai nella funzione export, devi selezionare il tasto Monochrome che ti imposta tutto in bianco e nero poi metti 500 dpi per la definizione dell'immagine ed esporti in paint!
spero di essere stato d'aiuto1
ah non dimenticarti di specchiare tutto! con la funzione mirror
altrimenti puoi lasciare cosi' e girare il foglio lucido quando lo metti nel bromografo ad impressionare!
Re:primo tentativo di un layout eagle: plexitone
visto che è facile fare confusione:
se "stiri" il circuito sulla basetta di rame, allora NON specchiare l'immagine
(se ci vuoi mettere delle scritte mettile specchiate direttamente nell'immagine del circuito)
se "stiri" il circuito sulla basetta di rame, allora NON specchiare l'immagine
(se ci vuoi mettere delle scritte mettile specchiate direttamente nell'immagine del circuito)
- slashguitarplayer
- Diyer Aiutante

- Messaggi: 50
- Iscritto il: 19/03/2010, 11:48
Re:primo tentativo di un layout eagle: plexitone
giusto come dice intripped!
Re: primo tentativo di un layout eagle: plexitone
una buona cosa sarebbe mettere anche il wiring....
c'è quello di freestompboxes.org+ basetta già pronta ma nn si capice granchè....
c'è quello di freestompboxes.org+ basetta già pronta ma nn si capice granchè....
Re: primo tentativo di un layout eagle: plexitone
qui
http://ideegeniali.altervista.org/progetti/?p=drill-aid
c'è uno script semplicissimo da usare che ti permette di migliorare i buchi per le piazzole se devi fare i buchi da te!
nel link trovi tutto il necesario e anche la guida!
poi se vuoi aumentare i tuoi punti-stile puoi mettere il piano di massa, è semplicissimo!
basta cercare qui nel forum per avere un tutorial!!
http://www.diyitalia.eu/forum/search.ph ... assa+eagle

edit: volevo solo aggiungere che ti becchi un +1 per l'iniziativa!
edit#2: e secondo me il ponte tra c15 e r14 è un pò troppo lungo! secondo me potresti spostare più verso sx tutto il blocco r3,r8,c14,c15 e avere così un ponte più corto, avere fili volanti troppo lunghi secondo me non è un bene!
http://ideegeniali.altervista.org/progetti/?p=drill-aid
c'è uno script semplicissimo da usare che ti permette di migliorare i buchi per le piazzole se devi fare i buchi da te!
nel link trovi tutto il necesario e anche la guida!
poi se vuoi aumentare i tuoi punti-stile puoi mettere il piano di massa, è semplicissimo!
basta cercare qui nel forum per avere un tutorial!!
http://www.diyitalia.eu/forum/search.ph ... assa+eagle
edit: volevo solo aggiungere che ti becchi un +1 per l'iniziativa!
edit#2: e secondo me il ponte tra c15 e r14 è un pò troppo lungo! secondo me potresti spostare più verso sx tutto il blocco r3,r8,c14,c15 e avere così un ponte più corto, avere fili volanti troppo lunghi secondo me non è un bene!
[align=center][url=http://garageeffects.altervista.org][img]http://garageeffects.altervista.org/_altervista_ht/pics/banner.png[/img][/url][/align]
Re: primo tentativo di un layout eagle: plexitone
grazie del + 1!!
