Come ormai molti sanno mi sono da tempo avventurato nel progetto di una Cornish-board, di cui ormai il mio topic sta diventando soltanto una selva di domande e dubbi. Per questo ho pensato di aprire un topic dedicato alla parte più delicata e insolita del progetto: un buffer valvolare a bassa tensione.
Volendo riprodurre il più fedelmente possibile l'ingresso di un amplificatore valvolare ho provato a progettare un buffer a triodo utilizzando una ECC86, valvola nata proprio per funzionare a bassa tensione (in questo caso 18V).
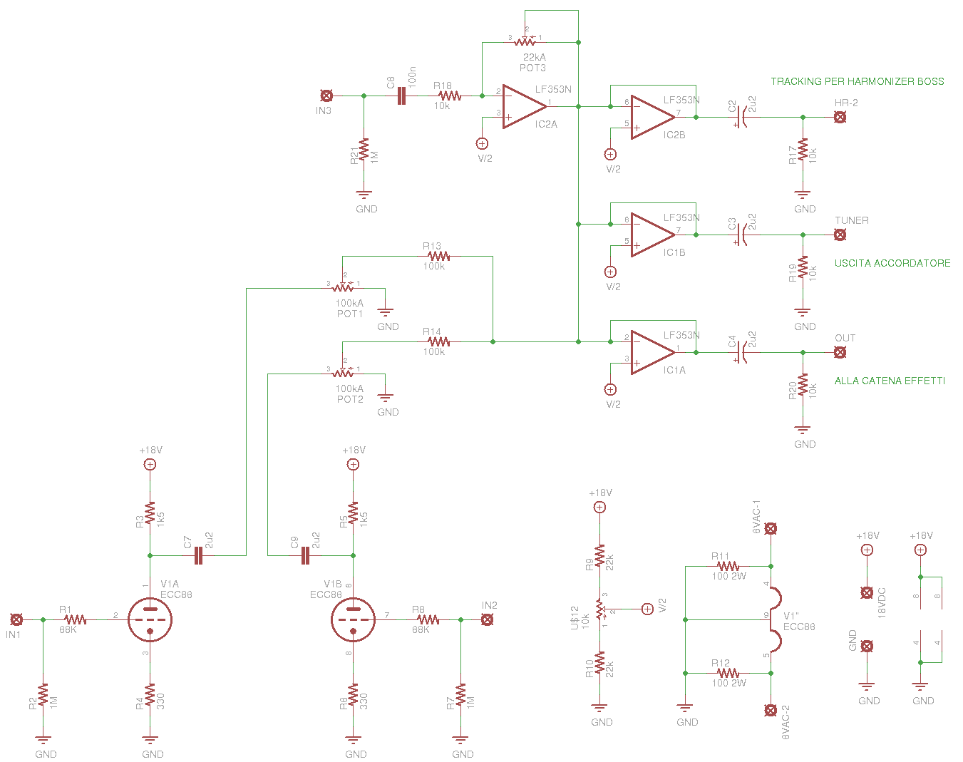
Seguendo la guida presente in galleria ho disegnto e montato un piccolo circuito, alimentato con 18V stabilizzati più i filamenti a circa 6V in alternata (presi direttamente dal trasformatore).
Premetto che è solo la prima prova, con fili volanti e quant'altro, però ho subito notato un paio di cose: il buffer in se stesso funziona piuttosto bene... Il suono esce leggermente amplificato rispetto a quello d'ingresso, ma per ora non è un problema.
Ciò che invece è sicuramente da correggere è l'alimentazione, in quanto:
- primo, ho un ronzio molto fastidioso, credo dovuto alla 50Hz
- secondo, disconnettendo la chitarra dall'ingresso questo ronzio si sente ancora più forte.
Ora chiedo a voi esperti: il ronzio può essere dovuto all'alimentazione dei filamenti in alternata? Non credo sia dovuto ad una cattiva stabilizzazione dei 18V, visto che ho usato un condensatore da 4700u seguito da un 7818.
Vorrei evitare di stabilizzare anche l'alimentazione dei filamenti per evitare di sprecare potenza e montare alette di raffreddamento, ecc... E poi guardando altri schemi (tube driver, vari ampli tra cui hiwatt) vedo che nella maggior parte dei casi si alimenta in alternata! Ma... Come si evitano i ronzii in questi casi??
Edit: ho allegato lo schema del buffer, di cui ho montato la parte relativa al primo triodo.



