Ho ultimato questo buffer.
L'ho messo nella chitarra, con un dpdt che devia il segnale in modo da sentire la differenza con e senza buffer.
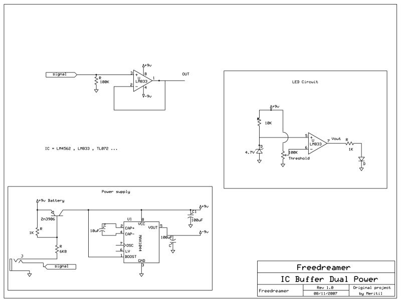
Ho usato un LM4562, ma il risultato mi delude un po'. La chitarra è schermata, con centro stella.
Il circuito in sé introduce un bel fruscio di base. La differenza è pienamente coglibile usando il distorto, dove tutto viene enfatizzato. Tuttavia, la resa sonora non mi piace proprio. Sembra che il risultato sia lo-fi, senza armoniche. La resistenza fra ingresso non invertente e massa l'ho messa a 1M. Con 100K uccideva le alte.
pickup->volume->selettore->buffer->jack
Ho pensato di fare così per non dover utilizzare potenziometri di basso valore, avendo comprato dei Bourns da 500K.
Più tardi provo qualche altro opamp. Qualcuno ha qualche consiglio in merito? Qualcosa di MOLTO trasparente, che non colori il suono?
*UPDATE* Ho provato qualche opamp, ne ho trovati un paio parecchio silenziosi, addirittura diminuisce il ronzio di base

