unica uscita trafo out 4 ohm,ho messo un carico da 8 ohm,il tutto alimentato da tensione anodica di 420Vdc,alla fine del discorso ho una potenza di circa 20 W dopo di cui distorce,il bias e regolato a 37ma,e normale una perdita di potenza da circa 50W a 20W.Che dite mi conviene comprare un trafo come questo,o c'è qualcosa che non va nel circuito molte grazie se mi potete aiutare
Trsformatore Hammond 1750W
Trsformatore Hammond 1750W
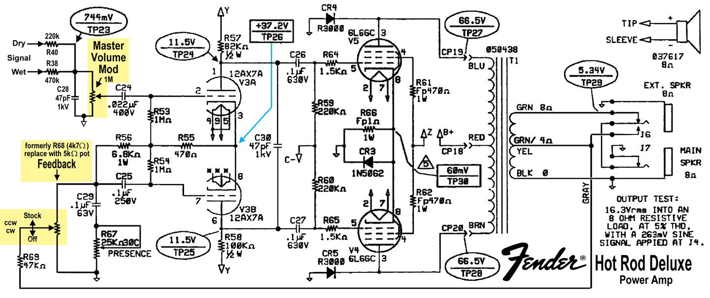
Ciao Ragazzi ho un problema con un finale Fender costruito da me di cui allego schema, il problema e il seguente,il trafo di uscita utilizzato e hammond 1750W che avevo come scorta,con resistenza primaria 2000 ohm,con push pull 6L6GC,so che servirebbe una resistenza primaria di 4000 ohm,
unica uscita trafo out 4 ohm,ho messo un carico da 8 ohm,il tutto alimentato da tensione anodica di 420Vdc,alla fine del discorso ho una potenza di circa 20 W dopo di cui distorce,il bias e regolato a 37ma,e normale una perdita di potenza da circa 50W a 20W.Che dite mi conviene comprare un trafo come questo,o c'è qualcosa che non va nel circuito molte grazie se mi potete aiutare
unica uscita trafo out 4 ohm,ho messo un carico da 8 ohm,il tutto alimentato da tensione anodica di 420Vdc,alla fine del discorso ho una potenza di circa 20 W dopo di cui distorce,il bias e regolato a 37ma,e normale una perdita di potenza da circa 50W a 20W.Che dite mi conviene comprare un trafo come questo,o c'è qualcosa che non va nel circuito molte grazie se mi potete aiutare
- Allegati
-
- EDB1760L.pdf
- (306.67 KiB) Scaricato 223 volte
-
- EDB1750W.pdf
- (278.05 KiB) Scaricato 215 volte
- Kagliostro
- Amministratore

- Messaggi: 9953
- Iscritto il: 03/12/2007, 0:16
- Località: Prov. di Treviso
Re: Trsformatore Hammond 1750W
Sullo schema è segnata una tensione di 60mV sulla res da 1R che sta in serie ai catodi
con 37mA (37mV su una res da 1R) sei ben al di sotto di quanto dovrebbe essere
però non so con che anodica misurano i 60mV ai catodi ....
Del TU sei sicuro ? Prova il rapporto di trasformazione e controlla che sia tutto OK, sia mai che hai un TU guasto
---
Sul datasheet, comunque, vedo che con 450V di anodica e 400V su G2 il carico indicato è di 5600ohm, ben lontani dai 4000ohm ........
K
con 37mA (37mV su una res da 1R) sei ben al di sotto di quanto dovrebbe essere
però non so con che anodica misurano i 60mV ai catodi ....
Del TU sei sicuro ? Prova il rapporto di trasformazione e controlla che sia tutto OK, sia mai che hai un TU guasto
---
Sul datasheet, comunque, vedo che con 450V di anodica e 400V su G2 il carico indicato è di 5600ohm, ben lontani dai 4000ohm ........
K
Re: Trsformatore Hammond 1750W
Ciao scusa mi ero dimenticato che per ogni 6L6 ho messo 1 resistenza al catodo da 1 ohm 2 W e per ognuna misurava 37ma il trafo out e ok perche lo smontato da un ampli funzionante con 4 6L6gC,lo appena provato a rimontare nel suo ampli originale e va che na meraviglia non capisco!
Re: Trsformatore Hammond 1750W
il suo trafo TU e questo
- Allegati
-
- EDB1750JA.pdf
- (209.56 KiB) Scaricato 456 volte
- Kagliostro
- Amministratore

- Messaggi: 9953
- Iscritto il: 03/12/2007, 0:16
- Località: Prov. di Treviso
Re: Trsformatore Hammond 1750W
Se il TA è OK, la corrente (37mA) è per una valvola e l'anodica è ~420V
al momento mi verrebbe da pensare che il segnale di pilotaggio che arriva dalla PI sia troppo basso
Resta sempre il fatto che secondo il datasheet 4K (4250ohm per essere precisi) rispetto ai 5.6K son di meno ......
K
al momento mi verrebbe da pensare che il segnale di pilotaggio che arriva dalla PI sia troppo basso
Resta sempre il fatto che secondo il datasheet 4K (4250ohm per essere precisi) rispetto ai 5.6K son di meno ......
K
Re: Trsformatore Hammond 1750W
provo ad inserire un triodo prima della pi con configurazione 100K/1500ohm per vedere se riesco ad ottenere di più poi ti scrivo comunque grazie sei sempre disponibile 
Re: Trsformatore Hammond 1750W
ciao a tutti ho inserito una 12ax7 configurazione 100k/1500 prima del PI e adesso il volume e anche troppo,era poco segnale alla PI
vorrei chiedervi una domanda,effettivamente 2 6L6 GC in push pull dal datasheet danno come resistenza di placca 5600 ohm,non riesco a trovare un trafo di uscita con le sudette caratteristiche avete un idea dove posso trovarlo grazie ancora
vorrei chiedervi una domanda,effettivamente 2 6L6 GC in push pull dal datasheet danno come resistenza di placca 5600 ohm,non riesco a trovare un trafo di uscita con le sudette caratteristiche avete un idea dove posso trovarlo grazie ancora
- Kagliostro
- Amministratore

- Messaggi: 9953
- Iscritto il: 03/12/2007, 0:16
- Località: Prov. di Treviso
Re: Trsformatore Hammond 1750W
Probabilmente i PP di 6L6 che ci sono in giro le alimentano con un'anodica diversa, come detto, da datasheet, con quella tensione andrebbero con un carico di 5.6K
ma è un argomento su cui indagare ulteriormente perché non sono riuscito a trovare in giro TU da 5.6K
Se ormai è tutto fatto, il TA c'è ed ha quelle tensioni, potresti sentire Savino di InMadOut (http://www.inmadout.com/) per un TU apposito
oppure ti rifai ad altri progetti con PP di 6L6 e ti procuri TA e TU più "standard"
K
ma è un argomento su cui indagare ulteriormente perché non sono riuscito a trovare in giro TU da 5.6K
Se ormai è tutto fatto, il TA c'è ed ha quelle tensioni, potresti sentire Savino di InMadOut (http://www.inmadout.com/) per un TU apposito
oppure ti rifai ad altri progetti con PP di 6L6 e ti procuri TA e TU più "standard"
K
Re: Trsformatore Hammond 1750W
ok grazie comunque,vedro di sostituire entrambi i trafo, trovo uno schema qui sul sito e poi ci sentiremo per vedere insieme il da farsi 
- Kagliostro
- Amministratore

- Messaggi: 9953
- Iscritto il: 03/12/2007, 0:16
- Località: Prov. di Treviso
Re: Trsformatore Hammond 1750W
Con 360V di anodica ed andando a lavorare in AB2 il TU collegato per i 4K dovrebbe andare e come potenza dovresti essere sui 44-45W (vedi datasheet qui)
http://www.mif.pg.gda.pl/homepages/fran ... /6L6GC.pdf
---
Una cosa, ma il TA che hai adesso, quanta corrente ha ?
K
http://www.mif.pg.gda.pl/homepages/fran ... /6L6GC.pdf
---
Una cosa, ma il TA che hai adesso, quanta corrente ha ?
K
Re: Trsformatore Hammond 1750W
Il TA attuale e hammond EDB 290 EEX con 276 mA penso basti
- Allegati
-
- EDB290EEX.pdf
- (323.29 KiB) Scaricato 315 volte
Re: Trsformatore Hammond 1750W
questo potrebbe andare bene come TU
- Allegati
-
- EDB1760L.pdf
- (306.67 KiB) Scaricato 192 volte
Re: Trsformatore Hammond 1750W
Comunque sono stato in altri forum,ma come questo con persone umili e molto preparate non ce,grazie diyitalia. 
Re: Trsformatore Hammond 1750W
Ho fatto misurazioni con tester come tensione anodica arrivo massimo a 418VDC sono troppi per lavorare in classe AB2?
Re: Trsformatore Hammond 1750W
dimenticavo tensione a carico non a vuoto

