Sostieni il forum con una donazione! Il tuo contributo ci aiuterà a rimanere online!
Immagine

Drive g65 leggere pernacchie

Problemi con un ampli? Esponili qui!
Rispondi
Avatar utente
lukehead
Diyer Eroe
Diyer Eroe
Messaggi: 636
Iscritto il: 02/01/2008, 16:47

Drive g65 leggere pernacchie

Messaggio da lukehead » 25/10/2017, 16:38

Salve a tutti...
ho un problema su un Drive G65 di cui non trovo neanche lo schema...è un combetto pilotato da una coppia di transistor (B817 e D1047).
Il problema è che l'ampli emette delle leggerissime vibrazioni sotto la nota dei bzzzzzz, soprattutto sulle corde basse, un rumore molto leggero, ma fastidioso..
Premetto che ho fatto diverse prove, è da escludere il pre poichè già ho isolato il pre e il finale e lo fa solo sulla sezione finale, inoltre, il master del finale fa fare questo rumore solo in alcune posizioni..a ore nove e da ore tre in poi...in più, cambiando il carico da 8ohm a 4, 16, la posizione a cui fa questo rumore, cambia sul master...saranno i finali o i pilota (dovrebbero essere b649ac e d669ac)? ..o potrebbe essere anche qualcosa intorno al master (lui steso o qualche componente difettoso)?
grazie a tutti
luca

Avatar utente
lukehead
Diyer Eroe
Diyer Eroe
Messaggi: 636
Iscritto il: 02/01/2008, 16:47

Re: Drive g65 leggere pernacchie

Messaggio da lukehead » 27/10/2017, 19:28

...raga...nessun suggerimento?

Avatar utente
lukehead
Diyer Eroe
Diyer Eroe
Messaggi: 636
Iscritto il: 02/01/2008, 16:47

Re: Drive g65 leggere pernacchie

Messaggio da lukehead » 29/10/2017, 22:31

..una piccola pista da poter seguire?

Avatar utente
Kagliostro
Amministratore
Amministratore
Messaggi: 9964
Iscritto il: 03/12/2007, 0:16
Località: Prov. di Treviso

Re: Drive g65 leggere pernacchie

Messaggio da Kagliostro » 29/10/2017, 22:55

Credo che la mancanza di schema sia un grande ostacolo

K

Avatar utente
lukehead
Diyer Eroe
Diyer Eroe
Messaggi: 636
Iscritto il: 02/01/2008, 16:47

Re: Drive g65 leggere pernacchie

Messaggio da lukehead » 29/10/2017, 23:22

..nn sono riuscito a trovarlo..magari provo a chiedere alla ditta..anche se nn ci conto molto..ma neanche ad esperienza mi sapreste dire dove provare ad agire?

Avatar utente
robi
Amministratore
Amministratore
Messaggi: 9762
Iscritto il: 17/12/2006, 13:57
Località: Alba

Re: Drive g65 leggere pernacchie

Messaggio da robi » 30/10/2017, 1:05

Ciao, purtroppo senza uno schema è pressoché impossibile aiutarti, mi spiace!

Avatar utente
robi
Amministratore
Amministratore
Messaggi: 9762
Iscritto il: 17/12/2006, 13:57
Località: Alba

Re: Drive g65 leggere pernacchie

Messaggio da robi » 30/10/2017, 1:08

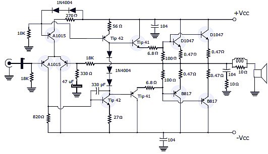
Controlla se somiglia a questo
Allegati
IMG_1505.JPG

Avatar utente
lukehead
Diyer Eroe
Diyer Eroe
Messaggi: 636
Iscritto il: 02/01/2008, 16:47

Re: Drive g65 leggere pernacchie

Messaggio da lukehead » 11/11/2017, 13:17

...allora..ragazzi...non mi sono fatto vedere più perchè ho cercato di fare reverse engineering...con il solo risultato di essermi rimbambito...il circuito non è quello postato naturalmente, è simile ma non riesco a capire come potrebbe darci una mano questo trovato...
..la butto li...essendo in sostanza un valore di resistenza (il pot girato entro certi range) che da fastidio a qualcosa che entra in una sorta di mini-distorsione di fondo, potrebbe essere qualche saldatura ossidata?

Avatar utente
lukehead
Diyer Eroe
Diyer Eroe
Messaggi: 636
Iscritto il: 02/01/2008, 16:47

Re: Drive g65 leggere pernacchie

Messaggio da lukehead » 14/11/2017, 10:11

..niente...ho provato a rifare un bel po di saldature...ma..niente...qualche consiglio su tentativi da fare?

Avatar utente
robi
Amministratore
Amministratore
Messaggi: 9762
Iscritto il: 17/12/2006, 13:57
Località: Alba

Re: Drive g65 leggere pernacchie

Messaggio da robi » 14/11/2017, 12:51

Quali strumenti hai a disposizione e quali prove puoi fare?
Perchè sparare a casaccio senza avere nessuna informazione utile fa perdere tempo inutilmente sia a te sia a noi.

Avatar utente
lukehead
Diyer Eroe
Diyer Eroe
Messaggi: 636
Iscritto il: 02/01/2008, 16:47

Re: Drive g65 leggere pernacchie

Messaggio da lukehead » 14/11/2017, 15:41

Multimetro, un piccolo oscilloscopio,audio probe,un piccolo generatore di segnale..questo

Avatar utente
lukehead
Diyer Eroe
Diyer Eroe
Messaggi: 636
Iscritto il: 02/01/2008, 16:47

Re: Drive g65 leggere pernacchie

Messaggio da lukehead » 17/11/2017, 16:52

scusa robi, ma che prova mi volevi far fare?

Avatar utente
robi
Amministratore
Amministratore
Messaggi: 9762
Iscritto il: 17/12/2006, 13:57
Località: Alba

Re: Drive g65 leggere pernacchie

Messaggio da robi » 17/11/2017, 19:51

Seguire il segnale lungo il circuito e tirare giù una bozza dello stesso.

Avatar utente
lukehead
Diyer Eroe
Diyer Eroe
Messaggi: 636
Iscritto il: 02/01/2008, 16:47

Re: Drive g65 leggere pernacchie

Messaggio da lukehead » 17/11/2017, 20:34

Cioè? vedere in che punto inizia lo spernacchiamento e quindi "accusare" il componente successivo.. quindi non serve l'oscilloscopio...basta una audio probe...giusto?

Rispondi