Progetto Supercharger GTO
Progetto Supercharger GTO
Buonasera a tutti
negli ultimi tempi, sto riprendendo la mano con i circuiti, pedali ampli e compagnia bella
Inoltre cercando un'alternativa a Eagle, avevo letto un post qua che parlavano bene di easyeda.
Ho pensato: ci guardo, vedo come mi trovo, e siccome che vorrei realizzare il GTO con il circuito di alimentazione con l'NE555, mi sono detto, Vamonos!
L'idea principale è riuscire ad inserire tutti e due i circuiti in una 1590bb senza avere troppi ponticelli. L'unico ponticello è presente nella pcb dell'alimentazione(magari si può migliorare)
Vi riporto schemi e pcb relative al pedale e al circuito di alimentazione.
L'ho guardato e riguardato per cercare qualche errore, mi sembra ok, però se qualcuno ha voglia di darci un'occhio male non fa.
negli ultimi tempi, sto riprendendo la mano con i circuiti, pedali ampli e compagnia bella
Inoltre cercando un'alternativa a Eagle, avevo letto un post qua che parlavano bene di easyeda.
Ho pensato: ci guardo, vedo come mi trovo, e siccome che vorrei realizzare il GTO con il circuito di alimentazione con l'NE555, mi sono detto, Vamonos!
L'idea principale è riuscire ad inserire tutti e due i circuiti in una 1590bb senza avere troppi ponticelli. L'unico ponticello è presente nella pcb dell'alimentazione(magari si può migliorare)
Vi riporto schemi e pcb relative al pedale e al circuito di alimentazione.
L'ho guardato e riguardato per cercare qualche errore, mi sembra ok, però se qualcuno ha voglia di darci un'occhio male non fa.
Re: Progetto Supercharger GTO
Schema e PCB dell'allimentazione
- Kagliostro
- Amministratore

- Messaggi: 9961
- Iscritto il: 03/12/2007, 0:16
- Località: Prov. di Treviso
Re: Progetto Supercharger GTO
Io non ne capisco di SS, speriamo che qualcuno che ne capisce passi di qui
K
Re: Progetto Supercharger GTO
Ciao Kagliostro
il circuito di boost converter dovrebbe essere consolidato, nel senso che su diystompboxes vari utenti hanno realizzato il pedal con successo.
Il punto cruciale da quello che ho letto dovrebbe essere l'induttore, che deve essere di almeno 2A, qualcuno usa 100uH, qualcuno afferma che 220uH è meglio, e anche il mosfet non deve essere sottodimensionato.
Più che altro se qualcuno avesse voglia di darci un occhio per trovare qualche errore, ma ripeto, l'ho controllato diverse volte.
Gli schemi dovrebbero essere corretti al 100%
il circuito di boost converter dovrebbe essere consolidato, nel senso che su diystompboxes vari utenti hanno realizzato il pedal con successo.
Il punto cruciale da quello che ho letto dovrebbe essere l'induttore, che deve essere di almeno 2A, qualcuno usa 100uH, qualcuno afferma che 220uH è meglio, e anche il mosfet non deve essere sottodimensionato.
Più che altro se qualcuno avesse voglia di darci un occhio per trovare qualche errore, ma ripeto, l'ho controllato diverse volte.
Gli schemi dovrebbero essere corretti al 100%
Re: Progetto Supercharger GTO
Ciao Mike.
Solo un suggerimento. Prima di scegliere in libreria le dimensioni di un componente è bene dare un occhio se effettivamente si riesce a trovare in vendita il componente con le dimensioni che vorremmo utilizzare.
Ad esempio, nella scheda di alimentazione, per C4 hai scelto un "footprint" da 2.5mm, che sarebbe la distanza tra i due reofori. Dallo schema leggo che è un condensatore da 4,7uF a 450V. Sei sicuro di trovare un condensatore, con quel valore di tensione, di quelle dimensioni?
E' capitato anche a me di fare errori del genere e poi di dovermi arrangiare a mettere componenti l'uno sull'altro dopo aver lavorato ad uno sbroglio.
Complimenti per le board. Le trovo molto lineari.
Saluti
Raffaele
Solo un suggerimento. Prima di scegliere in libreria le dimensioni di un componente è bene dare un occhio se effettivamente si riesce a trovare in vendita il componente con le dimensioni che vorremmo utilizzare.
Ad esempio, nella scheda di alimentazione, per C4 hai scelto un "footprint" da 2.5mm, che sarebbe la distanza tra i due reofori. Dallo schema leggo che è un condensatore da 4,7uF a 450V. Sei sicuro di trovare un condensatore, con quel valore di tensione, di quelle dimensioni?
E' capitato anche a me di fare errori del genere e poi di dovermi arrangiare a mettere componenti l'uno sull'altro dopo aver lavorato ad uno sbroglio.
Complimenti per le board. Le trovo molto lineari.
Saluti
Raffaele
Napoletani si nasce.....
Re: Progetto Supercharger GTO
RS ha solo 1 uF a 450 V su passo 2,5 mm.
Per quel condensatore serve un passo da almeno 5 mm.
Per quel condensatore serve un passo da almeno 5 mm.
Re: Progetto Supercharger GTO
Ciao Robi e Raf
Vi ringrazio, io avevo cercato tra le lib di easyeda, devo dire una cosa, che in diverse occasioni nelle loro lib ho trovato il componente, ma poi quando passo alla pcb, il componente non c'è e devo ricercare e cambiare. Forse è lì che si è incasinata la cosa.
cambio il passo del condensatore e ricarico il layout
Per caso ci sono altri cambiamenti o modifiche da apportare secondo voi?
Vi ringrazio, io avevo cercato tra le lib di easyeda, devo dire una cosa, che in diverse occasioni nelle loro lib ho trovato il componente, ma poi quando passo alla pcb, il componente non c'è e devo ricercare e cambiare. Forse è lì che si è incasinata la cosa.
cambio il passo del condensatore e ricarico il layout
Per caso ci sono altri cambiamenti o modifiche da apportare secondo voi?
Re: Progetto Supercharger GTO
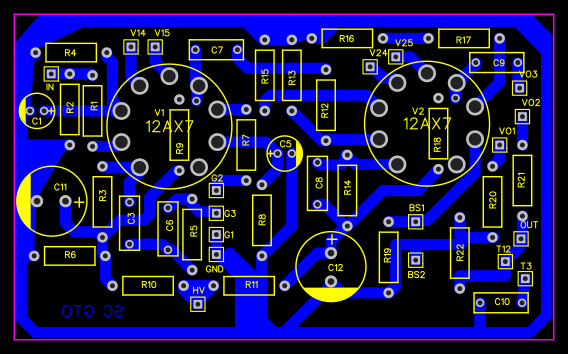
Riporto la pcb modificata
Sto ancora prendendo mano con easyeda, ma ho dovuto aggiungere un pad, non sono riuscito a cambiare il condensatore...
Per quanto riguarda la pcb del preamp, la mia domanda è la seguente:
Secondo la vostra esperienza, in modo da poter ovviare a problemi di rumori ecc, in che modo la si potrebbe migliorare?
A freddo, guardandola, si potrebbe migliorarla un poco, inoltre volevo inserire al centro del socket, proprio sotto le valvole, un sempice foro dove incollare alla pcb un led per l'illuminazione, purtroppo non sono riuscito a mettere di sbiego le due resistenze, per poter centrare i led.
Se sapete come fare, illuminatemi
Sto ancora prendendo mano con easyeda, ma ho dovuto aggiungere un pad, non sono riuscito a cambiare il condensatore...
Per quanto riguarda la pcb del preamp, la mia domanda è la seguente:
Secondo la vostra esperienza, in modo da poter ovviare a problemi di rumori ecc, in che modo la si potrebbe migliorare?
A freddo, guardandola, si potrebbe migliorarla un poco, inoltre volevo inserire al centro del socket, proprio sotto le valvole, un sempice foro dove incollare alla pcb un led per l'illuminazione, purtroppo non sono riuscito a mettere di sbiego le due resistenze, per poter centrare i led.
Se sapete come fare, illuminatemi
- Allegati
-
- PCB_PCB-FinaleNE555.png (39.04 KiB) Visto 9726 volte
Re: Progetto Supercharger GTO
Ho apportato due modifiche al layout
1) Anche se le resistenze sotto i socket delle due valvole risultano non collegate da un lato, ho spostato leggermente il foro di contatto per poter inclinare le due resistenze ed avere spazio per il foro dei due led, uno per valvola.
2) spostato c10, il condensatore del tono, per avere vicino i due fori da portare al pot del tono, non per estetica, ma per praticità.
3) posizionato i due fori per lo switch di boost BS1 e BS2, prima lontani, adesso vicini.
4) riportato all'interno del relativo componente il suo identificativo.
Se ci sono altre modifiche, scrivete che modifico
1) Anche se le resistenze sotto i socket delle due valvole risultano non collegate da un lato, ho spostato leggermente il foro di contatto per poter inclinare le due resistenze ed avere spazio per il foro dei due led, uno per valvola.
2) spostato c10, il condensatore del tono, per avere vicino i due fori da portare al pot del tono, non per estetica, ma per praticità.
3) posizionato i due fori per lo switch di boost BS1 e BS2, prima lontani, adesso vicini.
4) riportato all'interno del relativo componente il suo identificativo.
Se ci sono altre modifiche, scrivete che modifico
Re: Progetto Supercharger GTO
Ciao Mike.
Bene, vedo che hai aggiunto un foro per il doppio passo su C4, ottimo.
Non mi piace il giro che fa la massa sul circuito delle valvole, in effetti è un loop.
Un ultima cosa, anche se è più una mia fissa...non mi piacciono gli angoli a 90° delle piste, preferisco farli a 45° li trovo più "belli"...ti allego un esempio...
Saluti
Raffaele
Bene, vedo che hai aggiunto un foro per il doppio passo su C4, ottimo.
Non mi piace il giro che fa la massa sul circuito delle valvole, in effetti è un loop.
Un ultima cosa, anche se è più una mia fissa...non mi piacciono gli angoli a 90° delle piste, preferisco farli a 45° li trovo più "belli"...ti allego un esempio...
Saluti
Raffaele
Napoletani si nasce.....
Re: Progetto Supercharger GTO
Ciao Raf
fammi capire bene la questione del loop di massa.
Da pcb la massa è tutta intorno all'intero circuito, con l'eccezione di C15 e R8.
Onde evitare loop di massa, tu mi dici di riposizionare questi due componenti? Giusto?
Per la questione degli angoli ti do ragione, considera che questi due circuitini li ho fatti per prendere mano con easyeda, ed infatti le varie modifiche che ho apportato precedentemente, mi ha fatto capire che easyeda è un po una mezza schifezza nel post pcb, o magari non ho ancora capito bene come fare.
fammi capire bene la questione del loop di massa.
Da pcb la massa è tutta intorno all'intero circuito, con l'eccezione di C15 e R8.
Onde evitare loop di massa, tu mi dici di riposizionare questi due componenti? Giusto?
Per la questione degli angoli ti do ragione, considera che questi due circuitini li ho fatti per prendere mano con easyeda, ed infatti le varie modifiche che ho apportato precedentemente, mi ha fatto capire che easyeda è un po una mezza schifezza nel post pcb, o magari non ho ancora capito bene come fare.
Re: Progetto Supercharger GTO
Appunto....non devi fare un anello chiuso. Basta che la interrompi in un punto ed il gioco è fatto.
Napoletani si nasce.....
Re: Progetto Supercharger GTO
Raf credo di non avere anelli chiusi, però riguardando la pcb forse forse riesco a migliorarla un po
Re: Progetto Supercharger GTO
Ho sistemato un po di cose, cambiato la disposizione di qualche componente e rimpicciolito un po la board.
Forse si potrebbe restringerla qualche millimetro in piu.
Raf e Robi dateci un occhio e fatemi sapere
@Raf: credo non ci siano loop di massa, e il tuo consiglio sui 45° lo metto in pratica dalla prossima board
Forse si potrebbe restringerla qualche millimetro in piu.
Raf e Robi dateci un occhio e fatemi sapere
@Raf: credo non ci siano loop di massa, e il tuo consiglio sui 45° lo metto in pratica dalla prossima board

