Parto gemellare: EVIL TWINS
Re: Parto gemellare: EVIL TWINS
Vi posto le simulazioni fatte con Ltspice (... Robi, non ti ringrazierò mai abbastanza per avermi consigliato più volte di studiarlo ed impararlo ) sulle differenze di prima e ora:
Buffer prima ( boost al massimo ):
Buffer ora ( sempre boost al massimo ):
Ora, provandolo dal vivo, il filtro è effettivamente molto più marcato e diventa un controllo notevole ad inizio stadio in distorsione.
Sfruttando un primo stadio di amplificazione e poi andando in catode follower tramite accoppiamento diretto, tutto diventa un'altra cosa.
Sono riuscito a riportare quasi a 0dB il livello del segnale quando non si vuole il BOOST attivo, semplicemente prelevando un'altra uscita dall'inseguitore catodico abbassandone il voltaggio e l'escursione tramite apposite resistenze. Ho cercato di isolare le 2 uscite tramite cap da 1uF con in serie res da 470r. Anche se si va con l'uscita dedicata sui pedali, il taglio non dovrebbe essere malvagio. Parlo delle basse frequenze.
Buffer prima ( boost al massimo ):
Buffer ora ( sempre boost al massimo ):
Ora, provandolo dal vivo, il filtro è effettivamente molto più marcato e diventa un controllo notevole ad inizio stadio in distorsione.
Sfruttando un primo stadio di amplificazione e poi andando in catode follower tramite accoppiamento diretto, tutto diventa un'altra cosa.
Sono riuscito a riportare quasi a 0dB il livello del segnale quando non si vuole il BOOST attivo, semplicemente prelevando un'altra uscita dall'inseguitore catodico abbassandone il voltaggio e l'escursione tramite apposite resistenze. Ho cercato di isolare le 2 uscite tramite cap da 1uF con in serie res da 470r. Anche se si va con l'uscita dedicata sui pedali, il taglio non dovrebbe essere malvagio. Parlo delle basse frequenze.
Re: Parto gemellare: EVIL TWINS
....Il PSU!
Fin dal principio ho avuto tantissimi problemi con questo bambinello. Uno per uno li ho eliminati tutti! Siamo in Singel Ended. Abbiamo spazi molto ristretti e tutti cavi sono molto vicini fra loro e possono creari disturbi di varie entità. Ronze, hum ed hiss abbattuti di un buon 75%, ma ci sono ancora problemi.
Ho completamente ricablato tutto il percorso delle masse:
Molto meglio.
Ho di nuovo rifatto un gyrator al posto della choke per levarmi il dubbio che ci fossero disturbi indotti dalle varie vicinanze dell'induttanza fisica:
...Va molto meglio...
C'è rimasta soltanto una piccola e fastidiosa ronza "CASUALE" ( ...non costante! ) che mi perseguita nonostante ora sia molto più pulito e silenzioso il tutto. Per cercare di levarmi ogni possibile dubbio sull'origine ho dovuto tentare di levare lo switching che avevo messo per alimentare i filamenti delle valvole di preamp + relays + led....
...Ebbene, ho alimentato tutto ( per pochi minuti ) sfruttando il circuito fatto con il regolatore di tensione partendo dal secondario di 15Vac dedicato con 2A dichiarati. Quindi, adesso, anche se provvisoriamente, tutto è alimentato con quel circuito. Filamenti delle finali, filamenti delle preamplificatrici, relays e led. Quella fastidiosissima ronza CASUALE e variabile è scomparsa!
Ma ci sta ancora qualcosa da eliminare.
....Sto rifacendo la board dedicata al circuito di nuovo. Sono consapevole del fatto che l'assorbimento è maggiore di quello dichiarato ( ... sotto mie specifiche. Quel ramo del T.A. era dedicato solo alle preamplificatrici e il resto. le finali dovevano essere alimentate in alternata. ) ma devo provare per vedere se il problema è effettivamente lì.
Fin dal principio ho avuto tantissimi problemi con questo bambinello. Uno per uno li ho eliminati tutti! Siamo in Singel Ended. Abbiamo spazi molto ristretti e tutti cavi sono molto vicini fra loro e possono creari disturbi di varie entità. Ronze, hum ed hiss abbattuti di un buon 75%, ma ci sono ancora problemi.
Ho completamente ricablato tutto il percorso delle masse:
Molto meglio.
Ho di nuovo rifatto un gyrator al posto della choke per levarmi il dubbio che ci fossero disturbi indotti dalle varie vicinanze dell'induttanza fisica:
...Va molto meglio...
C'è rimasta soltanto una piccola e fastidiosa ronza "CASUALE" ( ...non costante! ) che mi perseguita nonostante ora sia molto più pulito e silenzioso il tutto. Per cercare di levarmi ogni possibile dubbio sull'origine ho dovuto tentare di levare lo switching che avevo messo per alimentare i filamenti delle valvole di preamp + relays + led....
...Ebbene, ho alimentato tutto ( per pochi minuti ) sfruttando il circuito fatto con il regolatore di tensione partendo dal secondario di 15Vac dedicato con 2A dichiarati. Quindi, adesso, anche se provvisoriamente, tutto è alimentato con quel circuito. Filamenti delle finali, filamenti delle preamplificatrici, relays e led. Quella fastidiosissima ronza CASUALE e variabile è scomparsa!
Ma ci sta ancora qualcosa da eliminare.
....Sto rifacendo la board dedicata al circuito di nuovo. Sono consapevole del fatto che l'assorbimento è maggiore di quello dichiarato ( ... sotto mie specifiche. Quel ramo del T.A. era dedicato solo alle preamplificatrici e il resto. le finali dovevano essere alimentate in alternata. ) ma devo provare per vedere se il problema è effettivamente lì.
Re: Parto gemellare: EVIL TWINS
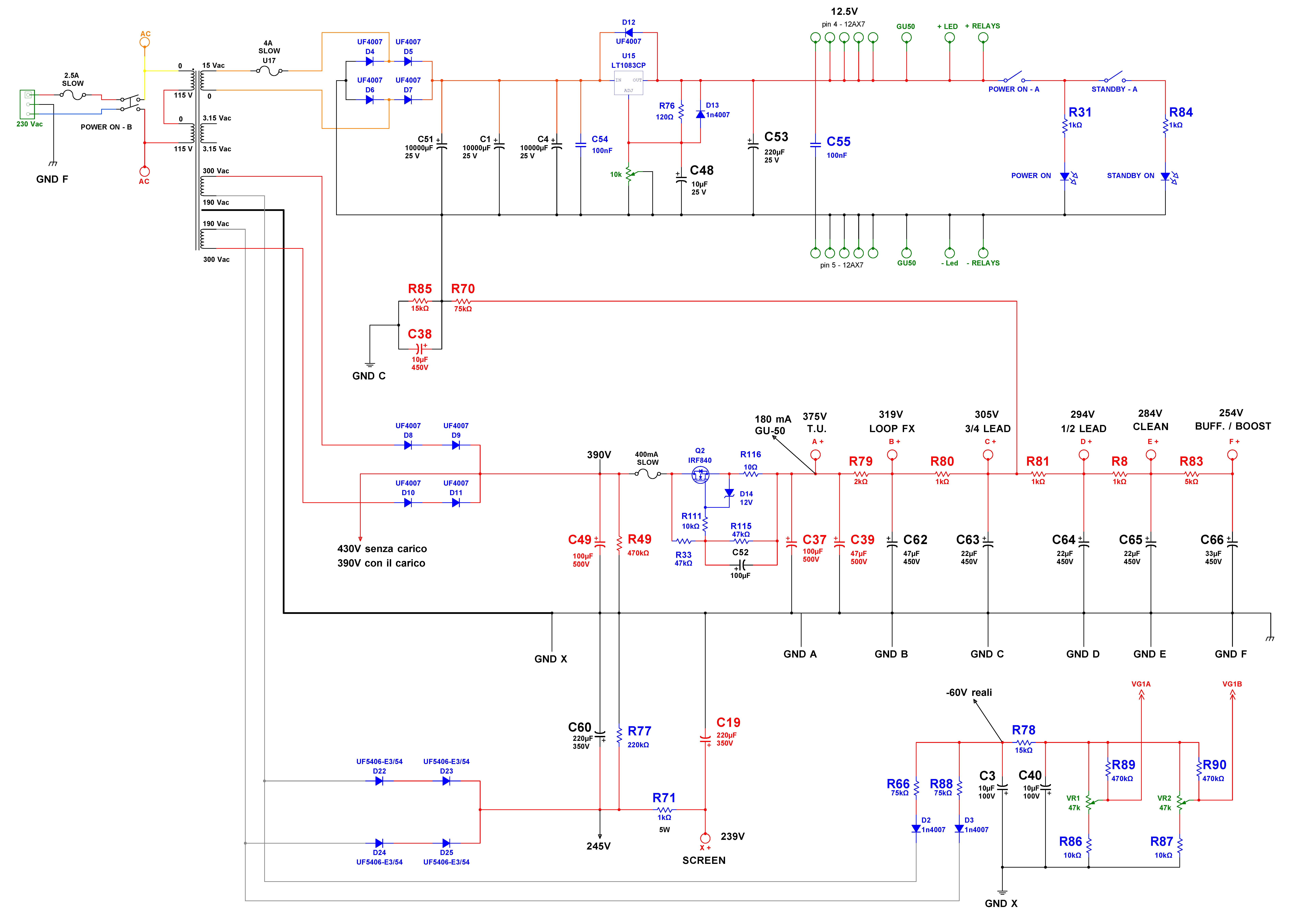
Intanto vi posto le immagini di come si sta evolvendo la cosa a livello circuitale e schematico.
Board che ho pensato di realizzare:
PSU completo con questo circuito relativo:
Il partitore di tensione per elevare i filamenti dalla massa è volutamente pensato con quei valori bassi di resistenza per via delle 12AT7.
Bisogna stare attenti anche a non superare i valori resistivi tra catodo e filamento. Non solo i voltaggi.
Board che ho pensato di realizzare:
PSU completo con questo circuito relativo:
Il partitore di tensione per elevare i filamenti dalla massa è volutamente pensato con quei valori bassi di resistenza per via delle 12AT7.
Bisogna stare attenti anche a non superare i valori resistivi tra catodo e filamento. Non solo i voltaggi.
- Kagliostro
- Amministratore

- Messaggi: 9958
- Iscritto il: 03/12/2007, 0:16
- Località: Prov. di Treviso
Re: Parto gemellare: EVIL TWINS
Uno parte per fare una passeggiata e si ritrova a correre una maratona
Che pazienza Domenico, che dedizione, veramente degno di Stachanov, ma che dico, le 7 fatiche di Ercole
Bravo che più bravo di così
Complimenti
Franco
Che pazienza Domenico, che dedizione, veramente degno di Stachanov, ma che dico, le 7 fatiche di Ercole
Bravo che più bravo di così
Complimenti
Franco
Re: Parto gemellare: EVIL TWINS
Grandissimo Domenico, un lavorone!!!
Re: Parto gemellare: EVIL TWINS
.... Troppo buono, Franco. Grazie Robi.
Esiste la possibilitá di sfruttare anche quel secondario che ho a 3.15 - 0 3.15. Ma ho parecchi dubbi a riguardo.
Si potrebbero alimentare solo le valvole di pre con 6.3v in continua non collegando il c.t. e sfruttare la 12vdc per lefinali e i relays + led.
So che non è consigliabile non collegare il C. t. per diverse ragioni. Ma è un'ipotesi.
.... Prendere quest strada comporterebbe lo smontaggio di tutte le boards delle valvole di preamp per ricablare i pin 4,5 e 9.
....cosa che sinceramente non vorrei fare.
Una domanda:
Avendo un secondario come questo non utilizzato, è possibile che se il C. t. Non viene collegato a massa si possano avere dei piccoli disturbi???
- Kagliostro
- Amministratore

- Messaggi: 9958
- Iscritto il: 03/12/2007, 0:16
- Località: Prov. di Treviso
Re: Parto gemellare: EVIL TWINS
Mah, la situazione non è molto frequente, magari capita che non si usino i 5V, ma quelli, nella maggioranza dei casi, non hanno CT
In ogni caso, non credo che ci possano essere disturbi, ma è un'opinione, non una dichiarazione motivata
Ad essere sincero, l'uso del CT (parlo di quello dell'avvolgimento che alimenta i filamenti) non è che mi piaccia molto, succede che a volte, per qualche motivo, i due semi avvolgimenti non risultino bilanciati, a mio parere, per bilanciare i due semi avvolgimenti, molto meglio usare un pot (500R) con il cursore collegato a massa
Franco
In ogni caso, non credo che ci possano essere disturbi, ma è un'opinione, non una dichiarazione motivata
Ad essere sincero, l'uso del CT (parlo di quello dell'avvolgimento che alimenta i filamenti) non è che mi piaccia molto, succede che a volte, per qualche motivo, i due semi avvolgimenti non risultino bilanciati, a mio parere, per bilanciare i due semi avvolgimenti, molto meglio usare un pot (500R) con il cursore collegato a massa
Franco
Re: Parto gemellare: EVIL TWINS
Ciao Franco.
In effetti stavo pensando proprio a questo. Mi spiego meglio:
Dato che al 90% i problemi che ho sono facilmente attribuibili all'alimentazione dei filamenti e dato che devo cmq rifare una board con un circuito "migliorato" per eliminare anche questa probabile causa, Mi chiedevo se fosse più performante la soluzione di non fare la retifica con il classico ponte diodi, ma di usufruire di una soluzione circuitale così:
Secondario del T.A. da 15Vac ( senza C.T. ) - Humdinger o resistenze fisse - retifica classica con 2 diodi in serie per ramo.
In questo caso, ovviamente, il centro massa dell humdinger o delle res fisse andrebbe al partitore di tensione dedito all'elevazione di 55V e il ramo negativo del circuito regolatore lasciato flottuante.
Potrebbe essere più performante come soluzione?
...Forse i cap di livellamento da 25V sono un pò troppo vicini al limite. (15V * 1.414) -1V = 20.21Vdc
In effetti stavo pensando proprio a questo. Mi spiego meglio:
Dato che al 90% i problemi che ho sono facilmente attribuibili all'alimentazione dei filamenti e dato che devo cmq rifare una board con un circuito "migliorato" per eliminare anche questa probabile causa, Mi chiedevo se fosse più performante la soluzione di non fare la retifica con il classico ponte diodi, ma di usufruire di una soluzione circuitale così:
Secondario del T.A. da 15Vac ( senza C.T. ) - Humdinger o resistenze fisse - retifica classica con 2 diodi in serie per ramo.
In questo caso, ovviamente, il centro massa dell humdinger o delle res fisse andrebbe al partitore di tensione dedito all'elevazione di 55V e il ramo negativo del circuito regolatore lasciato flottuante.
Potrebbe essere più performante come soluzione?
...Forse i cap di livellamento da 25V sono un pò troppo vicini al limite. (15V * 1.414) -1V = 20.21Vdc
- Kagliostro
- Amministratore

- Messaggi: 9958
- Iscritto il: 03/12/2007, 0:16
- Località: Prov. di Treviso
Re: Parto gemellare: EVIL TWINS
Ciao Domenico, eccomi qui (un po' in ritardo, scusa)
--
Ma nell'avvolgimento originariamente pensato per i filamenti hai provato con l'Humdinger + elevata ?
--
Franco
Humdinger se vuoi andare di fino, con le resistenze fisse non si bilanciano i due semi avvolgimenti "diversi"Humdinger o resistenze fisse
Per me proprio non si può fare, per usare un FW devi necessariamente avere un vero CT, non due resistenze o un potenziometro, o forse si potrebbe anche fare ma servirebbero componenti in grado di sopportare la corrente che viene prelevataSecondario del T.A. da 15Vac ( senza C.T. ) - Humdinger o resistenze fisse - retifica classica con 2 diodi in serie per ramo
--
Ma nell'avvolgimento originariamente pensato per i filamenti hai provato con l'Humdinger + elevata ?
--
In effetti sarebbe meglio salire e anche abbastanza (la teoria, se non ricordo male, parla di picchi del doppio della tensione)...Forse i cap di livellamento da 25V sono un pò troppo vicini al limite.
Franco
Re: Parto gemellare: EVIL TWINS
Ciao Franco. Immaginavo una cosa del genere. Infatti volevo mettere delle resistenze di wattaggio molto alto per il c.t. fittizio.
Per poter usufruire dell'avvolgimento inutilizzato, dovrei provare a portare il voltaggio a 12.6vdc.
Quindi o non collegare il c.t. e poi mettere un voltage doubler ( e quindi la corrente disponibile sarebbe diminuita piú della metá dei 4A disponibili), o andare solo di voltage doubler X 2.
E anche in questo caso la corrente sarebbe cmq molto inferiore a quella richiesta per alimentare tutto. ( finali, preamp ecc.).
Per poterlo sfruttare decentemente quell'avvolgimento, dovrei ottenere almeno 6.3vdc ( non collegando il C.T. o andando di voltage doubler) e poi alimentare solo le 5 valvole di preamp ricablando i pin dopo aver smontato tutte le boards.
La corrente sarebbe sufficiente in questo caso perchè bastano solo 750mA per 5 valvole di preamp.
Per poter usufruire dell'avvolgimento inutilizzato, dovrei provare a portare il voltaggio a 12.6vdc.
Quindi o non collegare il c.t. e poi mettere un voltage doubler ( e quindi la corrente disponibile sarebbe diminuita piú della metá dei 4A disponibili), o andare solo di voltage doubler X 2.
E anche in questo caso la corrente sarebbe cmq molto inferiore a quella richiesta per alimentare tutto. ( finali, preamp ecc.).
Per poterlo sfruttare decentemente quell'avvolgimento, dovrei ottenere almeno 6.3vdc ( non collegando il C.T. o andando di voltage doubler) e poi alimentare solo le 5 valvole di preamp ricablando i pin dopo aver smontato tutte le boards.
La corrente sarebbe sufficiente in questo caso perchè bastano solo 750mA per 5 valvole di preamp.
- Kagliostro
- Amministratore

- Messaggi: 9958
- Iscritto il: 03/12/2007, 0:16
- Località: Prov. di Treviso
Re: Parto gemellare: EVIL TWINS
Smontare tutte le board
Forse è meglio vedere se si può fare in un altro modo
Per cortesia mi ripeti quale è il problema dal quale sei partito, con tutti i post che son stati fatti mi sono un po' perso
Grazie
Franco
Forse è meglio vedere se si può fare in un altro modo
Per cortesia mi ripeti quale è il problema dal quale sei partito, con tutti i post che son stati fatti mi sono un po' perso
Grazie
Franco
Re: Parto gemellare: EVIL TWINS
... Per fartela breve, I problemi sono stati risolti praticamente tutti. Quelli maggiori erano dovuti a ronze ed hum. La vicinanza dei componenti è stata parte di questi problemi che ho risolto per la maggior parte.
Togliendo lo switching e alimentando tutto da 12.5Vdc dedicata solo ai filamenti delle finali, ho capito che il problema principale sta lì. Perchè è migliorata molto la cosa, ma devo filtrare meglio il ripple e rifare il cablaggio dei filamenti delle valvole di pre "in aria".
Togliendo lo switching e alimentando tutto da 12.5Vdc dedicata solo ai filamenti delle finali, ho capito che il problema principale sta lì. Perchè è migliorata molto la cosa, ma devo filtrare meglio il ripple e rifare il cablaggio dei filamenti delle valvole di pre "in aria".
- Kagliostro
- Amministratore

- Messaggi: 9958
- Iscritto il: 03/12/2007, 0:16
- Località: Prov. di Treviso
Re: Parto gemellare: EVIL TWINS
OK ma mi pare che non usando lo switching siano nati problemi di avvolgimento non usato e di correnti
So per certo che ci sono degli switching che sono progettati con frequenze di lavoro per essere usati per alimentare i filamenti, tu cosa avevi usato ?
Franco
So per certo che ci sono degli switching che sono progettati con frequenze di lavoro per essere usati per alimentare i filamenti, tu cosa avevi usato ?
Franco
Re: Parto gemellare: EVIL TWINS
.... Si Franco. Il problema è il possibile assorbimento. Levando lo switching sono scomparse delle ronze "variabili" mai fisse.
Ma sotto, c'è ancora qualcosa da abbattere e sono abbastanza sicuro che dipenda dai filamenti e dalla vicinanza dei cavi.
Sono piú che convinto che ci siano degli switching progettati a dovere che non influenzano nulla, ma purtroppo quello che ci ho potuto "inserire" io in quegli spazi cosí ristretti, non lo era.
... E ne ho provati 3!
Quí, purtroppo, le dimensioni sono davvero troppo piccole per un point to point.
Ci sta troppa roba vicina.
Ma sotto, c'è ancora qualcosa da abbattere e sono abbastanza sicuro che dipenda dai filamenti e dalla vicinanza dei cavi.
Sono piú che convinto che ci siano degli switching progettati a dovere che non influenzano nulla, ma purtroppo quello che ci ho potuto "inserire" io in quegli spazi cosí ristretti, non lo era.
... E ne ho provati 3!
Quí, purtroppo, le dimensioni sono davvero troppo piccole per un point to point.
Ci sta troppa roba vicina.
Ultima modifica di Dom il 23/09/2022, 19:18, modificato 1 volta in totale.
Re: Parto gemellare: EVIL TWINS
.... La scelta ipotetica di riutilizzare quell'alvolgimento ( che per un mio errore stupido è stato voluto a quel voltaggio) voleva essere un possibile rimedio a non caricare troppo l'altro avvolgimento secondario ( 0 - 15Vac / 2A) che doveva essere dedicato solo e soltanto alle valvole di preamp + relays e led.
Perchè, alimentandoci tutto, andrei a finire sui 3,3A circa.
.... Il buon Maurizio ( costruttore dei trafo in questione) mi ha detto che c'è la può fare. Ed era abbastanza tranquillo e fiducioso in merito. Quindi ci proverò.
Un fatto da considerare è che anche le finali sarenno elevate di circa 55V. Potrebbe essere un problema secondo voi?
Perchè, alimentandoci tutto, andrei a finire sui 3,3A circa.
.... Il buon Maurizio ( costruttore dei trafo in questione) mi ha detto che c'è la può fare. Ed era abbastanza tranquillo e fiducioso in merito. Quindi ci proverò.
Un fatto da considerare è che anche le finali sarenno elevate di circa 55V. Potrebbe essere un problema secondo voi?

