Robi mi sa che devo scocciarti - mi dici qualcosa su sta mod ? GRAZIE
- Kagliostro
- Amministratore

- Messaggi: 9958
- Iscritto il: 03/12/2007, 0:16
- Località: Prov. di Treviso
Robi mi sa che devo scocciarti - mi dici qualcosa su sta mod ? GRAZIE
Ciao Roberto
Scusa il disturbo ma qua serve proprio la tua mente illuminata
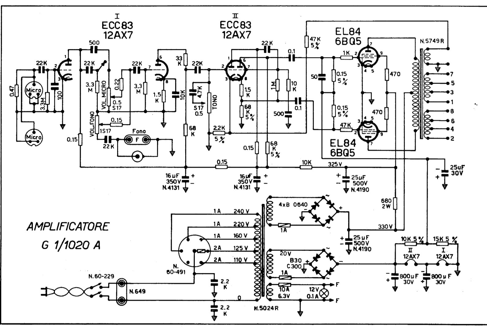
nel thread per la mod del Geloso G1 1020 A siamo arrivati ad un punto che mi confonde, non ho abbastanza Know How per decidere cosa sia meglio fare
Visto che il Controllo Toni va a ridosso della Concertina non posso più usare l'NFB che c'era perche si collegava al catodo del triodo che precedeva la sfasatrice ed adesso mi ci troverei il Controllo Toni nel bel mezzo, chiesto in giro, buio pesto, non si può fare
Ma un forumer di EL34world mi ha disegnato questa mod per un Feedback Locale, con poi altre mod per prevenire la Bloking Distortion, separare la PI dal Maste Volume e ... l'HF Roll-Off (mannaggia se sapessi o ricordassi cos'è)
Tra le mod mi mette una res da 47K su una delle G1 che ne aveva una da 1K (lo strano è che l'altra valvola ne ha già una da 47K) chissà perché era stato fatto in questo modo, visto che il costruttore è Geloso son sicuro che un buon motivo ce l'aveva di sicuro
Ecco gli schemi
Originale Modificato (non è completa la parte alimentazione) Mod al finale per il local Feedback ed il resto Se ti avanzasse un po' di tempo per esaminare e valutare sta cosa sarebbe un grande aiuto
Franco
Scusa il disturbo ma qua serve proprio la tua mente illuminata
nel thread per la mod del Geloso G1 1020 A siamo arrivati ad un punto che mi confonde, non ho abbastanza Know How per decidere cosa sia meglio fare
Visto che il Controllo Toni va a ridosso della Concertina non posso più usare l'NFB che c'era perche si collegava al catodo del triodo che precedeva la sfasatrice ed adesso mi ci troverei il Controllo Toni nel bel mezzo, chiesto in giro, buio pesto, non si può fare
Ma un forumer di EL34world mi ha disegnato questa mod per un Feedback Locale, con poi altre mod per prevenire la Bloking Distortion, separare la PI dal Maste Volume e ... l'HF Roll-Off (mannaggia se sapessi o ricordassi cos'è)
Tra le mod mi mette una res da 47K su una delle G1 che ne aveva una da 1K (lo strano è che l'altra valvola ne ha già una da 47K) chissà perché era stato fatto in questo modo, visto che il costruttore è Geloso son sicuro che un buon motivo ce l'aveva di sicuro
Ecco gli schemi
Originale Modificato (non è completa la parte alimentazione) Mod al finale per il local Feedback ed il resto Se ti avanzasse un po' di tempo per esaminare e valutare sta cosa sarebbe un grande aiuto
Franco
Re: Robi mi sa che devo scocciarti - mi dici qualcosa su sta mod ? GRAZIE
Ciao Franco,
anche alcuni Marshall hanno le grid stopper delle finali diverse. La risposta cambia soprattutto quando spingi il finale, dando momentaneamente più ßeconda armonica. Le terrei diverse.
Per il feedback, è necessario? Potrebbe suonare bene senza.
Se invece lo vogliamo, invece di aggiungere dei condensatori lì, che non mi piace come idea, se hai un secondario 0-4-8-16 Ohm puoi collegare il 4 Ohm a massa ed uno dei due catodi delle finali allo 0 e l'altro al 16 Ohm per avere feedback locale.
L'HF rolloff è il taglio (rolloff) delle alte (H) frequenze (F).
Anche qui, mi sembra molto tagliato in basso questo preamp, volendo gli si può dare più "libertà".
anche alcuni Marshall hanno le grid stopper delle finali diverse. La risposta cambia soprattutto quando spingi il finale, dando momentaneamente più ßeconda armonica. Le terrei diverse.
Per il feedback, è necessario? Potrebbe suonare bene senza.
Se invece lo vogliamo, invece di aggiungere dei condensatori lì, che non mi piace come idea, se hai un secondario 0-4-8-16 Ohm puoi collegare il 4 Ohm a massa ed uno dei due catodi delle finali allo 0 e l'altro al 16 Ohm per avere feedback locale.
L'HF rolloff è il taglio (rolloff) delle alte (H) frequenze (F).
Anche qui, mi sembra molto tagliato in basso questo preamp, volendo gli si può dare più "libertà".
- Kagliostro
- Amministratore

- Messaggi: 9958
- Iscritto il: 03/12/2007, 0:16
- Località: Prov. di Treviso
Re: Robi mi sa che devo scocciarti - mi dici qualcosa su sta mod ? GRAZIE
Ciao Roberto, Grazie
Mah per il preamp non saprei, chi se lo è scelto vorrà magari sentirselo prima di fare mod (mod, alle quali io sono aperto ma magari in un secondo momento)
Invece per quanto riguarda il finale mi piacerebbe saperne di più da subito, attualmente macina da 30Hz a 15000Hz e togliergli il feedback non so che effetto possa dare con un pre diverso e più performante
Mi studio le mod che dici e poi ne parliamo
Grazie ancora
Franco
Mah per il preamp non saprei, chi se lo è scelto vorrà magari sentirselo prima di fare mod (mod, alle quali io sono aperto ma magari in un secondo momento)
Invece per quanto riguarda il finale mi piacerebbe saperne di più da subito, attualmente macina da 30Hz a 15000Hz e togliergli il feedback non so che effetto possa dare con un pre diverso e più performante
Mi studio le mod che dici e poi ne parliamo
Grazie ancora
Franco
- Kagliostro
- Amministratore

- Messaggi: 9958
- Iscritto il: 03/12/2007, 0:16
- Località: Prov. di Treviso
Re: Robi mi sa che devo scocciarti - mi dici qualcosa su sta mod ? GRAZIE
Adesso ho un po' più di tempo, dici dei Marshall con le stopper diverse, curiosità, hanno un Long Tail come PI ? Non ricordo di Marshall con Concertina, oppure ci sono ?
Il TU del 1020 ha un sacco di possibilità come uscite (un po' complicate da identificare se non con la tabellina sul retro dell'apparecchio), oltre che ad una uscita a 70V ed anche un avvolgimento separato per l'NFB (vedi particolare dello schema), si potrebbe usare in qualche modo quello (l'avvolgimento per l'NFB) per avere il risultato che dici, invece di andare a collegarsi all'uscita vera e propria ?
La tabella connessioni dovrebbe essere questa
Grazie
Franco
p.s.: Un tuo parere su ... questo parere ?

Il TU del 1020 ha un sacco di possibilità come uscite (un po' complicate da identificare se non con la tabellina sul retro dell'apparecchio), oltre che ad una uscita a 70V ed anche un avvolgimento separato per l'NFB (vedi particolare dello schema), si potrebbe usare in qualche modo quello (l'avvolgimento per l'NFB) per avere il risultato che dici, invece di andare a collegarsi all'uscita vera e propria ?
La tabella connessioni dovrebbe essere questa
Grazie
Franco
p.s.: Un tuo parere su ... questo parere ?

Re: Robi mi sa che devo scocciarti - mi dici qualcosa su sta mod ? GRAZIE
pdf64 è una brava persona, ma ogni tanto non lo capisco:
presence e depth vanno nel loop nel 90% degli ampli, ma il master volume proprio no.
Io utilizzerei proprio l'avvolgimento secondario per poter fare un feedback differenziale (o se preferiamo chiamarlo speculare, uno per valvola finale).
L'importante è che i due catodi vedano la stessa tensione, quindi come dicevo su un 0-4-16 Ohm bisogna mettere a massa il 4 Ohm ed i capi 0 e 16 Ohm vedranno la stessa tensione, sfasata di 180°.
Che impedenza ha il cono che verrà collegato all'ampli?
presence e depth vanno nel loop nel 90% degli ampli, ma il master volume proprio no.
Io utilizzerei proprio l'avvolgimento secondario per poter fare un feedback differenziale (o se preferiamo chiamarlo speculare, uno per valvola finale).
L'importante è che i due catodi vedano la stessa tensione, quindi come dicevo su un 0-4-16 Ohm bisogna mettere a massa il 4 Ohm ed i capi 0 e 16 Ohm vedranno la stessa tensione, sfasata di 180°.
Che impedenza ha il cono che verrà collegato all'ampli?
- Kagliostro
- Amministratore

- Messaggi: 9958
- Iscritto il: 03/12/2007, 0:16
- Località: Prov. di Treviso
Re: Robi mi sa che devo scocciarti - mi dici qualcosa su sta mod ? GRAZIE
Domanda da 100 milioni di $Che impedenza ha il cono che verrà collegato all'ampli?
Mi spiace ma non lo so, poi, come hai visto, la situazione uscite TU è un po' ingarbugliata, tante, forse Troppe opzioni
e si ottengono con un mix di connessioni per ogni caso
Franco
Re: Robi mi sa che devo scocciarti - mi dici qualcosa su sta mod ? GRAZIE
Dunque, dalla tabella si capisce che i due avvolgimenti 1-7 e 2-8 sono uguali.
Bisognerebbe mettere su un sistema con qualche equazione in gioco per ricostruire il rapporto delle spire giocando sulla radice quadrata delle impedenze. Fattibile, ma un po' lungo.
Bisognerebbe mettere su un sistema con qualche equazione in gioco per ricostruire il rapporto delle spire giocando sulla radice quadrata delle impedenze. Fattibile, ma un po' lungo.
- Kagliostro
- Amministratore

- Messaggi: 9958
- Iscritto il: 03/12/2007, 0:16
- Località: Prov. di Treviso
Re: Robi mi sa che devo scocciarti - mi dici qualcosa su sta mod ? GRAZIE
Aggiornato con le vere impedenze, non quelle scritte sul trafo.
per semplicità ho chiamato:
a = 1-3 = 2-4
b = 3-5 = 4-6
c = 5-7 = 6-8
Si potrebbero collegare in serie due altoparlanti da 16 Ohm, collegandoli a 1-6, unendo 5-2 (e collegandolo a massa).
Così abbiamo a+b da una parte e a+b dall'altra.
Si collegano quindi un catodo a 1 tramite resistenza da 10 Ohm, ed un catodo a 6 tramite resistenza da 10 Ohm.
per semplicità ho chiamato:
a = 1-3 = 2-4
b = 3-5 = 4-6
c = 5-7 = 6-8
Si potrebbero collegare in serie due altoparlanti da 16 Ohm, collegandoli a 1-6, unendo 5-2 (e collegandolo a massa).
Così abbiamo a+b da una parte e a+b dall'altra.
Si collegano quindi un catodo a 1 tramite resistenza da 10 Ohm, ed un catodo a 6 tramite resistenza da 10 Ohm.
- Kagliostro
- Amministratore

- Messaggi: 9958
- Iscritto il: 03/12/2007, 0:16
- Località: Prov. di Treviso
Re: Robi mi sa che devo scocciarti - mi dici qualcosa su sta mod ? GRAZIE
Roberto Lavorone incredibile
Ma mi sono perso
quelle indicazioni "uscite" sarebbe possibile indicarle o con i numeri indicati sullo schema o con i numeri indicati sulla tabella
Non è detto che in quel modo riuscirei a seguirti
ma potrei almeno provarci
Mi hai veramente messo all'angolo
No, cancella, vista l'ora forse (spero sia per quello) mi era sfuggita la tabellina "Leggenda" allegata sotto
Franco
Ma mi sono perso
quelle indicazioni "uscite" sarebbe possibile indicarle o con i numeri indicati sullo schema o con i numeri indicati sulla tabella
Non è detto che in quel modo riuscirei a seguirti
Mi hai veramente messo all'angolo
No, cancella, vista l'ora forse (spero sia per quello) mi era sfuggita la tabellina "Leggenda" allegata sotto
Franco
- Kagliostro
- Amministratore

- Messaggi: 9958
- Iscritto il: 03/12/2007, 0:16
- Località: Prov. di Treviso
Re: Robi mi sa che devo scocciarti - mi dici qualcosa su sta mod ? GRAZIE
Roberto, mi ero sbilanciato ed avevo detto che il resistore da 22K del TS si poteva cambiare con un pot
ma ricordavo molto male, in questo TS mi han detto che la cosa non può funzionare bene
Pensando ad un TS alternativo mi han consigliato il tre pot dell'AB763 ... ma non ne ha solo 2
Però mi son ricordato di Robinette ed ho recuperato questo (che nella Board c'è poco spazio e quindi il TS sta meglio sui pot)
il pre sarebbe questo
Che dici si possono mettere assieme ? (intendo, si avrebbe un buon risultato a tuo parere ?)
Grazie
Franco
p.s.: Dopo la prova con il finale collegato all'input di un altro amp sono un po' ... raffreddato sul discorso di stravolgere i collegamenti del finale per provare ad avere il FeedBack locale ...
ma ricordavo molto male, in questo TS mi han detto che la cosa non può funzionare bene
Pensando ad un TS alternativo mi han consigliato il tre pot dell'AB763 ... ma non ne ha solo 2
Però mi son ricordato di Robinette ed ho recuperato questo (che nella Board c'è poco spazio e quindi il TS sta meglio sui pot)
il pre sarebbe questo
Che dici si possono mettere assieme ? (intendo, si avrebbe un buon risultato a tuo parere ?)
Grazie
Franco
p.s.: Dopo la prova con il finale collegato all'input di un altro amp sono un po' ... raffreddato sul discorso di stravolgere i collegamenti del finale per provare ad avere il FeedBack locale ...
Re: Robi mi sa che devo scocciarti - mi dici qualcosa su sta mod ? GRAZIE
Ciao Fanco,
Comuncio dal PS dicendoti che concordo sull’evitare.
Metti anche in quel thread il consiglio sull’alta tensione, secondo me é meglio.
Per il TS: il layout non ha il master volume, mentre quel pre ha bisogno di un MV prima della PI. Lo aggiungerei.
Comuncio dal PS dicendoti che concordo sull’evitare.
Metti anche in quel thread il consiglio sull’alta tensione, secondo me é meglio.
Per il TS: il layout non ha il master volume, mentre quel pre ha bisogno di un MV prima della PI. Lo aggiungerei.
- Kagliostro
- Amministratore

- Messaggi: 9958
- Iscritto il: 03/12/2007, 0:16
- Località: Prov. di Treviso
Re: Robi mi sa che devo scocciarti - mi dici qualcosa su sta mod ? GRAZIE
Ciao Roberto, Grazie
Si, immaginavo, il MV va mantenuto in ogni caso
E, pare che il pre di Merlin, almeno sulla carta, piaccia così tanto all'interessato da poter rinunciare ad un controllo dei medi
Da quello che ho capito direi che l'idea del TMB la tengo per me e lì ci andrà un T & B come da idea di Merlin
---
Staccandoci un po' dalla mod in corso, io mi son fatto l'idea che personalmente andrei di pré del Night Train che ha il TS tra primo e secondo triodo, così potrei mantenere sul terzo triodo il collegamento NFB dell'originale (magari con un pot per regolarne la % di inserimento)
---
Sono rimasto letteralmente a bocca aperta per i tuoi calcoli sui secondari del TU, mi piacerebbe molto saperne (e magari arrivare a capirne) di più
Se un giorno te ne giungesse vaghezza sarebbe bellissimo un thread sull'argomento
Grazie ancora
Franco
Si, immaginavo, il MV va mantenuto in ogni caso
E, pare che il pre di Merlin, almeno sulla carta, piaccia così tanto all'interessato da poter rinunciare ad un controllo dei medi
Da quello che ho capito direi che l'idea del TMB la tengo per me e lì ci andrà un T & B come da idea di Merlin
---
Staccandoci un po' dalla mod in corso, io mi son fatto l'idea che personalmente andrei di pré del Night Train che ha il TS tra primo e secondo triodo, così potrei mantenere sul terzo triodo il collegamento NFB dell'originale (magari con un pot per regolarne la % di inserimento)
---
Sono rimasto letteralmente a bocca aperta per i tuoi calcoli sui secondari del TU, mi piacerebbe molto saperne (e magari arrivare a capirne) di più
Se un giorno te ne giungesse vaghezza sarebbe bellissimo un thread sull'argomento
Grazie ancora
Franco
Re: Robi mi sa che devo scocciarti - mi dici qualcosa su sta mod ? GRAZIE
Ciao Franco,
riassumo brevemente qui sul trafo:
che i due avvolgimenti secondari fossero uguali l'ho dedotto dal fatto che fossero messi in parallelo, quindi per forza uguali.
Detto questo, ho cercato le impedenze delle configurazioni che avevano dei singoli "pezzi" di avvolgimento.
Ho quindi composto i vari circuiti e scritto come risultavano.
Sapendo che le impedenze sono in rapporto col quadrato degli avvolgimenti, ho ricavato i dati finali necessari.
riassumo brevemente qui sul trafo:
che i due avvolgimenti secondari fossero uguali l'ho dedotto dal fatto che fossero messi in parallelo, quindi per forza uguali.
Detto questo, ho cercato le impedenze delle configurazioni che avevano dei singoli "pezzi" di avvolgimento.
Ho quindi composto i vari circuiti e scritto come risultavano.
Sapendo che le impedenze sono in rapporto col quadrato degli avvolgimenti, ho ricavato i dati finali necessari.
