Dumble SE con GU50 (???)
- Kagliostro
- Amministratore

- Messaggi: 9955
- Iscritto il: 03/12/2007, 0:16
- Località: Prov. di Treviso
Re: Dumble SE con GU50 (???)
Un paio di considerazioni
ECC83 = 300mA a 6.3v - 150mA a 12.6v
6N2P = 340mA a 6.3v
ECC88 = 365mA a 6.3v
6N23P = 365mA a 6.3v
GU-50 = 600mA / 850mA a 12.6v (in effetti da datasheet a datasheet il consumo per i filamenti varia o viene comunque indicato da - a
nella migliore delle ipotesi (2 x ecc83 + 1 x ecc88), a 6.3v per il pre servono 965mA
nella peggiore delle ipotesi (2 x 6N2P + 1 x 6N23P), a 6.3v per il pre servono 1045mA (con una ecc88 al posto della 6N23P sarebbe lo stesso)
Nella Migliore delle ipotesi per la finale GU-50 servono 600mA a 12.6v
Nella Peggiore delle ipotesi per la finale GU-50 servono 850mA a 12.6v che possono essere due avvolgimenti da 6.3v da 850mA
Per semplificare la costruzione, invece di chiedere avvolgimenti per correnti e tensioni diverse (uno a 6.3 ed uno a 12.6)
Potremmo semplicemente chiedere di avvolgere 3 avvolgimenti da 6.3v da 1100mA, in questo modo, gestendo esternamente al TA le connessioni, potremmo avere 1 avvolgimento a 6.3 per alimentare a 6.3 le valvole del pre e, mettendo in serie 2 avvolgimenti da 6.3 alimentarci finali a 12.6 (GU-50 o anche 1625 o magari altre), mentre mettendo i due avvolgimenti in parallelo potremmo alimentare a 6.3 valvole come 6V6 - 6L6 - 5881 ed anche un'ingorda EL34
---
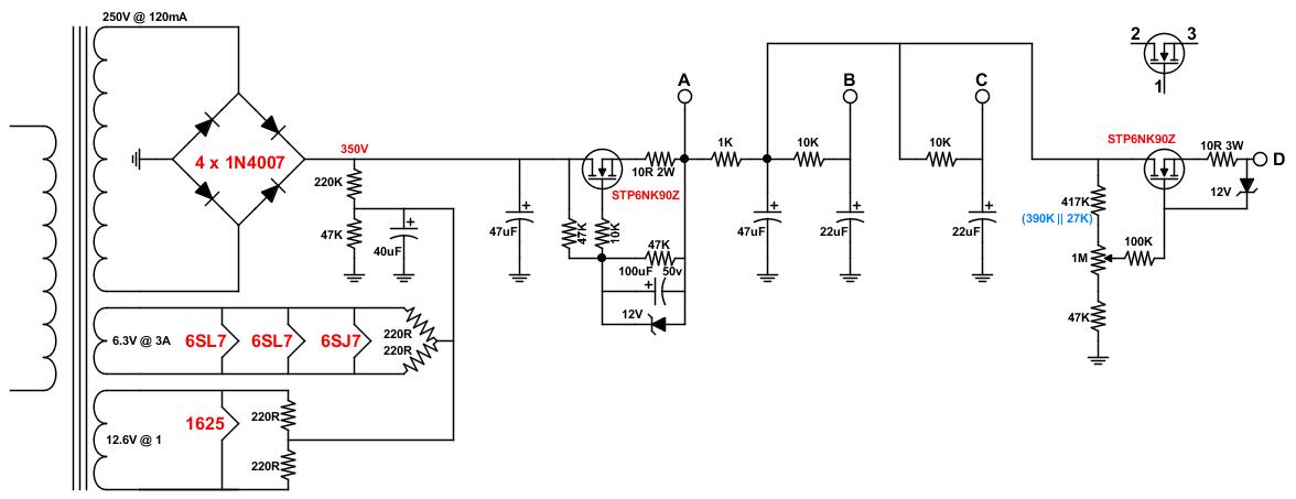
Allego un layout ed uno schema relativi ad un mio vecchio progetto perché mi sono sentito con Domenico e voglio fargli vedere come quella volta riunii il PS con Gyrator e VVR in un'unica board (compreso un riferimento DC elevato per i filmenti)
Spero di aver messo assieme le versioni giuste (Schema/Layout), ci avevo lavorato tanto e quindi ho un sacco di versioni
Franco
ECC83 = 300mA a 6.3v - 150mA a 12.6v
6N2P = 340mA a 6.3v
ECC88 = 365mA a 6.3v
6N23P = 365mA a 6.3v
GU-50 = 600mA / 850mA a 12.6v (in effetti da datasheet a datasheet il consumo per i filamenti varia o viene comunque indicato da - a
nella migliore delle ipotesi (2 x ecc83 + 1 x ecc88), a 6.3v per il pre servono 965mA
nella peggiore delle ipotesi (2 x 6N2P + 1 x 6N23P), a 6.3v per il pre servono 1045mA (con una ecc88 al posto della 6N23P sarebbe lo stesso)
Nella Migliore delle ipotesi per la finale GU-50 servono 600mA a 12.6v
Nella Peggiore delle ipotesi per la finale GU-50 servono 850mA a 12.6v che possono essere due avvolgimenti da 6.3v da 850mA
Per semplificare la costruzione, invece di chiedere avvolgimenti per correnti e tensioni diverse (uno a 6.3 ed uno a 12.6)
Potremmo semplicemente chiedere di avvolgere 3 avvolgimenti da 6.3v da 1100mA, in questo modo, gestendo esternamente al TA le connessioni, potremmo avere 1 avvolgimento a 6.3 per alimentare a 6.3 le valvole del pre e, mettendo in serie 2 avvolgimenti da 6.3 alimentarci finali a 12.6 (GU-50 o anche 1625 o magari altre), mentre mettendo i due avvolgimenti in parallelo potremmo alimentare a 6.3 valvole come 6V6 - 6L6 - 5881 ed anche un'ingorda EL34
---
Allego un layout ed uno schema relativi ad un mio vecchio progetto perché mi sono sentito con Domenico e voglio fargli vedere come quella volta riunii il PS con Gyrator e VVR in un'unica board (compreso un riferimento DC elevato per i filmenti)
Spero di aver messo assieme le versioni giuste (Schema/Layout), ci avevo lavorato tanto e quindi ho un sacco di versioni
Franco
Re: Dumble SE con GU50 (???)
Bel progetto Franco!
Dato che si parlava dell'idea di fare una board unica per psu, gyrator e Maida, forse sarebbe il caso di pensare anche alle possibili disposizioni dei mosfet.
Di sicuro quelli del Maida si potrebbero lasciare sulla board con 2 dissipatori piccoli ( dissipano davvero poco ).
Quello del gyrator é necessario, invece:
- tirarlo fuori dal telaio e munirlo di dissipatore adeguato.
- metterlo sul telaio con il dissipatore dal lato opposto.
L'ideale sarebbe la prima ipotesi perché sta all'aria aperta.
Un dubbio che ho, nel fare una board completa di tutti e 3 i circuiti, é la vicinanza dei componenti. Non é che possono crearsi interferenze di qualche tipo???
Dato che si parlava dell'idea di fare una board unica per psu, gyrator e Maida, forse sarebbe il caso di pensare anche alle possibili disposizioni dei mosfet.
Di sicuro quelli del Maida si potrebbero lasciare sulla board con 2 dissipatori piccoli ( dissipano davvero poco ).
Quello del gyrator é necessario, invece:
- tirarlo fuori dal telaio e munirlo di dissipatore adeguato.
- metterlo sul telaio con il dissipatore dal lato opposto.
L'ideale sarebbe la prima ipotesi perché sta all'aria aperta.
Un dubbio che ho, nel fare una board completa di tutti e 3 i circuiti, é la vicinanza dei componenti. Non é che possono crearsi interferenze di qualche tipo???
- Kagliostro
- Amministratore

- Messaggi: 9955
- Iscritto il: 03/12/2007, 0:16
- Località: Prov. di Treviso
Re: Dumble SE con GU50 (???)
Interferenze .... Mah, non so
Io avevo previsto un VVR ed un gyrator vicini e messi un modo da sfruttare o la parete laterale dello chassis o un dissipatore rettangolare tipo quello dei vecchi Pentium III
Niente fili tra MOSFET e Board, collegamenti corti direttamente su torrette, cosa che di solito aiuta ad evitare le autooscillazioni
Ma questo è come l' ho pensato io
Il Mayda di sicuro è un po' più articolato e richiede un po' più di spazio, a proposito, se riesco a trovare quei cap tipo Nichicon da 1uf ed uno da 0.47uf, proverò o a misurarli, credo che con quelli la board possa diventare un po' più piccola
Franco
Io avevo previsto un VVR ed un gyrator vicini e messi un modo da sfruttare o la parete laterale dello chassis o un dissipatore rettangolare tipo quello dei vecchi Pentium III
Niente fili tra MOSFET e Board, collegamenti corti direttamente su torrette, cosa che di solito aiuta ad evitare le autooscillazioni
Ma questo è come l' ho pensato io
Il Mayda di sicuro è un po' più articolato e richiede un po' più di spazio, a proposito, se riesco a trovare quei cap tipo Nichicon da 1uf ed uno da 0.47uf, proverò o a misurarli, credo che con quelli la board possa diventare un po' più piccola
Franco
Re: Dumble SE con GU50 (???)
...Anche a me piacerebbe non mettere fili tra mosfet e board, ma nel corso del tempo e con tutte le prove che ho fatto sono stato costretto sempre per via degli spazi.
Allora, io avrei abbozzato qualcosa, ma non se ne parla neanche di metterci insieme anche la board del Maida!
Diventa una cosa improponibile. Troppi ponti, troppi intrecci, troppe complicazioni che non vorrei mettere sulla board del psu.
Ho fatto qualcosa ma non ve la propongo neanche perchè è troppo complessa ed intrecciata.
Sarebbe facilissimo sbagliare sia qualche connessione, sia qualche posizionamento errato da parte mia.
Una cosa che potrebbe andare sarebbe questa:
La utilizzerò anche nel nuovo telaio che sto progettando.
Come disposizione dei componenti, ho provato a fare una cosa diversa che DOVREBBE ( il condizionale è sempre d'obbligo ) garantirci meno interferenze rispetto al layout di prima.
La board del psu è volutamente distaccata dalla parte destra del telaio perchè vorrei che l'alternata stia il più lontano possibile dalla board e dai rispettivi cavi del secondario che andrebbero ad avvicinarsi troppo a quelli del primario.
La board del Maida dovrei svilupparla meglio in larghezza e andrebbe meglio con questo layout.

Allora, io avrei abbozzato qualcosa, ma non se ne parla neanche di metterci insieme anche la board del Maida!
Diventa una cosa improponibile. Troppi ponti, troppi intrecci, troppe complicazioni che non vorrei mettere sulla board del psu.
Ho fatto qualcosa ma non ve la propongo neanche perchè è troppo complessa ed intrecciata.
Sarebbe facilissimo sbagliare sia qualche connessione, sia qualche posizionamento errato da parte mia.
Una cosa che potrebbe andare sarebbe questa:
La utilizzerò anche nel nuovo telaio che sto progettando.
Come disposizione dei componenti, ho provato a fare una cosa diversa che DOVREBBE ( il condizionale è sempre d'obbligo ) garantirci meno interferenze rispetto al layout di prima.
La board del psu è volutamente distaccata dalla parte destra del telaio perchè vorrei che l'alternata stia il più lontano possibile dalla board e dai rispettivi cavi del secondario che andrebbero ad avvicinarsi troppo a quelli del primario.
La board del Maida dovrei svilupparla meglio in larghezza e andrebbe meglio con questo layout.

- Allegati
-
- Visio-PROVA NUOVA BOARD PSU.pdf
- (147.93 KiB) Scaricato 104 volte
Re: Dumble SE con GU50 (???)
Penso che vada molto meglio:
Volendo ( per come la ho posizionata nel layout ), si potrebbe anche togliere la turret che funge da ingresso della GND A.
La si cabla direttamente sulla parte dei condensatori.
Volendo ( per come la ho posizionata nel layout ), si potrebbe anche togliere la turret che funge da ingresso della GND A.
La si cabla direttamente sulla parte dei condensatori.
- Kagliostro
- Amministratore

- Messaggi: 9955
- Iscritto il: 03/12/2007, 0:16
- Località: Prov. di Treviso
Re: Dumble SE con GU50 (???)
Questa sera ho fatto qualcosina riguardo il layout della parte PS
Non sono ancora andato in cerca in garage dei cap tipo "poliestere Nichicon" che ho e quindi non ho ancora sottomano le misure
parlo dei due cap, uno da 1uF e l'altro da .047 630v
e mi è venuto un dubbio ... ma siamo obbligati ad usare condensatori poliestere ? Almeno per quello da 1uF non si potrebbe usare un elettrolitico ?
tra l'altro, cercando in rete, ho trovato in vendita deile PCB che proprio usano elettrolitici o sono progetti scarsi quelli che prevedono l'uso di elettrolitici invece dei poliestere ?
Franco
p.s.: Ho anche appena visto che Millet sul suo regolatore simile al Maida usa condensatori elettrolitici e non poliestere
Non sono ancora andato in cerca in garage dei cap tipo "poliestere Nichicon" che ho e quindi non ho ancora sottomano le misure
parlo dei due cap, uno da 1uF e l'altro da .047 630v
e mi è venuto un dubbio ... ma siamo obbligati ad usare condensatori poliestere ? Almeno per quello da 1uF non si potrebbe usare un elettrolitico ?
tra l'altro, cercando in rete, ho trovato in vendita deile PCB che proprio usano elettrolitici o sono progetti scarsi quelli che prevedono l'uso di elettrolitici invece dei poliestere ?
Franco
p.s.: Ho anche appena visto che Millet sul suo regolatore simile al Maida usa condensatori elettrolitici e non poliestere
- Kagliostro
- Amministratore

- Messaggi: 9955
- Iscritto il: 03/12/2007, 0:16
- Località: Prov. di Treviso
Re: Dumble SE con GU50 (???)
Avevo mandato un'anteprima di quanto disegnato a Domenico il quale mi ha fatto notare che c'erano degli errori
E .... Mannaggia, certo che ci sono degli errori, ho usato il layout di un TO220 che avevo in libreria su Visio stupidamente però non ho verificato la corrispondenza dei PIN e mi sono ritrovato sia l'LM338T che l'IRF840 (ho previsto di usare esattamente gli stessi componenti usati nella simulazione da Domenico) con i pin 1 e 3 invertiti
Morale, tutto da rifare, poco male, quando mi verrà il momento ispirato ricomincerò tenendo conto della corretta posizione dei PIN (tanto i componenti che non avevo a disposizione li ho già disegnati e posso riutilizzarli senza problemi)
A Domenico non piace collegare direttamente i Mosfet e gli stabilizzatori saldandoli sulle torrette, in effetti nel farlo bisogna prestare attenzione per non cucinare i componenti, ma personalmente preferisco avere i collegamenti il più possibile corti, quindi, se riesco ad imbastire un Layout senza fili svolazzanti preferisco, tanto, se lo stesso layout qualcuno che non è amante di tale modo di montare i componenti vuol usarlo interponendo dei fili tra Torretta (o Eyelet) e PIN la cosa è sempre possibile
Franco
E .... Mannaggia, certo che ci sono degli errori, ho usato il layout di un TO220 che avevo in libreria su Visio stupidamente però non ho verificato la corrispondenza dei PIN e mi sono ritrovato sia l'LM338T che l'IRF840 (ho previsto di usare esattamente gli stessi componenti usati nella simulazione da Domenico) con i pin 1 e 3 invertiti
Morale, tutto da rifare, poco male, quando mi verrà il momento ispirato ricomincerò tenendo conto della corretta posizione dei PIN (tanto i componenti che non avevo a disposizione li ho già disegnati e posso riutilizzarli senza problemi)
A Domenico non piace collegare direttamente i Mosfet e gli stabilizzatori saldandoli sulle torrette, in effetti nel farlo bisogna prestare attenzione per non cucinare i componenti, ma personalmente preferisco avere i collegamenti il più possibile corti, quindi, se riesco ad imbastire un Layout senza fili svolazzanti preferisco, tanto, se lo stesso layout qualcuno che non è amante di tale modo di montare i componenti vuol usarlo interponendo dei fili tra Torretta (o Eyelet) e PIN la cosa è sempre possibile
Franco
- Kagliostro
- Amministratore

- Messaggi: 9955
- Iscritto il: 03/12/2007, 0:16
- Località: Prov. di Treviso
Re: Dumble SE con GU50 (???)
Durante la gita a Marzaglia stavo pensando ad un fatto, praticamente condensatori elettrolitici assiali ad alto voltaggio non se ne trovano più
E' vero che da Borgia ho visto qualcosa da 22uF e forse anche da 47uF ma non per tensioni molto elevate
Nel PS del Trumble pensato da Domenico per ovviare al problema di un'anodica a regime un po' più alta di 400V (e quindi più alta durante l'accensione) si sono usati condensatori in serie con resistenze in parallelo per la corretta distribuzione del potenziale elettrico
Quello che mi è venuto in mente è ......
Visto che l'anodica dovrebbe essere (a regime) un po' più alta di 400V dei condensatori da 450V sarebbero giusti giusti come capacità in tensione sopportata ma potrebbero stressarsi durante la fase di avvio ove è probabile che l'anodica sia più alta di quanto loro possano sopportare, almeno per un piccolo periodo
Mi sono ricordato che nei vecchi VOX AC50 ed AC100 al fine di evitare problemi di inrush current veniva installato un Brimistor CZ4 (componente ormai introvabile)
Qui un po' di documentazione
Una locandina d'epoca
circuiti alternativi al componente ??
Altri circuiti
Nuovi componenti che possono sostituire il Brimistror ??
Nel tempo ho raccolto questa documentazione ma non ricordo bene ciò che le sta dietro
Un circuito con Mosfet può sostituire il Brimistor ?
Una semplice NTC può assolvere il compito ?
Sarebbe interessante capire se anche solo una NTC potrebbe svolgere la funzione voluta e consentire di utilizzare elettrolitici non troppo sopra come voltaggio a quello dell'anodica a regime
Franco
E' vero che da Borgia ho visto qualcosa da 22uF e forse anche da 47uF ma non per tensioni molto elevate
Nel PS del Trumble pensato da Domenico per ovviare al problema di un'anodica a regime un po' più alta di 400V (e quindi più alta durante l'accensione) si sono usati condensatori in serie con resistenze in parallelo per la corretta distribuzione del potenziale elettrico
Quello che mi è venuto in mente è ......
Visto che l'anodica dovrebbe essere (a regime) un po' più alta di 400V dei condensatori da 450V sarebbero giusti giusti come capacità in tensione sopportata ma potrebbero stressarsi durante la fase di avvio ove è probabile che l'anodica sia più alta di quanto loro possano sopportare, almeno per un piccolo periodo
Mi sono ricordato che nei vecchi VOX AC50 ed AC100 al fine di evitare problemi di inrush current veniva installato un Brimistor CZ4 (componente ormai introvabile)
Qui un po' di documentazione
Una locandina d'epoca
circuiti alternativi al componente ??
Altri circuiti
Nuovi componenti che possono sostituire il Brimistror ??
Nel tempo ho raccolto questa documentazione ma non ricordo bene ciò che le sta dietro
Un circuito con Mosfet può sostituire il Brimistor ?
Una semplice NTC può assolvere il compito ?
Sarebbe interessante capire se anche solo una NTC potrebbe svolgere la funzione voluta e consentire di utilizzare elettrolitici non troppo sopra come voltaggio a quello dell'anodica a regime
Franco
Re: Dumble SE con GU50 (???)
Ciao, sì gli NTC sono fatti proprio per quello.
- Kagliostro
- Amministratore

- Messaggi: 9955
- Iscritto il: 03/12/2007, 0:16
- Località: Prov. di Treviso
Re: Dumble SE con GU50 (???)
Ma che tipo si dovrebbe scegliere, in base a quali parametri ?
Ormai è passato del tempo e ho degli sprazzi di ricordi secondo i quali i Brimistor avevano caratteristiche particolari che, se non sbaglio, erano difficili da ritrovare in una NTC
Purtroppo la memoria non mi aiuta più di tanto
Franco
Ormai è passato del tempo e ho degli sprazzi di ricordi secondo i quali i Brimistor avevano caratteristiche particolari che, se non sbaglio, erano difficili da ritrovare in una NTC
Purtroppo la memoria non mi aiuta più di tanto
Franco
Re: Dumble SE con GU50 (???)
Ciao Franco,
ecco le linee guida. Bisogna deciderla dopo aver fissato gli altri parametri dell’alimentazione.
https://www.tdk-electronics.tdk.com/dow ... icl-an.pdf
ecco le linee guida. Bisogna deciderla dopo aver fissato gli altri parametri dell’alimentazione.
https://www.tdk-electronics.tdk.com/dow ... icl-an.pdf
- Kagliostro
- Amministratore

- Messaggi: 9955
- Iscritto il: 03/12/2007, 0:16
- Località: Prov. di Treviso
Re: Dumble SE con GU50 (???)
Grazie Roberto
Domani, a mente fresca, mi leggo tutto
Franco
Domani, a mente fresca, mi leggo tutto
Franco
Re: Dumble SE con GU50 (???)
...Evitare di mettere 2 cap in serie ci aiuterebbe sicuramente con lo spazio.
Stare tranquilli con un solo cap da 500V tipo JJ, prendendo i dovuti accorgimenti, ci permetterebbe di disegnare una board molto meno ingombrante.
...Ma se fosse possibile farlo, mi chiedo come mai in qualsiasi ampli valvolare si usa sempre la stessa tecnica di mettere due cap in serie per i picchi di tensione. E' sempre una questione di risparmio sui costi della componentistica applicata?
Nel frattempo vi propongo un'idea alternativa per il layout dell'ampli:
Stare tranquilli con un solo cap da 500V tipo JJ, prendendo i dovuti accorgimenti, ci permetterebbe di disegnare una board molto meno ingombrante.
...Ma se fosse possibile farlo, mi chiedo come mai in qualsiasi ampli valvolare si usa sempre la stessa tecnica di mettere due cap in serie per i picchi di tensione. E' sempre una questione di risparmio sui costi della componentistica applicata?
Nel frattempo vi propongo un'idea alternativa per il layout dell'ampli:
- Kagliostro
- Amministratore

- Messaggi: 9955
- Iscritto il: 03/12/2007, 0:16
- Località: Prov. di Treviso
Re: Dumble SE con GU50 (???)
Credo che il fatto di usare il sistema dei due condensatori in serie venga da un modus operandi storico e che comunque risolva, ad esempio, usando 2 cap da 350V andando a crearne uno teorico da 700V ad un costo più contenuto
Questo comunque mi pare molto più frequente nel DIY che nei prodotti nuovi attuali dove qualche volta capita di vedere delle NTC nei PS
Riuscendo ad identificare una NTC idonea credo ci si potrebbe fermare all'uso di condensatori da 450V senza neanche andare a scomodare quelli da 500V
---
Nel layout io tenterei con una parte PS più stretta ed allungata per tenersi sul lato TA del cabinet il più possibile, magari con i Mosfet sulla parete di fianco
Questo dovrebbe portare ad avere l'AC confinata in uno spazio più ristretto e, se necessario, magari si potrebbe inserire anche uno schermo interno che partendo dalla parte opposta alla Faceplate proceda parallelo alla parete laterale dello chassis
---
Adesso magari dico una cosa sballata perché non mi ricordo bene il layout del pre disegnato sin'ora, la questione è, le piccole board per i relè vanno veramente tra Board e zoccoli delle valvole o non andrebbero tra Board e Faceplate ??
---
EDIT:
Solo adesso mi sono ricordato che ad avere due avvolgimenti separati uno per le G2 ed uno per una tensione da sommare per ottenere l'anodica consente di usare condensatori con livello di tensione più basso
In partica si raddrizza l'avvolgimento per la tensione delle G2 e quello per l'anodica
L'avvolgimento per l'anodica è più basso dell'anodica necessaria e per arrivare ai volt DC voluti si collega il negativo del ponte al positivo del ponte che alimenta le G2
In questo modo la tensione dei condensatori può essere più bassa di quelli che sarebbero necessari per l'anodica "completa", probabilmente HIWATT realizzò così i suoi PS per risparmiare sugli elettrolitici tanto il rame nel trasformatore è lo stesso solo che si portano fuori due fili in modo che un solo avvolgimento diventino due avvolgimenti
Franco
Questo comunque mi pare molto più frequente nel DIY che nei prodotti nuovi attuali dove qualche volta capita di vedere delle NTC nei PS
Riuscendo ad identificare una NTC idonea credo ci si potrebbe fermare all'uso di condensatori da 450V senza neanche andare a scomodare quelli da 500V
---
Nel layout io tenterei con una parte PS più stretta ed allungata per tenersi sul lato TA del cabinet il più possibile, magari con i Mosfet sulla parete di fianco
Questo dovrebbe portare ad avere l'AC confinata in uno spazio più ristretto e, se necessario, magari si potrebbe inserire anche uno schermo interno che partendo dalla parte opposta alla Faceplate proceda parallelo alla parete laterale dello chassis
---
Adesso magari dico una cosa sballata perché non mi ricordo bene il layout del pre disegnato sin'ora, la questione è, le piccole board per i relè vanno veramente tra Board e zoccoli delle valvole o non andrebbero tra Board e Faceplate ??
---
EDIT:
Solo adesso mi sono ricordato che ad avere due avvolgimenti separati uno per le G2 ed uno per una tensione da sommare per ottenere l'anodica consente di usare condensatori con livello di tensione più basso
In partica si raddrizza l'avvolgimento per la tensione delle G2 e quello per l'anodica
L'avvolgimento per l'anodica è più basso dell'anodica necessaria e per arrivare ai volt DC voluti si collega il negativo del ponte al positivo del ponte che alimenta le G2
In questo modo la tensione dei condensatori può essere più bassa di quelli che sarebbero necessari per l'anodica "completa", probabilmente HIWATT realizzò così i suoi PS per risparmiare sugli elettrolitici tanto il rame nel trasformatore è lo stesso solo che si portano fuori due fili in modo che un solo avvolgimento diventino due avvolgimenti
Franco
Re: Dumble SE con GU50 (???)
Ben venga l'utilizzo di una NTC idonea allo scopo. Bisogna studiarsi un attimo e simulare qualche esempio che hai postato.Kagliostro ha scritto: ↑17/05/2024, 21:57...Riuscendo ad identificare una NTC idonea credo ci si potrebbe fermare all'uso di condensatori da 450V senza neanche andare a scomodare quelli da 500V
---
Nel layout io tenterei con una parte PS più stretta ed allungata per tenersi sul lato TA del cabinet il più possibile, magari con i Mosfet sulla parete di fianco
Questo dovrebbe portare ad avere l'AC confinata in uno spazio più ristretto e, se necessario, magari si potrebbe inserire anche uno schermo interno che partendo dalla parte opposta alla Faceplate proceda parallelo alla parete laterale dello chassis
Riguardo alla vicinanza della board del PSU: per esperienza personale ti dico che è un rischio. Forse già è troppo vicina così come la ho disegnata.
Ho imparato che a mie spese che è più sicuro avere i cavi del secondario diametralmente opposti a quelli del primario dove arriva la 230V.
io li ho piazzati lì per una questione di layout generale, ma nulla vieta di fare l'opposto: relays sopra e board del pre sotto.Kagliostro ha scritto: ↑17/05/2024, 21:57...Adesso magari dico una cosa sballata perché non mi ricordo bene il layout del pre disegnato sin'ora, la questione è, le piccole board per i relè vanno veramente tra Board e zoccoli delle valvole o non andrebbero tra Board e Faceplate ??
L'unico inconveniente sarebbe il fissaggio della parte sinistra della board perchè sopra ci sta l' O.T..
Ma dato che ancora non sappiamo le dimensioni specifiche della board del pre ( potrebbe essere molto più ristretta. Io valuto sempre l'ipotesi peggiore. Ho voluto stimare un massimo di 34cm ), penso che si potrebbe fare senza problemi.
---
Si, sicuramente. Ma il risultato finale ti porta cmq ad avere 4 cap sulla board a meno che non ne mettiamo solo 2 da 220uF / 450V ( riferito all'esempio dell' HIWATT)Kagliostro ha scritto: ↑17/05/2024, 21:57EDIT:
Solo adesso mi sono ricordato che ad avere due avvolgimenti separati uno per le G2 ed uno per una tensione da sommare per ottenere l'anodica consente di usare condensatori con livello di tensione più basso
In partica si raddrizza l'avvolgimento per la tensione delle G2 e quello per l'anodica
L'avvolgimento per l'anodica è più basso dell'anodica necessaria e per arrivare ai volt DC voluti si collega il negativo del ponte al positivo del ponte che alimenta le G2
In questo modo la tensione dei condensatori può essere più bassa di quelli che sarebbero necessari per l'anodica "completa", probabilmente HIWATT realizzò così i suoi PS per risparmiare sugli elettrolitici tanto il rame nel trasformatore è lo stesso solo che si portano fuori due fili in modo che un solo avvolgimento diventino due avvolgimenti

