BRUNETTI TUBOX
BRUNETTI TUBOX
Sono il felice possessore di questo gioiellino che sono riuscito a trovare ad un prezzo davvero stracciato.
Ce lo ho già da qualche annetto e mi sono sempre ripromesso di modificarlo per alcune mie fisse.
Intanto vi posto qualche foto:
Ce lo ho già da qualche annetto e mi sono sempre ripromesso di modificarlo per alcune mie fisse.
Intanto vi posto qualche foto:
- Kagliostro
- Amministratore

- Messaggi: 9876
- Iscritto il: 03/12/2007, 0:16
- Località: Prov. di Treviso
Re: BRUNETTI TUBOX
Bello, cos'è ?
A vederlo così sembra simile ad un Alembic FB2
Franco
A vederlo così sembra simile ad un Alembic FB2
Franco
- Allegati
-
- Alembic F2b schematic.pdf
- (13.88 KiB) Scaricato 195 volte
-
- Alembic F2b PSU schematic.pdf
- (15.81 KiB) Scaricato 171 volte
-
- Alembic F2b PSU pcb.pdf
- (11.87 KiB) Scaricato 185 volte
-
- Alembic F2b pcb.pdf
- (16.47 KiB) Scaricato 185 volte
Re: BRUNETTI TUBOX
...Da notare il cablaggio perfetto, la schermatura tra preamp ed alimentazione, ed i controlli praticamente attaccati alle board.
Proprio come piace a me! Segnale vicinissimo ai controlli senza cavi lunghi.
Mi piacerebbe fare 2 cose in particolare.
1 - dotarlo di 4 trasformatori per ogni uscita bufferata in modo che non ci siano loop di massa se le attacchi tutte.
2 - Tagliare le basse frequenze dal primo stadio cambiando probabilmente il primo cap di disaccoppamento.
Il circuito dedicato all'acustica, non voglio assolutamente toccarlo. E' bellissimo!
Non è che tante volte qualcuno è a conoscenza del tipo di trasformatore dedicato all'uscita XLR ?
Se avete info a riguardo fatemi sapere per favore.
Proprio come piace a me! Segnale vicinissimo ai controlli senza cavi lunghi.
Mi piacerebbe fare 2 cose in particolare.
1 - dotarlo di 4 trasformatori per ogni uscita bufferata in modo che non ci siano loop di massa se le attacchi tutte.
2 - Tagliare le basse frequenze dal primo stadio cambiando probabilmente il primo cap di disaccoppamento.
Il circuito dedicato all'acustica, non voglio assolutamente toccarlo. E' bellissimo!
Non è che tante volte qualcuno è a conoscenza del tipo di trasformatore dedicato all'uscita XLR ?
Se avete info a riguardo fatemi sapere per favore.
Re: BRUNETTI TUBOX
E' un Buffer / Splitter con 4 uscite da una parte e dall'altra hai un preamplificatore per acustica.Kagliostro ha scritto: ↑18/06/2024, 20:10Bello, cos'è ?
A vederlo così sembra simile ad un Alembic FB2
Franco
Volendo, con una sola chitarra, prendi un'uscita dallo splitter ed entri nel preamp per l'acustica. Da li te ne vai ad un finale.
Mentre ti colleghi ad una testata valvolare con un altra uscita dallo splitter.
- Kagliostro
- Amministratore

- Messaggi: 9876
- Iscritto il: 03/12/2007, 0:16
- Località: Prov. di Treviso
Re: BRUNETTI TUBOX
Mi pare che Tube Town abbia un trasformatore per quell'usoNon è che tante volte qualcuno è a conoscenza del tipo di trasformatore dedicato all'uscita XLR ?
Forse questo ?
https://www.tubetown.net/ttstore/en/aud ... r-110.html
e questa è la sua PCB
https://www.tubetown.net/ttstore/en/tt- ... black.html
Anche Musikding ha qualcosa
https://www.musikding.de/Signal-Transformer
Se cerchi "Trasformatore Audio" anche RS ha qualcosa
----
Hai uno schema ?
Franco
Re: BRUNETTI TUBOX
Magari. Buio completo.
Di trafo per xlr ne trovi a bizzeffe. Mi piacerebbe capire che trafo é quello per studiarci sopra.
L'idea di metterci dei trafo di isolamento per ogni uscita mi piace molto! Anche se ci spendo qualcosina, mi piacerebbe dotarlo di questa cosa.
....é questo bambinello che mi ha portato a sperimentare il buffer / booster valvolare. Mi ha aperto lui la strada.
Di trafo per xlr ne trovi a bizzeffe. Mi piacerebbe capire che trafo é quello per studiarci sopra.
L'idea di metterci dei trafo di isolamento per ogni uscita mi piace molto! Anche se ci spendo qualcosina, mi piacerebbe dotarlo di questa cosa.
....é questo bambinello che mi ha portato a sperimentare il buffer / booster valvolare. Mi ha aperto lui la strada.
- Kagliostro
- Amministratore

- Messaggi: 9876
- Iscritto il: 03/12/2007, 0:16
- Località: Prov. di Treviso
Re: BRUNETTI TUBOX
A me ricorda questo
https://it.rs-online.com/web/p/trasform ... 06352?gb=s
Anche in alcuni vecchi amplificatori PA della RCF ci sono in ingresso dei trasformatori con quel tipo di schermo
Se è un Buffer allora forse potrebbe essere simile al Dumbleator ?
https://ampgarage.com/forum/viewtopic.p ... 7&start=30
https://docs.rs-online.com/e463/0900766b812d7c31.pdf
Franco
https://it.rs-online.com/web/p/trasform ... 06352?gb=s
Anche in alcuni vecchi amplificatori PA della RCF ci sono in ingresso dei trasformatori con quel tipo di schermo
Se è un Buffer allora forse potrebbe essere simile al Dumbleator ?
https://ampgarage.com/forum/viewtopic.p ... 7&start=30
https://docs.rs-online.com/e463/0900766b812d7c31.pdf
Franco
Re: BRUNETTI TUBOX
Ciao Dom,
cavolo che bella chicca che hai!
Bisognerebbe capire meglio lo schema del buffer per poter rispondere, in quanto possono esserci diverse possibilità.
cavolo che bella chicca che hai!
Bisognerebbe capire meglio lo schema del buffer per poter rispondere, in quanto possono esserci diverse possibilità.
- Kagliostro
- Amministratore

- Messaggi: 9876
- Iscritto il: 03/12/2007, 0:16
- Località: Prov. di Treviso
Re: BRUNETTI TUBOX
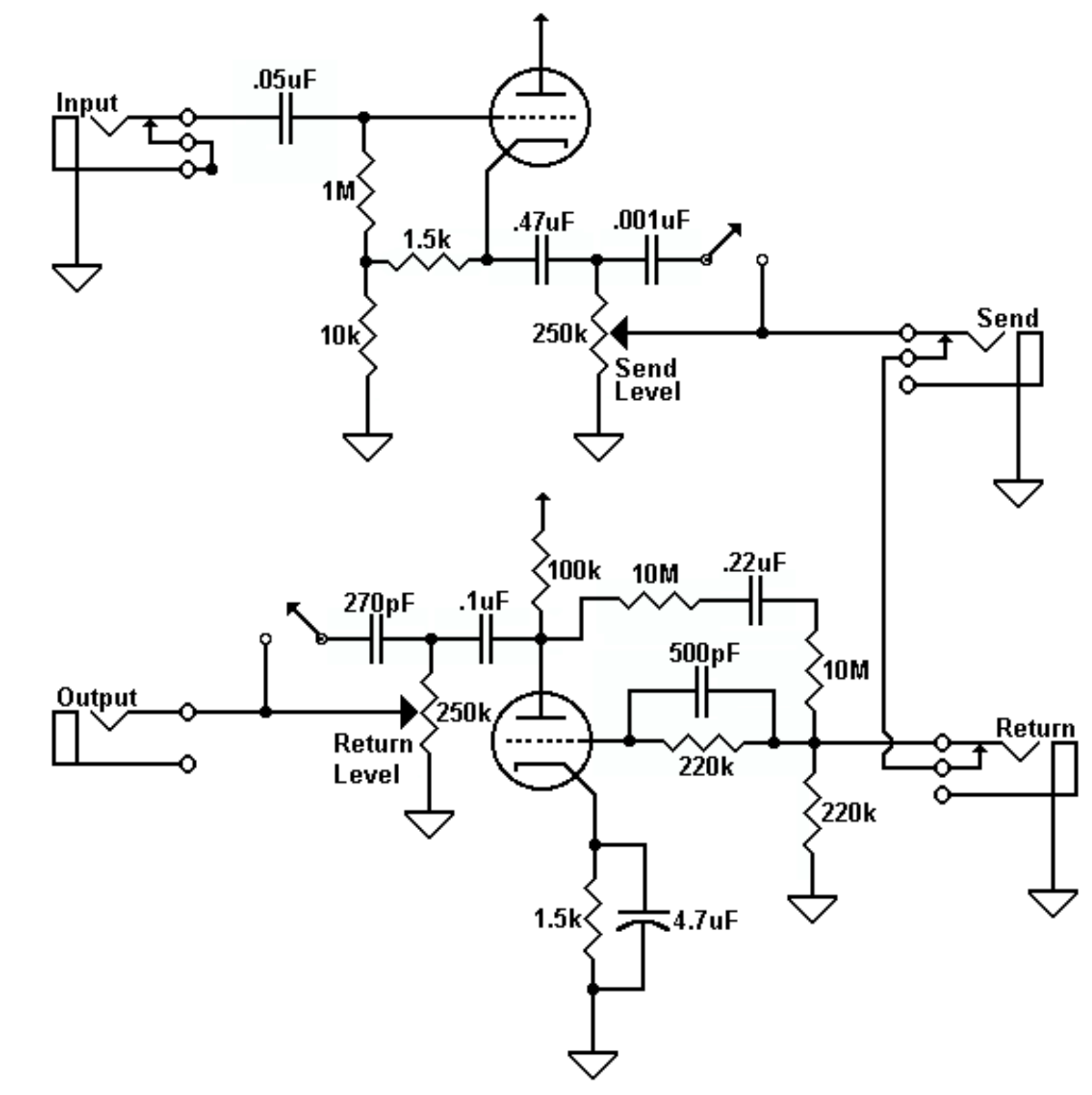
Beh, credo anch'io che avere lo schema sia di molto aiuto, purtroppo non posso fare il reverse engineering a distanza, l' avrei fatto più che volentieri
Per fortuna le due PCB sembrano essere abbastanza "leggibili"
Franco
Per fortuna le due PCB sembrano essere abbastanza "leggibili"
Franco
Re: BRUNETTI TUBOX
...Infatti stavo pensando di fare un "reverse Engineering" a scopo prettamente didattico.Kagliostro ha scritto: ↑19/06/2024, 12:55Beh, credo anch'io che avere lo schema sia di molto aiuto, purtroppo non posso fare il reverse engineering a distanza, l' avrei fatto più che volentieri
Per fortuna le due PCB sembrano essere abbastanza "leggibili"
Franco
...Se riuscirò a trovare il tempo di farlo, però, non credo che potrò postare gli schemi derivati per ovvie ragioni.
- Kagliostro
- Amministratore

- Messaggi: 9876
- Iscritto il: 03/12/2007, 0:16
- Località: Prov. di Treviso
Re: BRUNETTI TUBOX
Beh, per uso tuo non è illegale
Franco
Franco
Re: BRUNETTI TUBOX
Se mi dici così allora posso postare lo schema senza problemi.
....quando mi ci metteró a farlo.
La cosa importante é che non voglio creare problemi di nessun tipo sia al forum che alla Brunetti.
Sottolineo che lo scopo é puramente didattico. Non voglio in alcun modo creare diatribe o possibili problemi al forum.
....quando mi ci metteró a farlo.
La cosa importante é che non voglio creare problemi di nessun tipo sia al forum che alla Brunetti.
Sottolineo che lo scopo é puramente didattico. Non voglio in alcun modo creare diatribe o possibili problemi al forum.
- Kagliostro
- Amministratore

- Messaggi: 9876
- Iscritto il: 03/12/2007, 0:16
- Località: Prov. di Treviso
Re: BRUNETTI TUBOX
Per quanto ne so lo schema di un circuito se disegnato in proprio si può pubblicare mentre lo schema originale può essere oggetto di copyright
In ogni caso potresti pubblicare solo parzialmente quello che disegni
Roberto di sicuro saprà indicarci sino a dove ci si può spingere
Franco
In ogni caso potresti pubblicare solo parzialmente quello che disegni
Roberto di sicuro saprà indicarci sino a dove ci si può spingere
Franco
Re: BRUNETTI TUBOX
Ciao!
Visto che abbiamo Mr Brunetti sul forum, io chiederei a lui in privato cosa fare con lo schema, o se darti la sua opinione direttamente qui.
Visto che abbiamo Mr Brunetti sul forum, io chiederei a lui in privato cosa fare con lo schema, o se darti la sua opinione direttamente qui.
Re: BRUNETTI TUBOX
...a volte le cose semplici sono sempre le ultime cose che prendiamo in considerazione.
Faró in questo modo.
Faró in questo modo.

