Il mio tentativo di ovviare al problema con 2 buffer in parallelo per splittare il segnale non ha prodotto risultati..avete qualche altro suggerimento?
Problema con looper a 2 canali
- gnogno
- Braccio destro di Roger Mayer

- Messaggi: 1986
- Iscritto il: 15/05/2006, 20:34
- Località: Lucerna
Problema con looper a 2 canali
Ho finito un looper con 2 canali (A e B) indipendenti cablati in parallelo che possono essere selezionati anche insieme e che tra il return e l'out hanno un preamp che attenua fino a -14dB o amplifica fino a 14dB; il problema è il seguente: se A è attivato e attivo anche B (A+B) il segnale, dividendosi in 2, subisce una leggera attenuazione che di per sé è veramente lieve, ma si nota in modo esagerato se si disattiva uno dei due canali (come se si attivasse un boost).
Il mio tentativo di ovviare al problema con 2 buffer in parallelo per splittare il segnale non ha prodotto risultati..avete qualche altro suggerimento?

Il mio tentativo di ovviare al problema con 2 buffer in parallelo per splittare il segnale non ha prodotto risultati..avete qualche altro suggerimento?
[size=40][b]La funzione Cerca è tua amica[/b][/size]
Re:Problema con looper a 2 canali
Metti un operazionale prima dei 2 canali, il segnale entra nel non invertente ed all'invertente metti una res verso massa di 10k, sulla retroazione tra uscita ed invertente metti un'altra res da 10k.
Il gain è 1, il segnale non viene invertito perchè entra nel non invertente e la corrente la forniscono gli opamp.
Un'alimentazione duale è consigliabile per gli opamp.
Il gain è 1, il segnale non viene invertito perchè entra nel non invertente e la corrente la forniscono gli opamp.
Un'alimentazione duale è consigliabile per gli opamp.
L\'uso del tasto \"CERCA\" non provoca impotenza!
Alex
Alex
- gnogno
- Braccio destro di Roger Mayer

- Messaggi: 1986
- Iscritto il: 15/05/2006, 20:34
- Località: Lucerna
Re:Problema con looper a 2 canali
Grazie per la risposta!
MI spiegheresti cosa cambia a fare il buffer così piuttosto che fare lo splitter-buffer di amz (due buffer a fet in parallelo)?
MI spiegheresti cosa cambia a fare il buffer così piuttosto che fare lo splitter-buffer di amz (due buffer a fet in parallelo)?
[size=40][b]La funzione Cerca è tua amica[/b][/size]
Re:Problema con looper a 2 canali
Credo di aver letto male io, avevo capito che la sezione rinforzo del segnale stava sul return e mi era sfuggito che hai messo già un buffer.
Non ho lo schema davanti, ma dalla sintomatologia immagino che il problema sia nella fase di mixing.
Per ovviare bisognerebbe mettere un normalizzatore all'uscita del looper, ma non so se c'è qualche schema in giro a parte i limiter.
Non ho lo schema davanti, ma dalla sintomatologia immagino che il problema sia nella fase di mixing.
Per ovviare bisognerebbe mettere un normalizzatore all'uscita del looper, ma non so se c'è qualche schema in giro a parte i limiter.
L\'uso del tasto \"CERCA\" non provoca impotenza!
Alex
Alex
- gnogno
- Braccio destro di Roger Mayer

- Messaggi: 1986
- Iscritto il: 15/05/2006, 20:34
- Località: Lucerna
Re:Problema con looper a 2 canali
Allora è un bel casino...sentro alla scatola c'entra poco e niente!
Vedo un po' se può andar bene così, altrimenti smonto tutto e recupero i pezzi
Vedo un po' se può andar bene così, altrimenti smonto tutto e recupero i pezzi
[size=40][b]La funzione Cerca è tua amica[/b][/size]
- gnogno
- Braccio destro di Roger Mayer

- Messaggi: 1986
- Iscritto il: 15/05/2006, 20:34
- Località: Lucerna
Re:Problema con looper a 2 canali
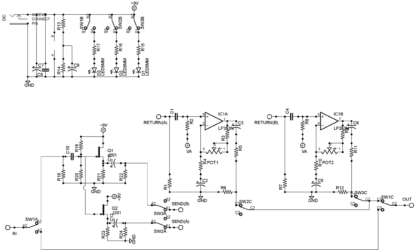
Pensavo fosse chiaro, eccolo! Non avevo scritto i valori sullo schema (e ci avrei messo una vita ad inserirli), tanto non penso siano critici per la soluzione del problema...
Ultima modifica di Anonymous il 29/01/2009, 13:28, modificato 1 volta in totale.
[size=40][b]La funzione Cerca è tua amica[/b][/size]
Re:Problema con looper a 2 canali
Con a e b inseriti hai R6 in parallelo con R12, togliendo uno dei due non c'è più il parallelo e la resistenza aumenta, non c'è più il partitore resistivo...
Ma un normalissimo mixerino per fare a+b non ti piace?
Ma un normalissimo mixerino per fare a+b non ti piace?
MEMENTO trimmer Humdinger :lol1:
- gnogno
- Braccio destro di Roger Mayer

- Messaggi: 1986
- Iscritto il: 15/05/2006, 20:34
- Località: Lucerna
Re:Problema con looper a 2 canali
Proverò subito dopo pranzo! Se funziona (come mi sembra ovvio, ora che me l'hai fatto notare) ti devo una birra 
[size=40][b]La funzione Cerca è tua amica[/b][/size]
- gnogno
- Braccio destro di Roger Mayer

- Messaggi: 1986
- Iscritto il: 15/05/2006, 20:34
- Località: Lucerna
Re:Problema con looper a 2 canali
La birra te la offro lo stesso, luix, ma il problema purtroppo è rimasto!
[size=40][b]La funzione Cerca è tua amica[/b][/size]
- gnogno
- Braccio destro di Roger Mayer

- Messaggi: 1986
- Iscritto il: 15/05/2006, 20:34
- Località: Lucerna
Re:Problema con looper a 2 canali
Ho rimosso R12, devo rimuovere anche R6?
[size=40][b]La funzione Cerca è tua amica[/b][/size]
- gnogno
- Braccio destro di Roger Mayer

- Messaggi: 1986
- Iscritto il: 15/05/2006, 20:34
- Località: Lucerna
Re:Problema con looper a 2 canali
Risolto! 
Ho dovuto togliere r5-r6 e r11-r12, ma ora tutto va a dovere, grazie mille per l'aiuto!

Ho dovuto togliere r5-r6 e r11-r12, ma ora tutto va a dovere, grazie mille per l'aiuto!
[size=40][b]La funzione Cerca è tua amica[/b][/size]

