Progetto ampli valvolare ( dopo la nubbagine viene il lavoro )
Progetto ampli valvolare ( dopo la nubbagine viene il lavoro )
Dopo aver scocciato a lungo Luix esco con il primo schema dell'ampli ....
Ci sono errori??
Ci sono errori??
Re: Progetto ampli valvolare ( dopo la nubbagine viene il lavoro )
l'anodica delle valvole se ci prendi il segnale dovrebbero avere un carico di 470k
almeno..forse nel tuo caso sei un po' bassino
almeno..forse nel tuo caso sei un po' bassino
Un esperto è un uomo che ha fatto tutti gli errori che si possono fare in un campo molto ristretto - Niels Bohr
Re: Progetto ampli valvolare ( dopo la nubbagine viene il lavoro )
SI manca la terra ai triodi relativi a quello che credo tu voglia 'inserire/disinserire' come overdrive channel !

Inoltre hai 3 valvoel connese allo stesso punto di Vb+ !! Un pò troppe ..meglio disaccoppiare ogni valvola (due triodi) con un filtro RC (composto magari solo da una R=1k con un elettrolitico da 22uF verso terra)


Inoltre hai 3 valvoel connese allo stesso punto di Vb+ !! Un pò troppe ..meglio disaccoppiare ogni valvola (due triodi) con un filtro RC (composto magari solo da una R=1k con un elettrolitico da 22uF verso terra)

Ultima modifica di EL84 il 29/09/2006, 14:55, modificato 1 volta in totale.
Antonello
www.antonellocatanese.net
www.myspace.com/virutrio
****************************************
Tom Hess
www.antonellocatanese.net
www.myspace.com/virutrio
****************************************
Tom Hess
Re: Progetto ampli valvolare ( dopo la nubbagine viene il lavoro )
Dho ! manca il gnd ...
Re: Progetto ampli valvolare ( dopo la nubbagine viene il lavoro )
Kata ti quoto in pieno, kruka ti devo ribakkettare!!! 
OK per le resistenze, è un pre un po insolito ma funziona, preferisco questo che il solito clone.
Per la 22k mettici una 10k in serie con un pot da 20k così puoi starare la tua polarizzazione spaziando da zio jim a zio soldano...

OK per le resistenze, è un pre un po insolito ma funziona, preferisco questo che il solito clone.
Per la 22k mettici una 10k in serie con un pot da 20k così puoi starare la tua polarizzazione spaziando da zio jim a zio soldano...
MEMENTO trimmer Humdinger :lol1:
Re: Progetto ampli valvolare ( dopo la nubbagine viene il lavoro )
ecchecacchio due bakkettate in un giorno... non parlo piùluix ha scritto: Kata ti quoto in pieno, kruka ti devo ribakkettare!!!
OK per le resistenze, è un pre un po insolito ma funziona, preferisco questo che il solito clone.
Per la 22k mettici una 10k in serie con un pot da 20k così puoi starare la tua polarizzazione spaziando da zio jim a zio soldano...

Un esperto è un uomo che ha fatto tutti gli errori che si possono fare in un campo molto ristretto - Niels Bohr
Re: Progetto ampli valvolare ( dopo la nubbagine viene il lavoro )

Tieni uno schemino moddato.
Io userei due tonestack uno per canale, poi fai come vuoi... ti consiglio caldament di mettere il pot da 100k al posto della 47k...
MEMENTO trimmer Humdinger :lol1:
Re: Progetto ampli valvolare ( dopo la nubbagine viene il lavoro )
Schemooooooooooooone ,con finale ( gentilmente sviluppato da luix ) attaccato al resto.
Spero di - - ->
con questo ampli!!
Correzzioni bene accette
Spero di - - ->

Correzzioni bene accette
Ultima modifica di Boss il 15/10/2006, 21:24, modificato 1 volta in totale.
Re: Progetto ampli valvolare ( dopo la nubbagine viene il lavoro )
Dho! Dimenticavo i cond di Bypass !!!!
Adesso li calcolo!!!!!!!!!!!!

Adesso li calcolo!!!!!!!!!!!!



Re: Progetto ampli valvolare ( dopo la nubbagine viene il lavoro )
Boss sono proprio contento che non hai fatto il solito clone!!!!!!!!!!!
Tò ti meriti un po di karma!!!! fon3
Tò ti meriti un po di karma!!!! fon3
MEMENTO trimmer Humdinger :lol1:
Re: Progetto ampli valvolare ( dopo la nubbagine viene il lavoro )
posso dire la mia?
non è troppo 82k come res di input?
io direi una 47k
quantomeno un hi/low con due 82k così in posizione "hi" hai 41k (2x82k in parallelo = 41k) e in "low" 82k come da progetto
fon3 fon3 fon3
Meritil
ps: mi associo a Luix per il coraggio e per la voglia di imparare piuttosto che fretta di copiare e incollare, BEN FATTO
non è troppo 82k come res di input?
io direi una 47k

quantomeno un hi/low con due 82k così in posizione "hi" hai 41k (2x82k in parallelo = 41k) e in "low" 82k come da progetto
fon3 fon3 fon3
Meritil
ps: mi associo a Luix per il coraggio e per la voglia di imparare piuttosto che fretta di copiare e incollare, BEN FATTO

Re: Progetto ampli valvolare ( dopo la nubbagine viene il lavoro )
Boss mandami in PV l'indirizzo di casa che ti spedisco na cosa...
MEMENTO trimmer Humdinger :lol1:
Re: Progetto ampli valvolare ( dopo la nubbagine viene il lavoro )
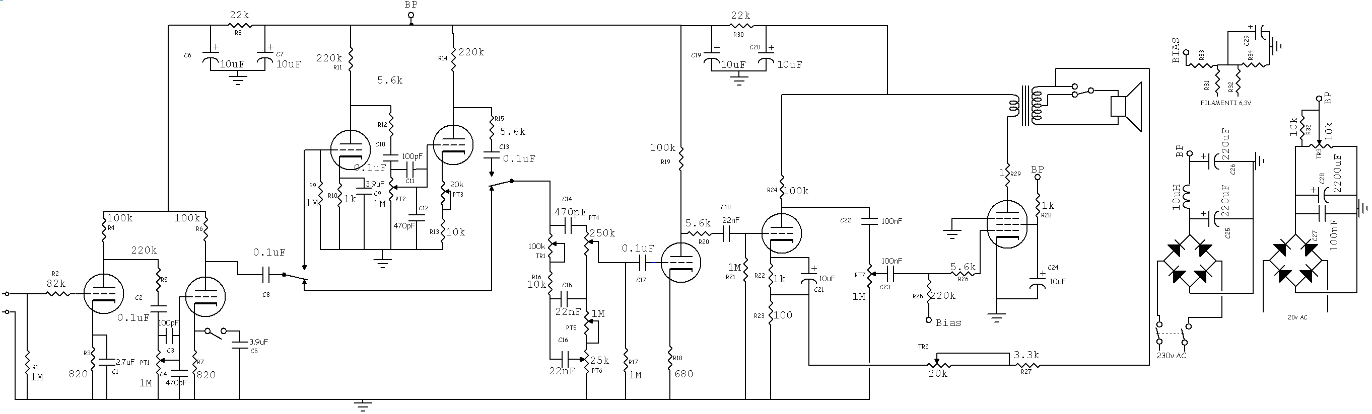
Allora schema con bypass e le ultime modifiche all'ampli... Alimentazione e adesso devo stilare la lista componeneti...
Le resistenze da quanti WATT le pijo????
Le resistenze da quanti WATT le pijo????
Re: Progetto ampli valvolare ( dopo la nubbagine viene il lavoro )
Fai il "figo" !
Tutte all'1% - 1 watt strato metallico eh eh eh

Tutte all'1% - 1 watt strato metallico eh eh eh

Antonello
www.antonellocatanese.net
www.myspace.com/virutrio
****************************************
Tom Hess
www.antonellocatanese.net
www.myspace.com/virutrio
****************************************
Tom Hess