18 Watt da assemblare in fretta (ma mooolta Fretta)
Re: 18 Watt da assemblare in fretta (ma mooolta Fretta)
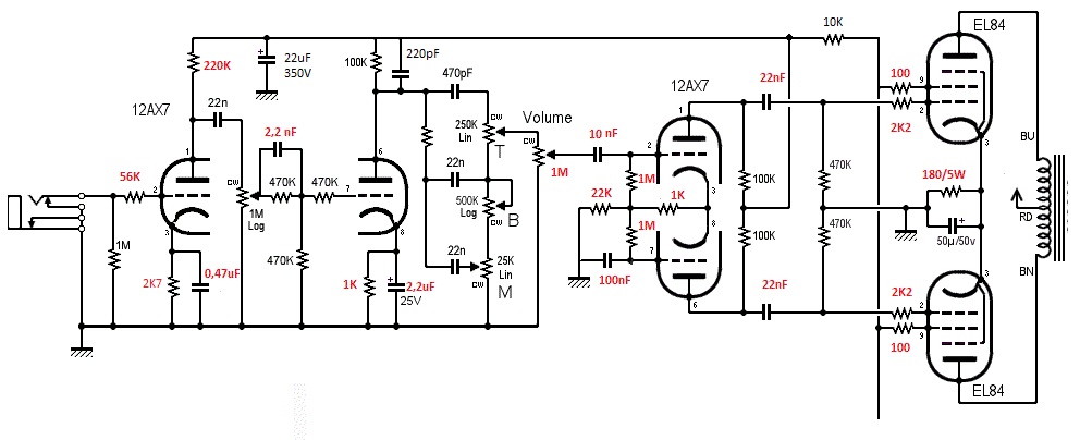
In pratica dal partitore 470k//2n2 470k, invece di avere un filo che va diretto al pin 7 di V1, colleghi una resistenza da 470k sul pin 7 di V1, e da lì vai al partitore.
Se hai troppi alti, il 470k dovrebbe risolverti il problema in parte, altrimenti bypassa l'anodo del secondo stadio con 220-470p. Per i troppi bassi, il 2k7 può aiutare.
Se hai troppi alti, il 470k dovrebbe risolverti il problema in parte, altrimenti bypassa l'anodo del secondo stadio con 220-470p. Per i troppi bassi, il 2k7 può aiutare.
- Angus Young
- Diyer Eroe

- Messaggi: 764
- Iscritto il: 26/01/2011, 15:45
- Località: Palermo
- Contatta:
Re: 18 Watt da assemblare in fretta (ma mooolta Fretta)
Ok una cosa del genere?
Ho iniziato ad aggiungere lo schema dell'alimentazione. PI e PRE in comune. Che dite?
Ho iniziato ad aggiungere lo schema dell'alimentazione. PI e PRE in comune. Che dite?
Chitarra, jack e un buon ampli valvolare autocostruito. Let There Be Rock!!!
Re: 18 Watt da assemblare in fretta (ma mooolta Fretta)
Usa 47µF sull'alimentazione, se la usi in comune.
Grossi problemi non ci sono, perchè i primi due stadi sfasano di 180° il segnale, e la PI di per se non ha problemi (è lo stesso concetto delle tre valvole in comune sulla SLO). Però occhio a non avere ripple. Anche per quello ti consiglio 47µ invece di 22.
Hai feedback sul finale?
Grossi problemi non ci sono, perchè i primi due stadi sfasano di 180° il segnale, e la PI di per se non ha problemi (è lo stesso concetto delle tre valvole in comune sulla SLO). Però occhio a non avere ripple. Anche per quello ti consiglio 47µ invece di 22.
Hai feedback sul finale?
- Angus Young
- Diyer Eroe

- Messaggi: 764
- Iscritto il: 26/01/2011, 15:45
- Località: Palermo
- Contatta:
Re: 18 Watt da assemblare in fretta (ma mooolta Fretta)
Ok per il 47uF, anche se problemi di ripple non c'è ne sono, l'ampli è muto come un pesce. Un leggerissimo ronzio di 50Hz con il master a palla e il gain oltre metà.
Non sti usando Feedback. Dovrei?
Non sti usando Feedback. Dovrei?
Chitarra, jack e un buon ampli valvolare autocostruito. Let There Be Rock!!!
Re: 18 Watt da assemblare in fretta (ma mooolta Fretta)
No, non necessariamente, a me piacciono molto le EL84 senza feedback.
Prova anche a scendere sotto 56k con grid stopper sul primo stadio,
se vuoi avere un suono nel complesso più aperto,
avendo tu più gain su quello stadio, basta una resistenza minore.
Prova anche a scendere sotto 56k con grid stopper sul primo stadio,
se vuoi avere un suono nel complesso più aperto,
avendo tu più gain su quello stadio, basta una resistenza minore.
- Angus Young
- Diyer Eroe

- Messaggi: 764
- Iscritto il: 26/01/2011, 15:45
- Località: Palermo
- Contatta:
Re: 18 Watt da assemblare in fretta (ma mooolta Fretta)
Ragazzi mi sembra perfetta per ora. Adatta allo scopo di venerdì sera.
Eccola qua con solamente il frontplate da definire, ma lo farò dopo.
http://imageshack.us/photo/my-images/694/dsc07918ht.jpg
http://imageshack.us/photo/my-images/190/dsc07922d.jpg
Lo schema è l'ultimo postato con la sola grid stopper sul primo stadio che ho portato a 47K.
Robi con la 470K sul pin 7 di V1 non ho più nessun problema di blocking.
anche il crunch è buono già con gain a 3/4 e master a 1/5 siamo già a suoni di Whole Lotta Rosie
.
Gli alti sono rientrati abbastanza e sono più gestibili. Con un simil TS9 la spingi per suoni più modermi senza problemi.
Ricapitolo i materiali:
Trasformatore di alimentazione di marca scognita, lo avevo comprato anni fa su Ebay e mai usato.
Anodica 290Vac - 6,3Vac - 15+15Vac che userò per il bias.
Trasformatore di uscita Novarria 8K 20W - non male veramente.
Filamenti in AC elevati sul catodo delle finali a circa -15V
Finali Sovtek EL84
V1 - 12AX7WA Sovtek
PI - 12AX7 LPS Sovtek
Zoccoli belton
Resistenze miste carbone / Metal
Cond Segnale Orange Drop
Cond. Anodica JJ
Pot Alpha.
Chassis Hammnod - Adoro questa serie! Puoi farti la testata con 60 euro in acciaio senza impazzire con il cabinet.
Eccola qua con solamente il frontplate da definire, ma lo farò dopo.
http://imageshack.us/photo/my-images/694/dsc07918ht.jpg
http://imageshack.us/photo/my-images/190/dsc07922d.jpg
Lo schema è l'ultimo postato con la sola grid stopper sul primo stadio che ho portato a 47K.
Robi con la 470K sul pin 7 di V1 non ho più nessun problema di blocking.
anche il crunch è buono già con gain a 3/4 e master a 1/5 siamo già a suoni di Whole Lotta Rosie
Gli alti sono rientrati abbastanza e sono più gestibili. Con un simil TS9 la spingi per suoni più modermi senza problemi.
Ricapitolo i materiali:
Trasformatore di alimentazione di marca scognita, lo avevo comprato anni fa su Ebay e mai usato.
Anodica 290Vac - 6,3Vac - 15+15Vac che userò per il bias.
Trasformatore di uscita Novarria 8K 20W - non male veramente.
Filamenti in AC elevati sul catodo delle finali a circa -15V
Finali Sovtek EL84
V1 - 12AX7WA Sovtek
PI - 12AX7 LPS Sovtek
Zoccoli belton
Resistenze miste carbone / Metal
Cond Segnale Orange Drop
Cond. Anodica JJ
Pot Alpha.
Chassis Hammnod - Adoro questa serie! Puoi farti la testata con 60 euro in acciaio senza impazzire con il cabinet.
Chitarra, jack e un buon ampli valvolare autocostruito. Let There Be Rock!!!
Re: 18 Watt da assemblare in fretta (ma mooolta Fretta)
Ottimo, in effetti con 220k sul primo anodo puoi scendere
fino a 33k senza problemi, dipende dal suono che vuoi ottenere.
Io su certi uso 33k su altri 68k.
Il grid stopper sul secondo stadio da solo taglia gli alti in eccesso
oltre ad eliminare il problema della blocking distortion,
ed i 220p sull'anodo fanno il resto, lasciando quindi spazio
ai medi pieni (aiutati dal 2n2).
Riesci a portarlo prima alle prove, così da sentirlo con la band?
fino a 33k senza problemi, dipende dal suono che vuoi ottenere.
Io su certi uso 33k su altri 68k.
Il grid stopper sul secondo stadio da solo taglia gli alti in eccesso
oltre ad eliminare il problema della blocking distortion,
ed i 220p sull'anodo fanno il resto, lasciando quindi spazio
ai medi pieni (aiutati dal 2n2).
Riesci a portarlo prima alle prove, così da sentirlo con la band?
- Angus Young
- Diyer Eroe

- Messaggi: 764
- Iscritto il: 26/01/2011, 15:45
- Località: Palermo
- Contatta:
Re: 18 Watt da assemblare in fretta (ma mooolta Fretta)
Si domani sera c'è una prova finale per definire suoni e setup.
Vedo se riesco a registrare qualcosa.
Vedo se riesco a registrare qualcosa.
Chitarra, jack e un buon ampli valvolare autocostruito. Let There Be Rock!!!
- Angus Young
- Diyer Eroe

- Messaggi: 764
- Iscritto il: 26/01/2011, 15:45
- Località: Palermo
- Contatta:
Re: 18 Watt da assemblare in fretta (ma mooolta Fretta)
Allora prova moolto positiva, non sono riuscito a registrare nulla perchè il tempo era tiranno e mi sono scordato la telecamera a casa ma venerdì ci saranno vari personaggi "armati" e non mancherò di postare materiale audio/video.
L'ampli ruggisce alla grande, rinnovo i ringraziamenti a tutti coloro mi hanno dato una mano in quest 12 ore di assemblaggio selvaggio (foratura dello chassis a parte che ho fatto il giorno prima in 2,5 ore abondanti).
Spero di riuscire a ricambiare presto il favore a qualcuno.
Buona notte a tutti
L'ampli ruggisce alla grande, rinnovo i ringraziamenti a tutti coloro mi hanno dato una mano in quest 12 ore di assemblaggio selvaggio (foratura dello chassis a parte che ho fatto il giorno prima in 2,5 ore abondanti).
Spero di riuscire a ricambiare presto il favore a qualcuno.
Buona notte a tutti
Chitarra, jack e un buon ampli valvolare autocostruito. Let There Be Rock!!!
Re: 18 Watt da assemblare in fretta (ma mooolta Fretta)
Molto bene! Sono contento che vada alla grande con la band!
Tienici aggiornati, anche con lo schema finale! =)
Potremmo metterlo in galleria come DIY 18W.
Tienici aggiornati, anche con lo schema finale! =)
Potremmo metterlo in galleria come DIY 18W.
-
mastertaenia
- Diyer

- Messaggi: 179
- Iscritto il: 04/03/2012, 15:23
Re: 18 Watt da assemblare in fretta (ma mooolta Fretta)
sample sample sample 
- Angus Young
- Diyer Eroe

- Messaggi: 764
- Iscritto il: 26/01/2011, 15:45
- Località: Palermo
- Contatta:
Re: 18 Watt da assemblare in fretta (ma mooolta Fretta)
Ripresi molto alla buona con la telecamere digitale.
Domani sera avrò materiale migliore.
Domani sera avrò materiale migliore.
- Allegati
-
[L’estensione wma è stata disattivata e non può essere visualizzata.]
-
- 0001.mp3
- (840.44 KiB) Scaricato 407 volte
Chitarra, jack e un buon ampli valvolare autocostruito. Let There Be Rock!!!
Re: 18 Watt da assemblare in fretta (ma mooolta Fretta)
Che carabina di attacco che è hai!
- Angus Young
- Diyer Eroe

- Messaggi: 764
- Iscritto il: 26/01/2011, 15:45
- Località: Palermo
- Contatta:
Re: 18 Watt da assemblare in fretta (ma mooolta Fretta)
Mi spiace chi il Mic della telecamera fa un pò schifo ma suona veramente bene, molto dinamica.
Chitarra, jack e un buon ampli valvolare autocostruito. Let There Be Rock!!!
-
mastertaenia
- Diyer

- Messaggi: 179
- Iscritto il: 04/03/2012, 15:23
Re: 18 Watt da assemblare in fretta (ma mooolta Fretta)
Dalle casse dal pc sembra un bel sound bello grosso e ricco di dinamica e armoniche... mi stai facendo pensare che il kita da novarria non sarà poi così male 

