Sostieni il forum con una donazione! Il tuo contributo ci aiuterà a rimanere online!
Immagine

PERSONALIZZAZIONE FENDER CHAMP 5F1

...per cercare o proporre modifiche agli amplificatori
Avatar utente
hey jude
Diyer Eroe
Diyer Eroe
Messaggi: 726
Iscritto il: 07/10/2011, 19:22
Località: Taranto

Re: PERSONALIZZAZIONE FENDER CHAMP 5F1

Messaggio da hey jude » 09/03/2013, 13:10

ciao K

una curiosità.

potrei aggiungere un'ulteriore filtro RC identico a quello da 33uF +330 ohm per abbassare la tensione ?

Avatar utente
Kagliostro
Amministratore
Amministratore
Messaggi: 9967
Iscritto il: 03/12/2007, 0:16
Località: Prov. di Treviso

Re: PERSONALIZZAZIONE FENDER CHAMP 5F1

Messaggio da Kagliostro » 09/03/2013, 14:30

Si, puoi se vuoi

K

Avatar utente
hey jude
Diyer Eroe
Diyer Eroe
Messaggi: 726
Iscritto il: 07/10/2011, 19:22
Località: Taranto

Re: PERSONALIZZAZIONE FENDER CHAMP 5F1

Messaggio da hey jude » 09/03/2013, 15:39

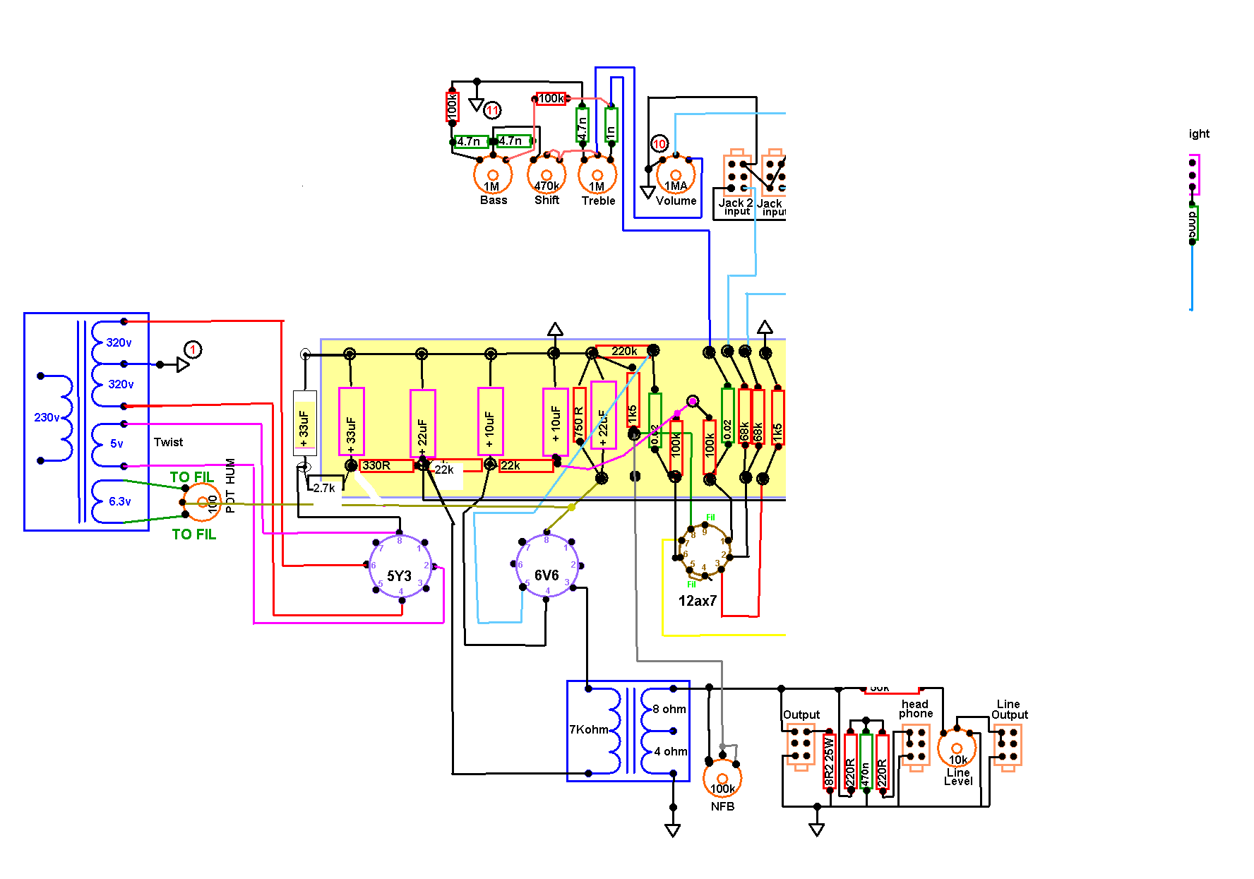
ho sostituito al posto dei 10 k da schema una resistenza da 22k. ed aggiunto un'altro filtro rc. le resistenze sui filtri, sono tutte da 5 w. suono pulito, valori di tensione vicini agli standard del nuovo champ, sul cavo del TU ho 300 v, sugli anodi della pre 130-140v. le altre tensioni mi sono scordate di segnarle su un foglietto :mart:


dopo 5 minuti,la 2,7 k, riscalda da matti, più si riscalda e più ronza l'ampli, le altre invece dissipano un calore pressoché normale.
Allegati
Copia di 88.png

Avatar utente
Kagliostro
Amministratore
Amministratore
Messaggi: 9967
Iscritto il: 03/12/2007, 0:16
Località: Prov. di Treviso

Re: PERSONALIZZAZIONE FENDER CHAMP 5F1

Messaggio da Kagliostro » 09/03/2013, 16:55

Per prima cosa invertirei la posizione della res da 330R con quella da 2.7k

poi, aumenti il Wattaggio della res da 330R e di quella da 2.7k sino a quello necessario perchè non scaldino troppo (forse quella da 330R va già bene com'è, basta controllare)
EDIT: Meglio che tu divida il valore della somma delle due resistenze e invece di 2.7k + 330R provi con 1.5k + 1.5k la caduta di tensione si distribuisce e così anche la dissipazione
ripeto qui i voltaggi

Vecchio Champ:
5Y3: 340v (uscita)
6V6: Pin 3 e 4 - 295v circa (misurato anodo - massa) dovrebbe essere un po' meno sul pin 4 rispetto il pin 3
12AX7: Pin 1 - 150v -- Pin 6 - 150v
Vibro Champ:
5Y3: 355v (uscita)
6V6: Pin 3 e 4 - 342v circa (misurato anodo - massa) dovrebbe essere un po' meno sul pin 4 rispetto il pin 3
12AX7: Pin 1 - 205v -- Pin 6 - 200v
se usi le tensioni del nuovo Champ per la 6v6, potresti anche alzare quella della 12ax7 fino a circa 200v, comunque se come suono ci sei lavora solo sul Wattaggio delle resistenze

---

Se ricordo correttamente, hai circa 420v dopo la 5y3, potresti pensare anche allo zener amplificato per portarti a circa 370-380v ed avere quindi meno dissipazione sulle resistenze

Oppure, se la corrente disponibile sull'avvolgimento dei 5v lo consente, potresti provare una valvola rettificatrice che abbia una caduta di tensione maggiore, sennonchè la 5y3 è una delle valvole con il voltage drop più alto
Tube Voltage Drop.pdf
(16.28 KiB) Scaricato 371 volte
Quanto hai adesso in uscita dalla rettificatrice, 420v ?

K

Avatar utente
hey jude
Diyer Eroe
Diyer Eroe
Messaggi: 726
Iscritto il: 07/10/2011, 19:22
Località: Taranto

Re: PERSONALIZZAZIONE FENDER CHAMP 5F1

Messaggio da hey jude » 09/03/2013, 17:47

adesso sulla rettificatrice in uscita ho: 417 v
tensione sul pin 3-massa della 6v6 308 v
V pin 4-massa della 6v6 240 v

sul cavo del TU 320 v.


ho scambiato le resistenze che mi hai citato ma la 2,7k scalda moltissimo a discapito delle altre. ho chiesto ad un'amico che ha una ferramenta di reperirmi dei valori alti in watt di questi valori trattati, ma mi ha detto che ne ha solo max 5 w...ho visto online dei resistori da 7 o 11 w e debbo dire che il contenitore è troppo lungo, si creerebbe un casino nell'ampli.

ho fatto una scoperta :mart: la rettificatrice sovtek è una 5Y3GT.

comunque il sec dei 5v eroga fino a 2 A.

forse protremmo risolvere il problema cambiando valvola, ma tube town non ne ha 5y3, e su vintage hifi ho trovato questa qui ma non so se sia valida anche se sembra
http://www.ebay.it/itm/Sovtek-SSR-selec ... _551wt_906

l'idea dello zener credo sia la più fattibile a questo punto..

Avatar utente
Kagliostro
Amministratore
Amministratore
Messaggi: 9967
Iscritto il: 03/12/2007, 0:16
Località: Prov. di Treviso

Re: PERSONALIZZAZIONE FENDER CHAMP 5F1

Messaggio da Kagliostro » 09/03/2013, 18:26

Dentro a quel contenitore ci sono dei diodi e forse un drop resistor, niente di più :stop_hand:

Qui guarda "Solid State Rectifier"

https://taweber.powweb.com/store/modkits.htm#SSR

Se vuoi provare l'amplified zener a tensione fissa, non serve il pot, puoi eliminarlo
Amplified Zener.jpg
Amplified Zener.jpg (18.37 KiB) Visto 6321 volte
---

Come mai hai portato da 10k a 22k la res del filtro ?

Può anche andar bene, ma che ti sia chiaro che tenere la griglia della 6v6 così bassa ti diminuisce la potenza dell'ampli (il che, magari, forse, però ti dà il suono che vuoi)

Sarebbe stato più logico aumentare la res successiva e lasciare quella da 10k, ma, se come ho detto, così in termini di suono sei soddisfatto ..........

---

Ricordati che tutto questo lavoro relativo al trovare le res giuste, devi rifarlo quando metti il SR

K

Avatar utente
hey jude
Diyer Eroe
Diyer Eroe
Messaggi: 726
Iscritto il: 07/10/2011, 19:22
Località: Taranto

Re: PERSONALIZZAZIONE FENDER CHAMP 5F1

Messaggio da hey jude » 14/03/2013, 11:39

ciao K

oggi forse mi arrivano i componenti per il circuito, volevo chiederti come dovrei collegare i cavi dell'ampli.

al catodo del diodo ci va il cavo del pin 8 della 5y3, ed al filtro da 33uF ci va il cavo dell'emettitore del TIP?


come diodi ho ordinato degli zener da 56v e 43v.come resistenza va bene una da 1/2 w?


grazie :ciao:

Avatar utente
Kagliostro
Amministratore
Amministratore
Messaggi: 9967
Iscritto il: 03/12/2007, 0:16
Località: Prov. di Treviso

Re: PERSONALIZZAZIONE FENDER CHAMP 5F1

Messaggio da Kagliostro » 14/03/2013, 13:56

La resistenza dovrebbe bastare, comunque controlla, ma non dovrebbe scaldare

Lo zener amplificato, se guardi lo schema (quello con il pot), va collegato tra il CT e la massa

quello senza pot idem
Amplified Zener.jpg


K

Avatar utente
hey jude
Diyer Eroe
Diyer Eroe
Messaggi: 726
Iscritto il: 07/10/2011, 19:22
Località: Taranto

Re: PERSONALIZZAZIONE FENDER CHAMP 5F1

Messaggio da hey jude » 15/03/2013, 19:06

ciao K


ho realizzato il circuito e collegato il tutto.ho impostato il 5f1 come da schema con le stesse resistenze, +il filtro da 33uF + 330 ohm.

ho misurato le tensioni sui rami e sono tutte elevate come le prime volte. sul primo ramo mi trovo 400 v sul ramo del TU 375v...
ho cambiato diodo utilizzando al posto del 43 v, uno da 56 v, ma con gli stessi risultati.

questa specie di VVR non mi deve anche abbassare la tensione?

Avatar utente
Kagliostro
Amministratore
Amministratore
Messaggi: 9967
Iscritto il: 03/12/2007, 0:16
Località: Prov. di Treviso

Re: PERSONALIZZAZIONE FENDER CHAMP 5F1

Messaggio da Kagliostro » 15/03/2013, 21:16

Sì, abbassa la tensione

sei sicuro di aver collegato tutto nel verso giusto ?

K

Avatar utente
hey jude
Diyer Eroe
Diyer Eroe
Messaggi: 726
Iscritto il: 07/10/2011, 19:22
Località: Taranto

Re: PERSONALIZZAZIONE FENDER CHAMP 5F1

Messaggio da hey jude » 15/03/2013, 21:40

ciao

ho collegato l'emettitore e i 100 ohm al CT del TA, invece il catodo dello zener (la tacchetta bianca) e il collettore a massa.
l'ampli funziona solo che le tensioni sono invariate. ho controllato la funzionalità dei diodi e sono OK. per i collegamenti ho solo fatto questo: scollegare il CT dalla massa, collegato il CT al circuitino, e la massa della stessa, alla massa del champ.

Avatar utente
Kagliostro
Amministratore
Amministratore
Messaggi: 9967
Iscritto il: 03/12/2007, 0:16
Località: Prov. di Treviso

Re: PERSONALIZZAZIONE FENDER CHAMP 5F1

Messaggio da Kagliostro » 16/03/2013, 0:37

Se non hai collegato qualcosa in modo errato ed i componenti sono OK, non ho idea del perchè le tensioni non scendano

qui il datasheet del TIP147 con la piedinatura

http://docs-europe.electrocomponents.co ... 48e20a.pdf

K

Avatar utente
hey jude
Diyer Eroe
Diyer Eroe
Messaggi: 726
Iscritto il: 07/10/2011, 19:22
Località: Taranto

Re: PERSONALIZZAZIONE FENDER CHAMP 5F1

Messaggio da hey jude » 16/03/2013, 12:20

ho ricontrollato stamane tutto il circuito, è tutto ok, la piedinatura del tip è stata rispettata.

credo K che il problema di fondo sia il TA. appena acquistato e montato, in uscita mi dava al primo ramo 340 v. adesso invece 400 v.

provo a fare un'ultima prova, lo smonto e ci metto il TA di novarria. se ho le tensioni che mi servono,allora la ciofega è il TA.

Avatar utente
Kagliostro
Amministratore
Amministratore
Messaggi: 9967
Iscritto il: 03/12/2007, 0:16
Località: Prov. di Treviso

Re: PERSONALIZZAZIONE FENDER CHAMP 5F1

Messaggio da Kagliostro » 16/03/2013, 17:34

Che il TA possa essersi alterato e ti dia maggior tensione, se la tensione dei filamenti è corretta, mi pare improbabile

Se il circuitino di riduzione non funziona il problema dovrebbe essere lì e non altrove

Se hai i componenti per il VVR che avevi preso tempo fa, se vuoi, puoi provare anche con quello

K

Rispondi