Preamplificatore da studio...
Preamplificatore da studio...
Salve...
dopo circa un anno di astinenza forzata dal diy e un po' di progettini andati a buon fine grazie a voi e in particolar modo a kagliostro sono di ritorno...
le passioni non ti abbandonano mai! =)
Mi sono fatto un home studio moooolto amatoriale... scheda audio>>mac pro>> monitor M audio BX5...
mi serve giusto per registrare la chitarra per potermi riascolatare in fase di studio o suonare sopra agli aebersold e cose simili...
Per niente soddisfatto dei vari simulatori di amplificazione e sapendo di dovermi accontentare pensavo di inserire prima della scheda audio (una line 6 con ingresso Hi-z) un bel preamp valvolare...
Pensavo di scopiazzare qualche pre di ampli di cui sono innamorato... premetto che mi serve soprattutto un ottimo clean e semmai un overdrive leggero ma niente più...
Non mi pare che i siano particolari accortezze da tenere a mente in queste situazioni...
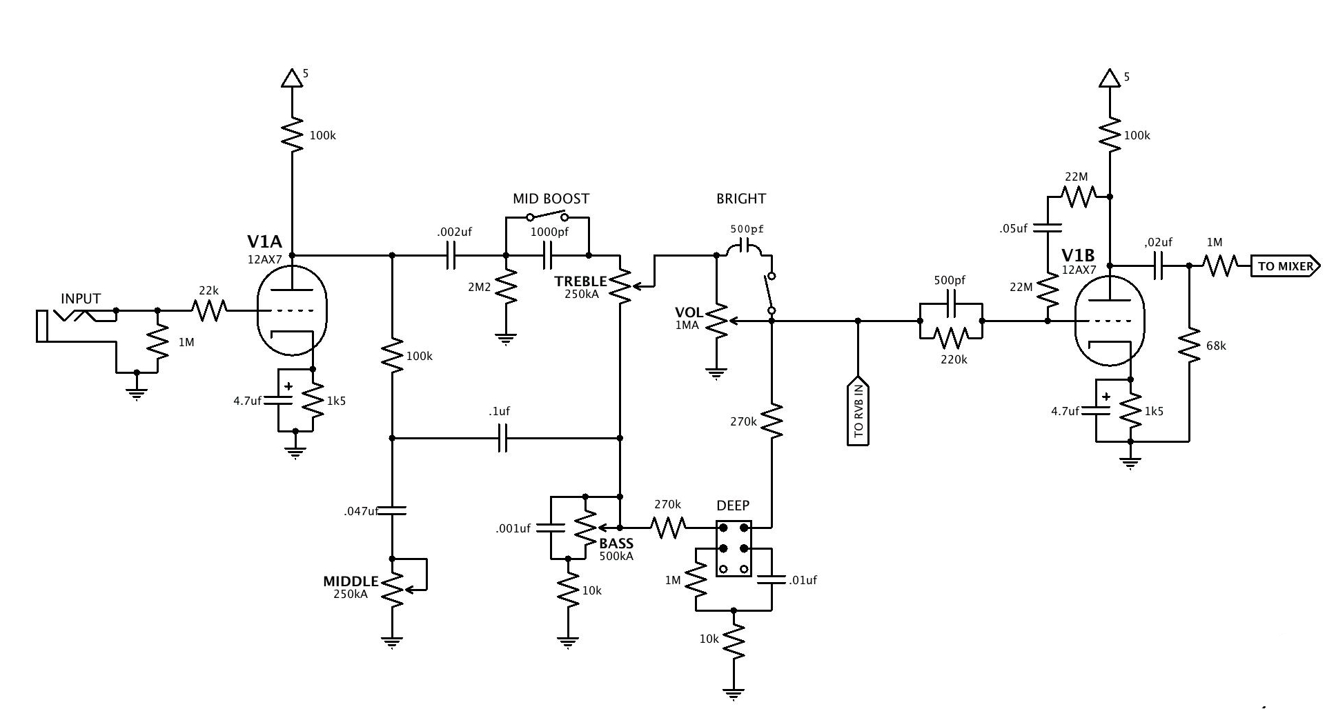
Pensavo al premp two rock john mayer... allego lo schema
dopo circa un anno di astinenza forzata dal diy e un po' di progettini andati a buon fine grazie a voi e in particolar modo a kagliostro sono di ritorno...
le passioni non ti abbandonano mai! =)
Mi sono fatto un home studio moooolto amatoriale... scheda audio>>mac pro>> monitor M audio BX5...
mi serve giusto per registrare la chitarra per potermi riascolatare in fase di studio o suonare sopra agli aebersold e cose simili...
Per niente soddisfatto dei vari simulatori di amplificazione e sapendo di dovermi accontentare pensavo di inserire prima della scheda audio (una line 6 con ingresso Hi-z) un bel preamp valvolare...
Pensavo di scopiazzare qualche pre di ampli di cui sono innamorato... premetto che mi serve soprattutto un ottimo clean e semmai un overdrive leggero ma niente più...
Non mi pare che i siano particolari accortezze da tenere a mente in queste situazioni...
Pensavo al premp two rock john mayer... allego lo schema
-
alexradium
- Diyer Eroe

- Messaggi: 777
- Iscritto il: 07/06/2011, 14:18
Re: Preamplificatore da studio...
Personalmente per suonare su DAW,tralasciando il Fractal audio che non è per tutti,ho trovato soddisfacente sia Amplitube Fender che Overloud TH2.Detto questo se uno vuol proprio fare il valvolare deve tener conto che l'uscita sia compatibile con l'input della scheda,quella a cui ti riferisci è sicuramente a livello strumento quindi -20dB.
Eventualmente anche un buffer,e ciliegina sulla torta visto che non vuoi usare simulazioni software,un circuito di simulazione speaker.
Eventualmente anche un buffer,e ciliegina sulla torta visto che non vuoi usare simulazioni software,un circuito di simulazione speaker.
- Kagliostro
- Amministratore

- Messaggi: 9960
- Iscritto il: 03/12/2007, 0:16
- Località: Prov. di Treviso
Re: Preamplificatore da studio...
Prova a dare una letta a questo tread, dovresti trovarci diverse cose interessanti
http://www.el34world.com/Forum/index.php?topic=15921.0
K
http://www.el34world.com/Forum/index.php?topic=15921.0
K
Re: Preamplificatore da studio...
Allora...
confesso le mie intenzioni...
Vorrei fare questo pre e per ora fermarmi, ma più in là vorrei farlo diventare un nuovo ampli...
Avevo pensato infatti di usare un PT già predisposto (e che già ho), uno chassis adatto a ospitare il tutto e predisporre una turretboard con tutti i componenti sopra!
Vi allego uno schema completo che ho fatto ritagliando qua e là... qui penso ci siano degli errori...
I componenti segnati sono quelli che già ho! =)
confesso le mie intenzioni...
Vorrei fare questo pre e per ora fermarmi, ma più in là vorrei farlo diventare un nuovo ampli...
Avevo pensato infatti di usare un PT già predisposto (e che già ho), uno chassis adatto a ospitare il tutto e predisporre una turretboard con tutti i componenti sopra!
Vi allego uno schema completo che ho fatto ritagliando qua e là... qui penso ci siano degli errori...
I componenti segnati sono quelli che già ho! =)
- Kagliostro
- Amministratore

- Messaggi: 9960
- Iscritto il: 03/12/2007, 0:16
- Località: Prov. di Treviso
Re: Preamplificatore da studio...
E quelli segnati sia arancio che blu cosa sono .............. doppioni ?
K
K
Re: Preamplificatore da studio...
esatto K!!! lo so, sono malato!
Cmq sto cominciando a fare un po' di calcoli... io penso che lo schema sia buono...
vediamo se mi sbaglio... non sono in forma...
Il pre è ok...
Il finale "futuro" a 6v6
TU 15W
anodica finali 340V circa
22mA di corrente di bias
spero di non fare casini col bias come la scorsa volta!!!
Cmq sto cominciando a fare un po' di calcoli... io penso che lo schema sia buono...
vediamo se mi sbaglio... non sono in forma...
Il pre è ok...
Il finale "futuro" a 6v6
TU 15W
anodica finali 340V circa
22mA di corrente di bias
spero di non fare casini col bias come la scorsa volta!!!
Re: Preamplificatore da studio...
N.B.
Il mio trasformatore è quello del tsa15h!!!
Al princeton l'ho sostituito con uno un po' più performante... ed ora... "il riciclaggio va a nostro vantaggio"
Il mio trasformatore è quello del tsa15h!!!
Al princeton l'ho sostituito con uno un po' più performante... ed ora... "il riciclaggio va a nostro vantaggio"
Re: Preamplificatore da studio...
Mi sono preso il mio tempo per leggere il post consigliato da Kagliostro... nn sono fresco di inglese...
E non sto capendo!!!
Giustamente si parla di un CF per adattare il segnale ad alta impedenza delle valvole a quella del SS... ma io ho già un ingresso ad alta impedenza!!! non dovrebbe andar bene?!
Sto già lavorando sul layout complessivo dell'ampli... Nel pome posto qualcosa!
Grazie!
E non sto capendo!!!
Giustamente si parla di un CF per adattare il segnale ad alta impedenza delle valvole a quella del SS... ma io ho già un ingresso ad alta impedenza!!! non dovrebbe andar bene?!
Sto già lavorando sul layout complessivo dell'ampli... Nel pome posto qualcosa!
Grazie!
- Kagliostro
- Amministratore

- Messaggi: 9960
- Iscritto il: 03/12/2007, 0:16
- Località: Prov. di Treviso
Re: Preamplificatore da studio...
L'uscita di CF a bassa impedenza riesce a fornire un segnale più "robusto"
il fatto che l'ingresso è ad alta impedenza è anche quello un vantaggio
K
il fatto che l'ingresso è ad alta impedenza è anche quello un vantaggio
K
Re: Preamplificatore da studio...
Ok, ma a questo punto credo mi convenga costruire un CF con un simulatore di cabinet separati dal preamplificatore...
In questo modo il simulatore e il CF potrebbero diventare un gear fisso del mio piccolo home studio e potrei adattargli qualunque preamp!
Unico inconveniente due trafo separati e una spesa un po' più alta, ma probabilmente conveniente...
In questo modo il simulatore e il CF potrebbero diventare un gear fisso del mio piccolo home studio e potrei adattargli qualunque preamp!
Unico inconveniente due trafo separati e una spesa un po' più alta, ma probabilmente conveniente...
Re: Preamplificatore da studio...
Mi conviene forse aprire un post separato per discutere del preamp tenendo presente che in realtà sarà un ampli e su questo continuare a parlare del CF e speaker simulator... solo non vorrei dare fastidio con troppe discussioni 
- Kagliostro
- Amministratore

- Messaggi: 9960
- Iscritto il: 03/12/2007, 0:16
- Località: Prov. di Treviso
Re: Preamplificatore da studio...
Dumbleator - Klein-ulator - C-latorIn questo modo il simulatore e il CF potrebbero diventare un gear fisso del mio piccolo home studio e potrei adattargli qualunque preamp!
K
Re: Preamplificatore da studio...
Praticamente ti riferisci alla mezza valvola che nei vari schemi va dall'input al send... giusto?!
Basta prendere una di queste!
Ma poi... un simulatore di cassa.. quanto conviene costruirlo?!
Leggendo sul forum si diceva che praticamente da un equalizzazione particolare che simula la risposta in frequenze del cabinet... ma alcuni parlavano di flopp!
Conviene costruirlo?!
Basta prendere una di queste!
Ma poi... un simulatore di cassa.. quanto conviene costruirlo?!
Leggendo sul forum si diceva che praticamente da un equalizzazione particolare che simula la risposta in frequenze del cabinet... ma alcuni parlavano di flopp!
Conviene costruirlo?!
- Kagliostro
- Amministratore

- Messaggi: 9960
- Iscritto il: 03/12/2007, 0:16
- Località: Prov. di Treviso
Re: Preamplificatore da studio...
http://forum.guitarplayer.ru/index.php?topic=257319.0
(il russo, lo ammetto, è un po' ostico, ma il layout e gli schemi sono internazionali)
---
http://www.aresaudio.com/speaker-emulator.html
---
Se poi convenga o meno costruire uno speaker emulator .......... lascio a te e a chi ha qualche opinione in merito, personalmente non ne ho mai costruiti nè ascoltati
K
(il russo, lo ammetto, è un po' ostico, ma il layout e gli schemi sono internazionali)
---
http://www.aresaudio.com/speaker-emulator.html
---
Se poi convenga o meno costruire uno speaker emulator .......... lascio a te e a chi ha qualche opinione in merito, personalmente non ne ho mai costruiti nè ascoltati
K
Re: Preamplificatore da studio...
Vabbè... penso che per il simulatore non ci resti che provare...
Mi faccio un idea dei componenti e parto con l'ordine... intanto mi occupo dell'ampli!
GRAZIE!
Mi faccio un idea dei componenti e parto con l'ordine... intanto mi occupo dell'ampli!
GRAZIE!
