Parto gemellare: EVIL TWINS
Re: Parto gemellare: EVIL TWINS
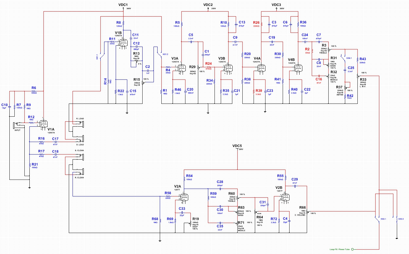
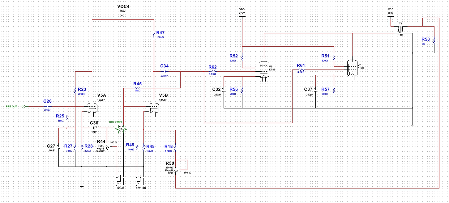
Andiamo avanti con il progetto:
Ho simulato graficamente diversi possibili stadi di uscita per il finale. In PSE la scelta è caduta su KT88 e GU50. Forse andrò direttamente sulle GU50 perchè dai calcoli fatti pare che possa avere quasi la stessa potenza in uscita delle KT88 ma con minore distorsione armonica.
Sul Feedback ancora non caclolo nulla come attenuazione. Mi ci posso mettere in questi giorni spero.
Vi posto gli schemi aggiornati e ordinati un pò meglio:
Ho simulato graficamente diversi possibili stadi di uscita per il finale. In PSE la scelta è caduta su KT88 e GU50. Forse andrò direttamente sulle GU50 perchè dai calcoli fatti pare che possa avere quasi la stessa potenza in uscita delle KT88 ma con minore distorsione armonica.
Sul Feedback ancora non caclolo nulla come attenuazione. Mi ci posso mettere in questi giorni spero.
Vi posto gli schemi aggiornati e ordinati un pò meglio:
Re: Parto gemellare: EVIL TWINS
Fai attenzione ai preamp Hi-Gain, se in una valvola hai tutti i triodi con la resistenza di catodo bypassata (quindi con il gain a palla) sicuramente ti oscilla.
Questa è una delle ragioni per cui, ad esempio, Soldano usa metà della prima valvola per fare il canale lead e l'altra metà per il crunch.
Anche sui Marshall è stato fatto allo stesso modo, ad esempio sul JCM800, nel canale dove le due valvole possono essere messe in serie a seconda di dove infili il jack, la V1a ha il catodo bypassato mentre la V1b ha una resistenza di catodo molto alta che abbassa notevolmente il guadagno oltre a starare la polarizzazione e fare distorsione.
Questa cosa l'ho provata sulla mia pelle quando feci il progettino del pre SLO su una sola basetta, con tutti i catodi bypassati ho dovuto aggiungere bei condensatori tra anodo e griglia ed altri escamotage di tipo RC per ridurre la banda e stabilizzare.
Questa è una delle ragioni per cui, ad esempio, Soldano usa metà della prima valvola per fare il canale lead e l'altra metà per il crunch.
Anche sui Marshall è stato fatto allo stesso modo, ad esempio sul JCM800, nel canale dove le due valvole possono essere messe in serie a seconda di dove infili il jack, la V1a ha il catodo bypassato mentre la V1b ha una resistenza di catodo molto alta che abbassa notevolmente il guadagno oltre a starare la polarizzazione e fare distorsione.
Questa cosa l'ho provata sulla mia pelle quando feci il progettino del pre SLO su una sola basetta, con tutti i catodi bypassati ho dovuto aggiungere bei condensatori tra anodo e griglia ed altri escamotage di tipo RC per ridurre la banda e stabilizzare.
Re: Parto gemellare: EVIL TWINS
Lo chassis ho deciso di ridimensionarlo di poco. 100 mm di altezza sono troppi esteticamente parlando. Dato che saranno più piccoli delle classiche testate da 100 W, un pannello frontale sarebbe più consono averlo da 80 mm.
I pot da 24 ( sempre e rigorosamente da 24 per me ! ) ci stanno. Le scritte pure.
Sul retro vorrei dare la possibilità di usufruire anche di coppie di casse:
Spero che i trasformatori non siano di dimensioni superiori a quelle che ho ipotizzato su carta:
E' quasi ora di contattare INMADOUT per farsi fare un preventivo per entrambi i trasformatori.
Dalle simulazioni grafiche che mi sono fatto, posso fornire le caratteristiche necessarie:
T. OUT = 250 mA / 50W ( reali sono 32 W / 34 W ) / 1250 ohm di impedenza primaria.
Non sarebbe male avere anche una presa primaria a 1500 ohm. CI sono alcune polarizzazioni con altre valvole che con 3k mantengono un buon rapporto tra potenza e distorsione armonica. Per le GU50 e le KT88 ho trovato buone le prove eseguite con un'impedenza primaria di 2500 ohm.
Il T.A., per stare tranquilli = Sec.1 = 0 - 270V - 300 mA / Sec.2 = 0 - 195V - 60 mA / Sec.3 = 6,3V - 0 - 6,3V - 6A.
Per la versione pushpull , per fortuna, sto già fornito.
I pot da 24 ( sempre e rigorosamente da 24 per me ! ) ci stanno. Le scritte pure.
Sul retro vorrei dare la possibilità di usufruire anche di coppie di casse:
Spero che i trasformatori non siano di dimensioni superiori a quelle che ho ipotizzato su carta:
E' quasi ora di contattare INMADOUT per farsi fare un preventivo per entrambi i trasformatori.
Dalle simulazioni grafiche che mi sono fatto, posso fornire le caratteristiche necessarie:
T. OUT = 250 mA / 50W ( reali sono 32 W / 34 W ) / 1250 ohm di impedenza primaria.
Non sarebbe male avere anche una presa primaria a 1500 ohm. CI sono alcune polarizzazioni con altre valvole che con 3k mantengono un buon rapporto tra potenza e distorsione armonica. Per le GU50 e le KT88 ho trovato buone le prove eseguite con un'impedenza primaria di 2500 ohm.
Il T.A., per stare tranquilli = Sec.1 = 0 - 270V - 300 mA / Sec.2 = 0 - 195V - 60 mA / Sec.3 = 6,3V - 0 - 6,3V - 6A.
Per la versione pushpull , per fortuna, sto già fornito.
Re: Parto gemellare: EVIL TWINS
Grazie del consiglio. Ci stavo pensando anch'io. Il quarto stadio avevo intenzione di renderlo più freddo alzando la Rk e levando il cap. Ma sicuramente modificherò anche altri valori in fase di prove.
Per adesso, cmq, è ancora tutto progettato in linea di massima. Ancora mi ci devo mettere bene sul pre e fare delle prove reali.
Per questo vado di Point To Point. Ho sempre la possibilità di variare e modificare in corso d'opera.
Quando ho fatto H. & H. è stato provvidenziale un metodo del genere! Attaccavo e sentivo l'ampli suonare direttamente sulla morsa da laboratorio!
- Kagliostro
- Amministratore

- Messaggi: 9877
- Iscritto il: 03/12/2007, 0:16
- Località: Prov. di Treviso
Re: Parto gemellare: EVIL TWINS
Seguo con attenzione
Franco
Franco
Re: Parto gemellare: EVIL TWINS
Ciao Franco!
...Sto provando a farmi le ossa con qualcosa di piccolo prima di rimettere mano al Frankenstube. Come puoi notare dalla scelta del T.A. , le griglie vorrei alimentarle tramite secondario apposito stavolta. Come mi consigliavi tu, del resto.
...Sto provando a farmi le ossa con qualcosa di piccolo prima di rimettere mano al Frankenstube. Come puoi notare dalla scelta del T.A. , le griglie vorrei alimentarle tramite secondario apposito stavolta. Come mi consigliavi tu, del resto.
Re: Parto gemellare: EVIL TWINS
Correggo le info inerenti ai trasformatori:
Il T.A. dovrà portare almeno 400 V alle placche e 270 V alle griglie schermo. Quindi il secondario serebbe gradito con 0 - 290V - 195V con 250 mA.
Ho provato altre polarizzazioni che mi permettono di scambiare le 2 tipologie di valvole tra di loro variando di poco il bias.
Basterebbe anche un semplice switch da azionare oppurtunamente ad ampli spento.
Sia con un coppia di valvole finali, sia con l'altra dovrei arrivare a circa 16 watt.
Distorsione stiamo sempre intorno al 15%, ma questo non lo ho calcolato io. Mi sono fidato dei simulatori online che, tra l'altro, abbondano di molto i watt in uscita rispetto ai miei calcoli.
Vedremo che succede quando si proverà il feedback.
Il T.A. dovrà portare almeno 400 V alle placche e 270 V alle griglie schermo. Quindi il secondario serebbe gradito con 0 - 290V - 195V con 250 mA.
Ho provato altre polarizzazioni che mi permettono di scambiare le 2 tipologie di valvole tra di loro variando di poco il bias.
Basterebbe anche un semplice switch da azionare oppurtunamente ad ampli spento.
Sia con un coppia di valvole finali, sia con l'altra dovrei arrivare a circa 16 watt.
Distorsione stiamo sempre intorno al 15%, ma questo non lo ho calcolato io. Mi sono fidato dei simulatori online che, tra l'altro, abbondano di molto i watt in uscita rispetto ai miei calcoli.
Vedremo che succede quando si proverà il feedback.
Re: Parto gemellare: EVIL TWINS
Ciao Dom,
prova con LTSpice, perchè con due GU50 in parallelo riesci ad ottenere molto più di 16W in classe A1, secondo me almeno il doppio. Soprattutto considerando il 15% di THD. Ti consiglio di mettere circa 15V su g3, perchè migliora molto le curve (le sposta in alto a sinistra).
Secondo me vista l'applicazione, lavorerei con un carico più alto (2k5 Ra per la coppia) ed a 90 mA. Smisterei la tensione esattamente a metà con 200V sulle griglie e 400 sugli anodi. Ma è meglio se provi su LTSpice prima.
prova con LTSpice, perchè con due GU50 in parallelo riesci ad ottenere molto più di 16W in classe A1, secondo me almeno il doppio. Soprattutto considerando il 15% di THD. Ti consiglio di mettere circa 15V su g3, perchè migliora molto le curve (le sposta in alto a sinistra).
Secondo me vista l'applicazione, lavorerei con un carico più alto (2k5 Ra per la coppia) ed a 90 mA. Smisterei la tensione esattamente a metà con 200V sulle griglie e 400 sugli anodi. Ma è meglio se provi su LTSpice prima.
Re: Parto gemellare: EVIL TWINS
Ciao Robi.
Sicuramente le simulazioni con LTspice mi aiuterebbero non poco. Lo studio di questo software rientra nelle cose che devo imparare a fare.
...Quando mi dici che con 2 GU50 riesco ad avere quasi il doppio dei watt che ho calcolato, intendi forse lavorando con un push pull in classe A ?
...Oppure ( molto probabilmente ) non sono stato abbastanza chiaro quando ho scritto il messaggio e ti ho fatto capire male:
Posto i grafici così è più chiaro:
Sicuramente le simulazioni con LTspice mi aiuterebbero non poco. Lo studio di questo software rientra nelle cose che devo imparare a fare.
...Quando mi dici che con 2 GU50 riesco ad avere quasi il doppio dei watt che ho calcolato, intendi forse lavorando con un push pull in classe A ?
...Oppure ( molto probabilmente ) non sono stato abbastanza chiaro quando ho scritto il messaggio e ti ho fatto capire male:
Circa 16 Watt erano intesi per ogni singola valvola, non per la coppia.
Posto i grafici così è più chiaro:
Re: Parto gemellare: EVIL TWINS
Quì riporto i calcoli fatti in base al grafico:
Da notare che i Watt reali che saltano fuori sono un pò meno di quelli stimati dal simulatore.
Sul fatto di dare tensione positiva alla Vg3, mi trovi perfettamente d'accordo in quanto ho letto l'articolo di S.Bianchini e visto le simulazione di come raddrizza le curve. Addirittura gli ha dato circa +40V sulla Vg3!
...Solo che per farlo io avrei bisogno di vedere i risultati con un traccia curve tipo Utracer o tramite delle buone simulazioni di LtSpice immagino.
Da notare che i Watt reali che saltano fuori sono un pò meno di quelli stimati dal simulatore.
Sul fatto di dare tensione positiva alla Vg3, mi trovi perfettamente d'accordo in quanto ho letto l'articolo di S.Bianchini e visto le simulazione di come raddrizza le curve. Addirittura gli ha dato circa +40V sulla Vg3!
...Solo che per farlo io avrei bisogno di vedere i risultati con un traccia curve tipo Utracer o tramite delle buone simulazioni di LtSpice immagino.
Re: Parto gemellare: EVIL TWINS
Tieni presente che molti italiani suggono dai forum internazionali ed a volte senza dirlo.
Questo trucchetto è "nato" qui: https://www.diyaudio.com/forums/tubes-v ... ntode.html
Mentre questo utente è quello che le ha torturate in ogni modo: https://www.diyaudio.com/forums/members/wavebourn.html e sul suo sito ha tutte le curve che ti servono alle varie tensioni su g3.
Ho provato 4k e 5k Raa e mi sembra vadano meglio, ma andrebbe simulato per averne certezza.
Questo trucchetto è "nato" qui: https://www.diyaudio.com/forums/tubes-v ... ntode.html
Mentre questo utente è quello che le ha torturate in ogni modo: https://www.diyaudio.com/forums/members/wavebourn.html e sul suo sito ha tutte le curve che ti servono alle varie tensioni su g3.
Ho provato 4k e 5k Raa e mi sembra vadano meglio, ma andrebbe simulato per averne certezza.
Re: Parto gemellare: EVIL TWINS
Hai capito!
Il tipo in questione lo ho visto ( il suo nome ) in molte parti quando facevo ricerche sulle GU50. Purtroppo ora il suo sito ha dei problemi. Non riseco a vedere quasi nulla. Spero sia temporaneo e che potrò dare un'occhiata a quelle curve.
Nel frattempo, ho passato praticamente tutta la mattina a provare altre configurazioni ascoltando i tuoi consigli.
Dato che purtroppo ancora non posso essere in grado di utilizzare Spice come si deve, ho fatto i mie calcoli come sempre: grafici, simulatori online e calcolatrice.
Senza stare ad ammorbare nessuno con post di grafici e calcoli, vi scrivo direttamente i risultati che ho ottenuto io:
GU50:
RL = 3000; VA = 400 V; IA = 95 mA; VG2 = 250 V; WATT = CIRCA 15,3; THD = CIRCA 13%
RL = 3500; VA = 450 V; IA = 85 mA; VG2 = 250 V; WATT = CIRCA 17; THD = CIRCA 15%
RL = 4000; VA = 400 V; IA = 95 mA; VG2 = 200 V; WATT = CIRCA 12; THD = CIRCA 5%
RL = 4000; VA = 400 V; IA = 95 mA; VG2 = 250 V; WATT = CIRCA 16; THD = CIRCA 14%
RL = 5000; VA = 500 V; IA = 60 mA; VG2 = 200 V; WATT = CIRCA 14; THD = CIRCA 15%
RL = 5000; VA = 500 V; IA = 60 mA; VG2 = 250 V; WATT = CIRCA 14,5; THD = CIRCA 21%
Sono riuscito a guadagnare un watt rimanendo sempre intorno al 15 % di THD con la polarizzazione evidenziata in grassetto. Non mi dispiace affatto. Per le altre non vedo grossi miglioramenti a parte quella che fornisce 12 watt con solo il 5 % di THD.
Solo per curiosità didattica, vorrei postare una simulazione di una delle "typical Operation Condition" del datasheet di una KT88.
Lo posto perchè, a meno che non ci siano errori miei, 20W e 13.5 % di THD non credo che li avremmo mai con questa configurazione.
Corregetemi se sbaglio:
Il tipo in questione lo ho visto ( il suo nome ) in molte parti quando facevo ricerche sulle GU50. Purtroppo ora il suo sito ha dei problemi. Non riseco a vedere quasi nulla. Spero sia temporaneo e che potrò dare un'occhiata a quelle curve.
Nel frattempo, ho passato praticamente tutta la mattina a provare altre configurazioni ascoltando i tuoi consigli.
Dato che purtroppo ancora non posso essere in grado di utilizzare Spice come si deve, ho fatto i mie calcoli come sempre: grafici, simulatori online e calcolatrice.
Senza stare ad ammorbare nessuno con post di grafici e calcoli, vi scrivo direttamente i risultati che ho ottenuto io:
GU50:
RL = 3000; VA = 400 V; IA = 95 mA; VG2 = 250 V; WATT = CIRCA 15,3; THD = CIRCA 13%
RL = 3500; VA = 450 V; IA = 85 mA; VG2 = 250 V; WATT = CIRCA 17; THD = CIRCA 15%
RL = 4000; VA = 400 V; IA = 95 mA; VG2 = 200 V; WATT = CIRCA 12; THD = CIRCA 5%
RL = 4000; VA = 400 V; IA = 95 mA; VG2 = 250 V; WATT = CIRCA 16; THD = CIRCA 14%
RL = 5000; VA = 500 V; IA = 60 mA; VG2 = 200 V; WATT = CIRCA 14; THD = CIRCA 15%
RL = 5000; VA = 500 V; IA = 60 mA; VG2 = 250 V; WATT = CIRCA 14,5; THD = CIRCA 21%
Sono riuscito a guadagnare un watt rimanendo sempre intorno al 15 % di THD con la polarizzazione evidenziata in grassetto. Non mi dispiace affatto. Per le altre non vedo grossi miglioramenti a parte quella che fornisce 12 watt con solo il 5 % di THD.
Solo per curiosità didattica, vorrei postare una simulazione di una delle "typical Operation Condition" del datasheet di una KT88.
Lo posto perchè, a meno che non ci siano errori miei, 20W e 13.5 % di THD non credo che li avremmo mai con questa configurazione.
Corregetemi se sbaglio:
Re: Parto gemellare: EVIL TWINS
Per il momento una possibile vista in 3d:
Non è ancora certa la "stazza" dei trasformatori, ma grosso modo dovremmo esserci con le misure.
Non mi piace l'idea di avere la manopola del "wet / dry" del loop fx nel pannello posteriore.
Forse sarebbe meglio rendere quel controllo denominato "abyss" attivabile solo da pulsante ma senza regolazione e spostare la manopola del loop davanti.
Non è ancora certa la "stazza" dei trasformatori, ma grosso modo dovremmo esserci con le misure.
Non mi piace l'idea di avere la manopola del "wet / dry" del loop fx nel pannello posteriore.
Forse sarebbe meglio rendere quel controllo denominato "abyss" attivabile solo da pulsante ma senza regolazione e spostare la manopola del loop davanti.
Re: Parto gemellare: EVIL TWINS
Ho cambiato la disposizione del pannello frontale. Mi sembra più ordinato / funzionale.
Il pannello posteriore avrei deciso di farlo venire così:
I led che si vedono saranno pulsanti luminosi ( non avevo i modelli 3d! ). I trasformatori sono stati invertiti per motivi di materiale già pronto disponibile. Tanto a me personalmete ciò che interessa è che i campi magnetici siano con orientamento diverso.
Stavo pensando di fare un telaio unico per entrambi già dall'inizio. Nel caso del PSE, i trimmer ( in questo caso dei pot ) di regolazione del bias li potrei sfruttare anche senza fare un fixed bias. Pensavo di mettere un pot in serie ad una resistenza già esistente al catodo.
Voi che ne pensate? Sarebbe meglio fare direttamente un fixed bias ?
Il pannello posteriore avrei deciso di farlo venire così:
I led che si vedono saranno pulsanti luminosi ( non avevo i modelli 3d! ). I trasformatori sono stati invertiti per motivi di materiale già pronto disponibile. Tanto a me personalmete ciò che interessa è che i campi magnetici siano con orientamento diverso.
Stavo pensando di fare un telaio unico per entrambi già dall'inizio. Nel caso del PSE, i trimmer ( in questo caso dei pot ) di regolazione del bias li potrei sfruttare anche senza fare un fixed bias. Pensavo di mettere un pot in serie ad una resistenza già esistente al catodo.
Voi che ne pensate? Sarebbe meglio fare direttamente un fixed bias ?
Re: Parto gemellare: EVIL TWINS
Ciao, per il bias regolabile sulle finale cathode biased, potresti puntare ad un bias misto: catodo e fixed insieme.
Il potenziometro in serie alla resistenza di catodo non mi ispira molto come affidabilità e correnti elevate da portare "in giro" per lo chassis.
Visto che i trasformatori avranno un logo, ti proporrei di ruotare di 90° il trasformatore tipo Hiwatt, così che si veda il logo da dietro.
Tanto l'altro campo è su-giù, quindi quello puoi metterlo come vuoi, nord-sud o est-ovest.
Molto bello il risultato finale, bravo!
Il potenziometro in serie alla resistenza di catodo non mi ispira molto come affidabilità e correnti elevate da portare "in giro" per lo chassis.
Visto che i trasformatori avranno un logo, ti proporrei di ruotare di 90° il trasformatore tipo Hiwatt, così che si veda il logo da dietro.
Tanto l'altro campo è su-giù, quindi quello puoi metterlo come vuoi, nord-sud o est-ovest.
Molto bello il risultato finale, bravo!

