ho realizzato un layout con le cose che abbiamo trattato sino ad adesso, in modo tale da avere un riferimento cartaceo quando andrò a realizzare la testata, (vorrei fare meno danni possibili)
le cose trattate sino ad adesso sono:
1)potenziometro regola feedback
2)modifica elimina ronzio
3)VVR
4) send return
riguardo le prime 2 credo che sia tutto ok invece le ultime 2 dovrei chiederti qualcosa a riguardo.
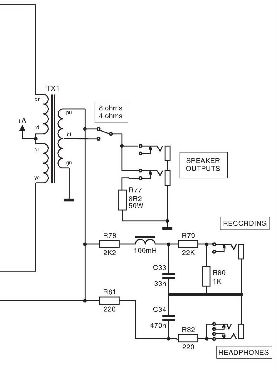
3) VVR. il dispositivo ha tre cavetti. 1 giallo 1 rosso ed 1 nero. il giallo lo collego a G2 della valvola (pin 4 della 6v6 gt del champ) gli altri 2 dove li collego ? li posso collegare alla tensione dei filamenti H?
sul circuito sample di tubetown uno va a massa invece l'altro va ad un positivo di un condensatore da 500 v.
4) ho capito a cosa serve il send return ma non ho capito sinceramente come collegarlo all'amplificatore. dovrei metterlo in un unico chassis. i jack send e return servono per i pedalini, invece i restanti 2 jack come dovrei collegarli all'ampli?
l'input(preamp) va collegato all'input 1 del champ? se si, l'input(preamp) diventa l'input dell'amplificatore?
l'output (LTPI) con quell'acronimo strano,( ho cercato su internet ma non ci trovato un granchè) invece?
ho cercato qualche risposta su internet, ma me ne sono andato nel pallone...ho visionato questi 2 video ma sono molto confuso..
http://www.youtube.com/watch?v=g1sibHE0 ... re=related
http://www.youtube.com/watch?v=gfkCqCnm ... ure=relmfu




