Sostieni il forum con una donazione! Il tuo contributo ci aiuterà a rimanere online!
Immagine

cambio valvole da 6L6GC a EL34

Discussioni di carattere generale sugli amplificatori valvolari...
Rispondi
giorgio62
Diyer
Diyer
Messaggi: 114
Iscritto il: 09/03/2011, 12:05
Località: Porto Tolle (RO)

cambio valvole da 6L6GC a EL34

Messaggio da giorgio62 » 29/08/2016, 12:27

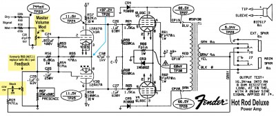
Ciao ragazzi e possibile sostituire 6L6 GC a EL34 visto che ne ho una decina,(eredità di mio padre)l ampli in questione e qui sotto.
per favore se mi dite modifiche da fare,la tensione anodica e di 420Vdc.Molte grazie :ciao: :ciao:
Allegati
HRD_powerAmp-1b-144.jpg

Avatar utente
Kagliostro
Amministratore
Amministratore
Messaggi: 9955
Iscritto il: 03/12/2007, 0:16
Località: Prov. di Treviso

Re: cambio valvole da 6L6GC a EL34

Messaggio da Kagliostro » 29/08/2016, 12:56

Ciao, non so che impedenza abbia il TU, ma a prescindere da questo, tieni presente che due 6L6 consumano 1.8A per i filamenti

mentre due EL34 consumano 3A, quindi una differenza di ben 1.2A e non so se il TA possa farcela o se vada in crisi, si scaldi troppo

e vada in fumo

K

giorgio62
Diyer
Diyer
Messaggi: 114
Iscritto il: 09/03/2011, 12:05
Località: Porto Tolle (RO)

Re: cambio valvole da 6L6GC a EL34

Messaggio da giorgio62 » 29/08/2016, 13:24

ciao il trafo e questo
EDB290EEX.pdf
(323.29 KiB) Scaricato 262 volte
il trafo uscita ha impedenza 5000 Ohm 50W potenza poi ho 2 ecc83

giorgio62
Diyer
Diyer
Messaggi: 114
Iscritto il: 09/03/2011, 12:05
Località: Porto Tolle (RO)

Re: cambio valvole da 6L6GC a EL34

Messaggio da giorgio62 » 29/08/2016, 13:31

Mi sa che sono al limite :muro:

Avatar utente
pasqua86
Diyer Eroe
Diyer Eroe
Messaggi: 681
Iscritto il: 19/06/2012, 20:49
Località: Provincia di Padova

Re: cambio valvole da 6L6GC a EL34

Messaggio da pasqua86 » 29/08/2016, 13:56

Non ci stai contando che devi calcolare anche l'assorbimento di tutte le altre valvole del pre

giorgio62
Diyer
Diyer
Messaggi: 114
Iscritto il: 09/03/2011, 12:05
Località: Porto Tolle (RO)

Re: cambio valvole da 6L6GC a EL34

Messaggio da giorgio62 » 29/08/2016, 14:11

Il pre e su un altro rack li ho una phase inverter ecc83

giorgio62
Diyer
Diyer
Messaggi: 114
Iscritto il: 09/03/2011, 12:05
Località: Porto Tolle (RO)

Re: cambio valvole da 6L6GC a EL34

Messaggio da giorgio62 » 29/08/2016, 14:14

Comunque faro un altro finale comprando TA con caratteristiche che mi permettano di essere tranquillo grazie ragazzi :numb1:

Avatar utente
Kagliostro
Amministratore
Amministratore
Messaggi: 9955
Iscritto il: 03/12/2007, 0:16
Località: Prov. di Treviso

Re: cambio valvole da 6L6GC a EL34

Messaggio da Kagliostro » 29/08/2016, 16:45

Ma allora quello che hai è un finale con una 12A*7 più le due finali ?

Se è così, per l'alimentazione potresti anche starci, in fondo stai sforando di 150mA

Se hai spazio potresti aggiungere un piccolo trasfo da 12v ed alimentare con questo solo la PI

dedicando tutta la corrente del TA principale alle finali

in questo modo ci staresti giusto con un piccolo disavanzo di 150mA (che non fa male avere)

K

giorgio62
Diyer
Diyer
Messaggi: 114
Iscritto il: 09/03/2011, 12:05
Località: Porto Tolle (RO)

Re: cambio valvole da 6L6GC a EL34

Messaggio da giorgio62 » 29/08/2016, 21:58

Ho inserito un trafo per alimentare la 12ax7 e 4 ore che sto provando e il TA scalda regolarmente con tensione d 6,1Vca penso che vada bene,l unica cosa da fare e regolare il bias,con anodica 420 V dovrei tararlo al 70% dovrei dare 40mA per tubo,può andar bene secondo voi,in griglia 1 come da schema ho 1,5K e in griglia 2 470 Ohm,secondo voi e corretto o devo cambiare valori

Avatar utente
neroagani
Diyer
Diyer
Messaggi: 157
Iscritto il: 05/11/2012, 11:30

Re: cambio valvole da 6L6GC a EL34

Messaggio da neroagani » 30/08/2016, 6:36

ciao , prova 5k6 per griglia 1 e 1k 5watt per griglia 2
SII PUOO' FAAAAAREEEEEEEE!!

giorgio62
Diyer
Diyer
Messaggi: 114
Iscritto il: 09/03/2011, 12:05
Località: Porto Tolle (RO)

Re: cambio valvole da 6L6GC a EL34

Messaggio da giorgio62 » 30/08/2016, 9:19

Fatto il bias l ho tarato a 38 ma per tubo e dopo 4 ore di funzionamento sembra che vada alla grande grazie :numb1:

Avatar utente
robi
Amministratore
Amministratore
Messaggi: 9753
Iscritto il: 17/12/2006, 13:57
Località: Alba

Re: cambio valvole da 6L6GC a EL34

Messaggio da robi » 30/08/2016, 16:45

neroagani,

colgo la tua firma per ricordare che purtroppo, da oggi, non si può più fare =(

Avatar utente
raf71
Diyer Eroe
Diyer Eroe
Messaggi: 988
Iscritto il: 12/08/2010, 17:24
Località: Pozzuoli (NA)

Re: cambio valvole da 6L6GC a EL34

Messaggio da raf71 » 30/08/2016, 17:26

e noi onoreremo la memoria di Gene Wilder continuando a farlo.
R.I.P.
Adesso Lui e Marty Feldman staranno facendo scompisciare dalle risate i Santi del paradiso. Salutatemi Massimo e Pino.
Napoletani si nasce.....

Avatar utente
Kagliostro
Amministratore
Amministratore
Messaggi: 9955
Iscritto il: 03/12/2007, 0:16
Località: Prov. di Treviso

Re: cambio valvole da 6L6GC a EL34

Messaggio da Kagliostro » 30/08/2016, 17:38

Mi dispiace per Wilder, mi ha fatto passare più di una serata allegra

Franco

Avatar utente
neroagani
Diyer
Diyer
Messaggi: 157
Iscritto il: 05/11/2012, 11:30

Re: cambio valvole da 6L6GC a EL34

Messaggio da neroagani » 30/08/2016, 18:07

avete ragione però rimarrà per sempre nella storia di tutti noi !
R.I.P. Gene
SII PUOO' FAAAAAREEEEEEEE!!

Rispondi