Sostieni il forum con una donazione! Il tuo contributo ci aiuterà a rimanere online!
Immagine

Dumble SE con GU50 (???)

Discussioni di carattere generale sugli amplificatori valvolari...
Avatar utente
Kagliostro
Amministratore
Amministratore
Messaggi: 9955
Iscritto il: 03/12/2007, 0:16
Località: Prov. di Treviso

Re: Dumble SE con GU50 (???)

Messaggio da Kagliostro » 23/09/2023, 11:33

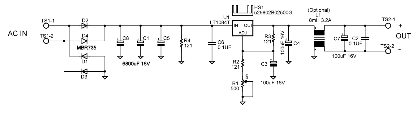
Qui un circuito che dovrebbe funzionare bene visto che è un progetto di Millet

http://www.pmillett.com/DC_filament_supply.htm
DC_fil1.gif
Franco

Avatar utente
Dom
Roger Mayer Jr.
Roger Mayer Jr.
Messaggi: 2034
Iscritto il: 07/09/2013, 15:38
Località: Abruzzo (Te)

Re: Dumble SE con GU50 (???)

Messaggio da Dom » 23/09/2023, 19:00

Funziona di sicuro MOLTO bene!
Io ho preso spunto proprio da quello, ricordi?

Io ho omesso R4 e C5 per ragioni di spazio, ma svolge davvero bene il suo lavoro.
Allegati
BOARD REGOLATORE SCHEMA 5.jpg
IMG_20221011_194446.jpg

Avatar utente
Kagliostro
Amministratore
Amministratore
Messaggi: 9955
Iscritto il: 03/12/2007, 0:16
Località: Prov. di Treviso

Re: Dumble SE con GU50 (???)

Messaggio da Kagliostro » 23/09/2023, 19:31

In effetti mi pareva molto somigliante, i cap da 6800uf e l'LT1084 mi avevano messo sulla traccia

Franco

Avatar utente
Dom
Roger Mayer Jr.
Roger Mayer Jr.
Messaggi: 2034
Iscritto il: 07/09/2013, 15:38
Località: Abruzzo (Te)

Re: Dumble SE con GU50 (???)

Messaggio da Dom » 04/10/2023, 20:23

...Forse potremmo avvalerci di un'ulteriore possibilità per fare il PSU:

Considero 3 "6N2P" come valvole di preamp.

Gli assorbimenti dovrebbero essere quelli dell'ultimo schema postato con le modifiche di cui si era parlato.

Considero i primi 4 stadi del preamp con un'anodica di 277V e di 267V circa per cercare di rimanere quanto più fedeli possibili al pre originale, come voleva Franco.

Con due secondari da 0 - 6.3V / 3A:

potremmo ricorrere allo stesso trucchetto che adoperiamo per la griglia G2, alimentando anche i filamenti delle 6N2P in continua.

Per semplicità ho provato a simulare il tutto senza il regolatore di tensione + common mode chocke dedicato alle GU50:

screenshot.3.png

La tensione per la G2 forse è un pochino troppo bassa.

Il gyrator dell'anodica ho pensato di dimensionarlo così per abbassare la tensione sul "B+1".
Se si vuole tirare meno il collo al gyrator e far passare tutta la massima corrente disponibile, potremmo avere circa 388V su B+1, anzichè 377V

...Ovviamente sono sempre e solo simulazioni, ma possiamo farci un'idea del tutto con quesat "opzione".

Vero è che se il buon Maurizio mi fornisce tutti i dati del T.A., la simulazione dovrebbe essere molto più vicina alla realtà.

Avatar utente
Kagliostro
Amministratore
Amministratore
Messaggi: 9955
Iscritto il: 03/12/2007, 0:16
Località: Prov. di Treviso

Re: Dumble SE con GU50 (???)

Messaggio da Kagliostro » 04/10/2023, 21:01

Ciao Domenico

Mi sfugge l' accenno al fatto di usare 3 valvole di pre, lo schema ne prevede 2 (4 triodi in tutto), come mai dici 3 ?

Per l' anodica , a parte che mi pare che hai indicato 160mA nella simulazione contro i 170mA previsti, ovviamente il TA dovrà essere in grado di farci avere le tensioni che ci servono, quindi se con quei gyrator il ripple va bene dovremmo chiedere specifiche leggermente diverse per ottenere le tensioni che si servono per le migliori prestazioni

Ho capito la proposta per avere i 6.3v disponibili per le 6n2p ma non so cosa potrebbe succedere per quanto eventualmente riguarda il ripple

Su di un forum di HiFi dove bazzico sconsigliano di andare di DC per i filamenti (a meno che non si adotti il sistema dello schemino di Millet che viene considerato valido anche per valvole con riscaldamento diretto) e suggeriscono di restare in AC e di studiare bene il percorso dei fili di alimentazione dei filamenti

Per cui, per questa scelta, mi appoggerò anche alla tua opinione

Franco

Avatar utente
Dom
Roger Mayer Jr.
Roger Mayer Jr.
Messaggi: 2034
Iscritto il: 07/09/2013, 15:38
Località: Abruzzo (Te)

Re: Dumble SE con GU50 (???)

Messaggio da Dom » 05/10/2023, 7:21

Ciao Franco. Per quanto riguarda il doppio triodo aggiuntivo, se ne parlava qualche post addietro.
Robi ci ha consigliato l'impiego per sopperire alla mancanza di Volts in uscita appropriati a pilotare correttamente il finale. Io personalmente mi trovo d'accordo ad impiegarlo.
Il triodo aggiuntivo, per non lasciarlo "orfano", lo si può impiegare per un uscita bilanciata / sbilanciata utile per poter pilotare un possibile finale a rack o per entrare direttamente in una DAC.
... Magari anche per un possibile loop fx esterno.

Per la proposta fatta con lo schema postato, non ho avuto tempo di valutare il ripple simulandolo, ma rimane cmq un'ipotesi di impiego.
.... Al contrario di come faccio di solito io con i miei ampli, sto cercando di semplificare il piú possibile e mi è venuta in mente questa possibilità perchè abbiamo cmq sempre l'alternativa di alimentare tutto in alternata.

Se mi chiedi la mia opinione personale riguardo proprio all'alternata, ti dico che per me è da evitare come la peste! SOPRATUTTO sui filamenti delle valvole di pre.
Se si ha abbastanza spazio a disposizione e si fa un cablaggio studiato al fine di evitare tutte le ronze e le interferenze che l'alternata da in generale, allora ci può anche stare.

Ma per come dispongo io le boards e le valvole di preamp ( il piú vicino possibile ai controlli e all"input), mi è di massimo aiuto l'impiego della continua.

I benefici che da quel circuito di Millet sono riuscito a sentirli proprio ad orecchio rispetto ad un comune regolatore semplice. Ma c'è anche da dire che nel mio contesto gli spazi sono ridotti all'osso e i cavi viaggiano troppo vicini a molti circuiti.

Detto ciò, se vogliamo andare di continua adottando questo circuito, dobbiamo rivedere entrambi gli avvolgimenti dedicati ai filamenti e lasciar perdere il possibile impiego in alternata in quanto si avrebbe bisogno di almeno 14Vac per un circuito e 8,5Vac per un altro.

Avatar utente
Kagliostro
Amministratore
Amministratore
Messaggi: 9955
Iscritto il: 03/12/2007, 0:16
Località: Prov. di Treviso

Re: Dumble SE con GU50 (???)

Messaggio da Kagliostro » 05/10/2023, 8:04

Eh, lo spazio ed il layout, due elementi fondamentali

quindi, malgrado l'inevitabile "complicazione" è meglio andare di DC e farlo con una Rolls Royce (il PS di Millet)

Ho anche dato un' occhiata ai miei recuperi e ....

















Una si avvicina anche al valore indicato da Millet (a parte che è anche una che è possibile riavvolgere)

L' unica cosa che mi dispiace è che se uso le 6n2p e sono 3, non posso metterle con i filamenti in serie per farle andare a 12.6v

Franco

Avatar utente
robi
Amministratore
Amministratore
Messaggi: 9753
Iscritto il: 17/12/2006, 13:57
Località: Alba

Re: Dumble SE con GU50 (???)

Messaggio da robi » 05/10/2023, 8:27

Ciao, un'alternativa possibile per i filamenti è anche un smps da montare sopra lo chassis, dentro il cabinet.
Bogner lo faceva anni fa per semplificare costi e riparazioni.

A quel punto si possono alimentare anche le finali e ridurre i cavi in AC dentro lo chassis, abbassando i costi ed i tempi di montaggio.
Dico di metterlo sopra lo chassis (Bogner lo montava dentro) per farlo lavorare a temperature minori (vita più lunga dell'alimentatore) ed abbassare la dissipazione dentro lo chassis (vita più lunga degli elettrolitici).

Avatar utente
Kagliostro
Amministratore
Amministratore
Messaggi: 9955
Iscritto il: 03/12/2007, 0:16
Località: Prov. di Treviso

Re: Dumble SE con GU50 (???)

Messaggio da Kagliostro » 05/10/2023, 9:16

Domenico dovrebbe aver usato proprio un qualcosa di simile per le finali

Franco

Avatar utente
robi
Amministratore
Amministratore
Messaggi: 9753
Iscritto il: 17/12/2006, 13:57
Località: Alba

Re: Dumble SE con GU50 (???)

Messaggio da robi » 05/10/2023, 12:52

Io uso sempre i filamenti in ac elevati senza alcun problema.
Se ho proprio un gain disumano sul circuito, metto in dc (filtrata bene) la prima o le prime due valvole, il resto resta in ac.
Anche perchè lo stress per il smps all'avvio è notevole, se mettiamo tutto sotto di lui.

Avatar utente
Kagliostro
Amministratore
Amministratore
Messaggi: 9955
Iscritto il: 03/12/2007, 0:16
Località: Prov. di Treviso

Re: Dumble SE con GU50 (???)

Messaggio da Kagliostro » 05/10/2023, 14:45

Sto vacillando con questa scelta

Franco

Avatar utente
robi
Amministratore
Amministratore
Messaggi: 9753
Iscritto il: 17/12/2006, 13:57
Località: Alba

Re: Dumble SE con GU50 (???)

Messaggio da robi » 05/10/2023, 15:32

Ma dobbiamo per forza fare tutti la stessa cosa? Secondo me se uno ha esperienze diverse ci sta che le applichi.
Altrimenti facciamo tutti il gelato alla menta. :face_green:

Avatar utente
Kagliostro
Amministratore
Amministratore
Messaggi: 9955
Iscritto il: 03/12/2007, 0:16
Località: Prov. di Treviso

Re: Dumble SE con GU50 (???)

Messaggio da Kagliostro » 05/10/2023, 17:23

Questo non cambia il problema :face_green:

Arriverà il momento che mi decido

ma presumibilmente sarà all' ultimo

Quando completerò il layout e vedrò i passaggi dei fili di alimentazione dei filamenti

Franco

Avatar utente
Dom
Roger Mayer Jr.
Roger Mayer Jr.
Messaggi: 2034
Iscritto il: 07/09/2013, 15:38
Località: Abruzzo (Te)

Re: Dumble SE con GU50 (???)

Messaggio da Dom » 05/10/2023, 21:45

robi ha scritto:
05/10/2023, 15:32
Ma dobbiamo per forza fare tutti la stessa cosa? Secondo me se uno ha esperienze diverse ci sta che le applichi.
Altrimenti facciamo tutti il gelato alla menta. :face_green:
[icon_e_biggrin.gif]

.... È proprio per questo che proponevo di mantenere entrambe le strade.
Ovvero di provare a trovare una soluzione che ci permettesse di andare sia di continua che di alternata.

Se si hanno spazi giusti e si fa un buon cablaggio, io credo che possiamo provare a fare un buon mix di entrambe le strade. Cioè:

Opzione 1:
Se volessimo alimentare sia le GU50 che le valvole di pre in continua potremmo mettere in serie i 2 Secondari da 0 - 6.3v con corrente maggiorata.
Le preamp le potremmo alimentare dallo pseudo C. T. magari con un gyrator adeguato per abbattere meglio il ripple.
Le GU50 non potremmo alimentare tramite regolatore e common choke, ma potremmo cmq sfruttare la 12.6v raddrizzandola con un opportuna cella Di filtro CRC.
.... Se abbiamo abbastanza corrente.

Con questa opzione potremmo anche scegliere di andare solo di alternata mettendo cmq in serie i Secondari e prelevando la tensione dai capi dove ci interessa allo scopo.
.... La tensione è troppo alta? Troviamo un'escamotage per farla andare entro i limiti che vogliamo in alternata.


Opzione 2:
Andiamo di regolatore e common choke.
.... Io penso che sia il caso di scegliere quale ramo sia fondamentale dedicare a questa circostanza.
Se abbiamo spazi sufficienti e facciamo un buon cablaggio, potremmo utilizzare un secondario da 0 - 6.3v con corrente maggiorata al fine di alimentare solo i primi 2nstadi con la continua ( opportunamente dimensionato tramite CRC) e il resto in alternata. Parlo delle valvole di pre, ovviamente.

Per i filamenti delle finali andiamo con un secondario di almeno 14V con corrente adeguata per il circuito regolatore + common choke.
Anche in questo caso, nulla vieta di andare cmq in alternata Abbassando la tensione con opportuni artefizi. Ma sarebbe cmq scomodo. Lo so.

Opzione 3:
...l'esatto opposto dell'opzione 2. Vogliamo dedicare il circuito del regolatore + common choke solo alle preamp. Di conseguenza i Secondari vengono dimensionati nel modo opposto tenendo sempre in considerazione che almeno 2V in piú di quelli richiesti in uscita.


.... Io personalmente credo che con spazi giusti e cablaggio fatto bene, potremmo farcela tramite l'opzione 1. Lasciando cmq la possibilità di fare tutto in alternata.

.... Se avete altre idee, ben vengano.
Sto solo cercando di progettare / far realizzare un T. A. unico per tutti gli scopi possibili.

Avatar utente
Dom
Roger Mayer Jr.
Roger Mayer Jr.
Messaggi: 2034
Iscritto il: 07/09/2013, 15:38
Località: Abruzzo (Te)

Re: Dumble SE con GU50 (???)

Messaggio da Dom » 05/10/2023, 21:49

Kagliostro ha scritto:
05/10/2023, 9:16
Domenico dovrebbe aver usato proprio un qualcosa di simile per le finali

Franco
Confermo.

Se volete vi posto la pagina del thread dove se ne parlava.
Ma non vedo l'ora che mi arrivi il nuovo T. A. per provare a fare la prova del 9:
cioè di levarlo e sentire se effettivamente le cose migliorano a livello di ronze e rumori.
.... Che sono già state ampiamente abbattute.
.... Però il dubbio mi rimane.

Rispondi