Sostieni il forum con una donazione! Il tuo contributo ci aiuterà a rimanere online!
Immagine

bazz fuzz

Discussioni di carattere generale sugli effetti analogici e non..
Rispondi
Avatar utente
Richard
Diyer Esperto
Diyer Esperto
Messaggi: 437
Iscritto il: 08/10/2008, 22:28
Località: Carcare (sv) liguria

bazz fuzz

Messaggio da Richard » 08/01/2009, 0:58

ciao a tutti... qualcuno di voi ha mai fatto un bazz fuzz secondo questo schema? mi ha colpito la semplicita.... pensavo quasi quasi di realizzalo... mi intrigano questi progetti cosi piccoli...

http://www.forrestwhitesides.com/node/42

che tipo di pcb è? come si realizza?
grazie in anticipo! :yrock:

Avatar utente
Richard
Diyer Esperto
Diyer Esperto
Messaggi: 437
Iscritto il: 08/10/2008, 22:28
Località: Carcare (sv) liguria

Re:bazz fuzz

Messaggio da Richard » 08/01/2009, 2:44

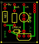
ho fatto il prototipo della pcb, non l'ho ancora testato... ditemi un po...  :hummm_1: se invece del 2n5088 io usassi un bel 2n5457?
le misure della pcb sono (cm): 1,905 x 2,096

spero vi sia utile...

lo schema è quello di Run Off Groove
Allegati
bazz2.png
buzz pcb bottom.jpg
buzz layout.jpg
buzz materiali.txt
(46 Byte) Scaricato 207 volte

Avatar utente
fr3d
Diyer Eroe
Diyer Eroe
Messaggi: 582
Iscritto il: 05/12/2006, 22:49

Re:bazz fuzz

Messaggio da fr3d » 08/01/2009, 7:40

Suppongo vada anche con quello. Puoi provre anche con i classici bc549 e 2n3904. E poi c'è quello doppio...  :arf2:
[align=center][url=http://www.diyitalia.eu/forum/index.php?action=search][img]http://www.diyitalia.eu/forum/Themes/igoh114/images/italian/search.gif[/img][/url]  [img]http://img523.imageshack.us/img523/1523/senzatitolo1hj2.gif[/img][/align]

Avatar utente
Richard
Diyer Esperto
Diyer Esperto
Messaggi: 437
Iscritto il: 08/10/2008, 22:28
Località: Carcare (sv) liguria

Re:bazz fuzz

Messaggio da Richard » 08/01/2009, 10:17

a dire il vero preferisco le cose "minimal"... usero un solo transistor

Avatar utente
mundry
Diyer
Diyer
Messaggi: 226
Iscritto il: 02/05/2007, 10:53

Re:bazz fuzz

Messaggio da mundry » 08/01/2009, 16:03

Uno schema così piccolo e semplice lo puoi fare tranquillamente su millefori
Let\'s try it....

Avatar utente
blustrat
Diyer Eroe
Diyer Eroe
Messaggi: 885
Iscritto il: 06/05/2006, 16:07

Re:bazz fuzz

Messaggio da blustrat » 09/01/2009, 21:26

suona da belva.. sopratutto con la chitarra, anche se è un disegno per basso originariamente. Non molto versatile.. direi per nulla, ha un unico suono ma  enorme!  :ohhh: Io ho fatto la versione con il transistor darlington mpsa13, un diodo 1n4148 e la res da 10k.
Quando riesci a scrutare bene in una direzione vedi ovunque. Attraverso la comprensione di una cosa puoi intuirne diecimila

Avatar utente
aledjack
Diyer Esperto
Diyer Esperto
Messaggi: 449
Iscritto il: 03/07/2006, 13:22

Re:bazz fuzz

Messaggio da aledjack » 09/01/2009, 21:51

vero, il bazz fuss è una bomba, forse un po' limitato ma se vuoi far uscire un mega ruggito dal tuo ampli da basso è perfetto! Poi è talmente semplice che lo assembli al volo senza nemmeno la pcb.

Avatar utente
Richard
Diyer Esperto
Diyer Esperto
Messaggi: 437
Iscritto il: 08/10/2008, 22:28
Località: Carcare (sv) liguria

Re:bazz fuzz

Messaggio da Richard » 11/01/2009, 1:30

c'è un modo per inserire pure un potenziometro per la quantita di fuzz?

Avatar utente
blustrat
Diyer Eroe
Diyer Eroe
Messaggi: 885
Iscritto il: 06/05/2006, 16:07

Re:bazz fuzz

Messaggio da blustrat » 13/01/2009, 14:07

prova con un pot da 1k tra il transistor e la terra
Quando riesci a scrutare bene in una direzione vedi ovunque. Attraverso la comprensione di una cosa puoi intuirne diecimila

Avatar utente
Superfuzz
Diyer
Diyer
Messaggi: 215
Iscritto il: 21/01/2008, 13:55
Località: Vaiano (PO)
Contatta:

Re:bazz fuzz

Messaggio da Superfuzz » 13/01/2009, 16:27

La versione a darlington, con res a 10k è nettamente superiore secondo me. più definita, ma sopratutto ha un'uscita maggiore..è ancora più fico se lo boosti con un semplice stadio, tipo SHO o LpB-1..diventa un belvone tipo BigMuff ma in soli 2 transistor!  :mart:

Quasi Quasi dopo sul tardi me ne rifaccio uno su eagle a 2 stadi..treeble booster+bazzfuzz..chissà che vien fuori! :hummm_1:

Avatar utente
Richard
Diyer Esperto
Diyer Esperto
Messaggi: 437
Iscritto il: 08/10/2008, 22:28
Località: Carcare (sv) liguria

Re:bazz fuzz

Messaggio da Richard » 14/01/2009, 19:13

credo che verrbbe fuori una specie di mostro tipo cerbero o qualcosa di simile...

un domande avete mica dei 2n5008 o simili in esubero??

mi dispiace fare un ordine per soli 4 transistor.... :doh:

Rispondi