Sostieni il forum con una donazione! Il tuo contributo ci aiuterà a rimanere online!

Discussioni di carattere generale sugli effetti analogici e non..
-
Richard
- Diyer Esperto

- Messaggi: 437
- Iscritto il: 08/10/2008, 22:28
- Località: Carcare (sv) liguria
Messaggio
da Richard » 08/01/2009, 0:58
ciao a tutti... qualcuno di voi ha mai fatto un bazz fuzz secondo questo schema? mi ha colpito la semplicita.... pensavo quasi quasi di realizzalo... mi intrigano questi progetti cosi piccoli...
http://www.forrestwhitesides.com/node/42
che tipo di pcb è? come si realizza?
grazie in anticipo!

-
Richard
- Diyer Esperto

- Messaggi: 437
- Iscritto il: 08/10/2008, 22:28
- Località: Carcare (sv) liguria
Messaggio
da Richard » 08/01/2009, 2:44
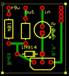
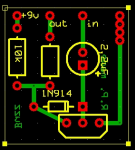
ho fatto il prototipo della pcb, non l'ho ancora testato... ditemi un po...

se invece del 2n5088 io usassi un bel 2n5457?
le misure della pcb sono (cm): 1,905 x 2,096
spero vi sia utile...
lo schema è quello di Run Off Groove
-
Allegati
-

-

-

-
- buzz materiali.txt
- (46 Byte) Scaricato 198 volte
-
fr3d
- Diyer Eroe

- Messaggi: 582
- Iscritto il: 05/12/2006, 22:49
Messaggio
da fr3d » 08/01/2009, 7:40
Suppongo vada anche con quello. Puoi provre anche con i classici bc549 e 2n3904. E poi c'è quello doppio...

[align=center][url=http://www.diyitalia.eu/forum/index.php?action=search][img]http://www.diyitalia.eu/forum/Themes/igoh114/images/italian/search.gif[/img][/url] [img]http://img523.imageshack.us/img523/1523/senzatitolo1hj2.gif[/img][/align]
-
Richard
- Diyer Esperto

- Messaggi: 437
- Iscritto il: 08/10/2008, 22:28
- Località: Carcare (sv) liguria
Messaggio
da Richard » 08/01/2009, 10:17
a dire il vero preferisco le cose "minimal"... usero un solo transistor
-
mundry
- Diyer

- Messaggi: 226
- Iscritto il: 02/05/2007, 10:53
Messaggio
da mundry » 08/01/2009, 16:03
Uno schema così piccolo e semplice lo puoi fare tranquillamente su millefori
Let\'s try it....
-
blustrat
- Diyer Eroe

- Messaggi: 885
- Iscritto il: 06/05/2006, 16:07
Messaggio
da blustrat » 09/01/2009, 21:26
suona da belva.. sopratutto con la chitarra, anche se è un disegno per basso originariamente. Non molto versatile.. direi per nulla, ha un unico suono ma enorme!

Io ho fatto la versione con il transistor darlington mpsa13, un diodo 1n4148 e la res da 10k.
Quando riesci a scrutare bene in una direzione vedi ovunque. Attraverso la comprensione di una cosa puoi intuirne diecimila
-
aledjack
- Diyer Esperto

- Messaggi: 449
- Iscritto il: 03/07/2006, 13:22
Messaggio
da aledjack » 09/01/2009, 21:51
vero, il bazz fuss è una bomba, forse un po' limitato ma se vuoi far uscire un mega ruggito dal tuo ampli da basso è perfetto! Poi è talmente semplice che lo assembli al volo senza nemmeno la pcb.
-
Richard
- Diyer Esperto

- Messaggi: 437
- Iscritto il: 08/10/2008, 22:28
- Località: Carcare (sv) liguria
Messaggio
da Richard » 11/01/2009, 1:30
c'è un modo per inserire pure un potenziometro per la quantita di fuzz?
-
blustrat
- Diyer Eroe

- Messaggi: 885
- Iscritto il: 06/05/2006, 16:07
Messaggio
da blustrat » 13/01/2009, 14:07
prova con un pot da 1k tra il transistor e la terra
Quando riesci a scrutare bene in una direzione vedi ovunque. Attraverso la comprensione di una cosa puoi intuirne diecimila
-
Superfuzz
- Diyer

- Messaggi: 215
- Iscritto il: 21/01/2008, 13:55
- Località: Vaiano (PO)
-
Contatta:
Messaggio
da Superfuzz » 13/01/2009, 16:27
La versione a darlington, con res a 10k è nettamente superiore secondo me. più definita, ma sopratutto ha un'uscita maggiore..è ancora più fico se lo boosti con un semplice stadio, tipo SHO o LpB-1..diventa un belvone tipo BigMuff ma in soli 2 transistor!
Quasi Quasi dopo sul tardi me ne rifaccio uno su eagle a 2 stadi..treeble booster+bazzfuzz..chissà che vien fuori!

-
Richard
- Diyer Esperto

- Messaggi: 437
- Iscritto il: 08/10/2008, 22:28
- Località: Carcare (sv) liguria
Messaggio
da Richard » 14/01/2009, 19:13
credo che verrbbe fuori una specie di mostro tipo cerbero o qualcosa di simile...
un domande avete mica dei 2n5008 o simili in esubero??
mi dispiace fare un ordine per soli 4 transistor....
