Sostieni il forum con una donazione! Il tuo contributo ci aiuterà a rimanere online!
Immagine

PERSONALIZZAZIONE FENDER CHAMP 5F1

...per cercare o proporre modifiche agli amplificatori
Avatar utente
hey jude
Diyer Eroe
Diyer Eroe
Messaggi: 723
Iscritto il: 07/10/2011, 19:22
Località: Taranto

Re: PERSONALIZZAZIONE FENDER CHAMP 5F1

Messaggio da hey jude » 04/11/2012, 14:36

riguardo il layout ha ragione. mi sono stato a cervellare stamane per creare un layout migliore dal precedente,ho spostato i trasformatori più dietro, (mi sono scordato di girare di 90 il tu) guarda un po qui.
le misure sono state riprodotte in scala 1:2 e sono giuste.
lo chassis ripeto è di 365x160x65


riguardo le cuffie mi piace l'idea del jack per il recording.
ho alcune domande da farti riguardo lo schema che mi hai postato:

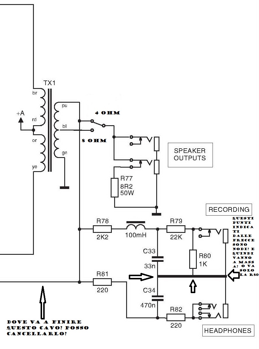
1) il carico fittizio che da quel che ho capito, è la resistenza da 8,2 ohm di 50 w che sta in serie al jack per il cono.quando cambio il selettore per utilizzare le cuffie,gli otto ohm del tu vanno a ''posarsi'' sugli ohm del carico fittizio? scusami se parlo cosi, credo di aver capito il concetto :mang: non ho capito.... il perchè mettere 2 jack?

2) ci sono delle domande scritte sullo schema che mi hai postato,ed ho scritto la disposizione dei 4 e 8 ohm, potresti dargli un'occhiata??

grazie mille K :Gra_1:
Allegati
Recording and Headphones Output.jpg
layout chassis.png

Avatar utente
Kagliostro
Amministratore
Amministratore
Messaggi: 9956
Iscritto il: 03/12/2007, 0:16
Località: Prov. di Treviso

Re: PERSONALIZZAZIONE FENDER CHAMP 5F1

Messaggio da Kagliostro » 04/11/2012, 16:22

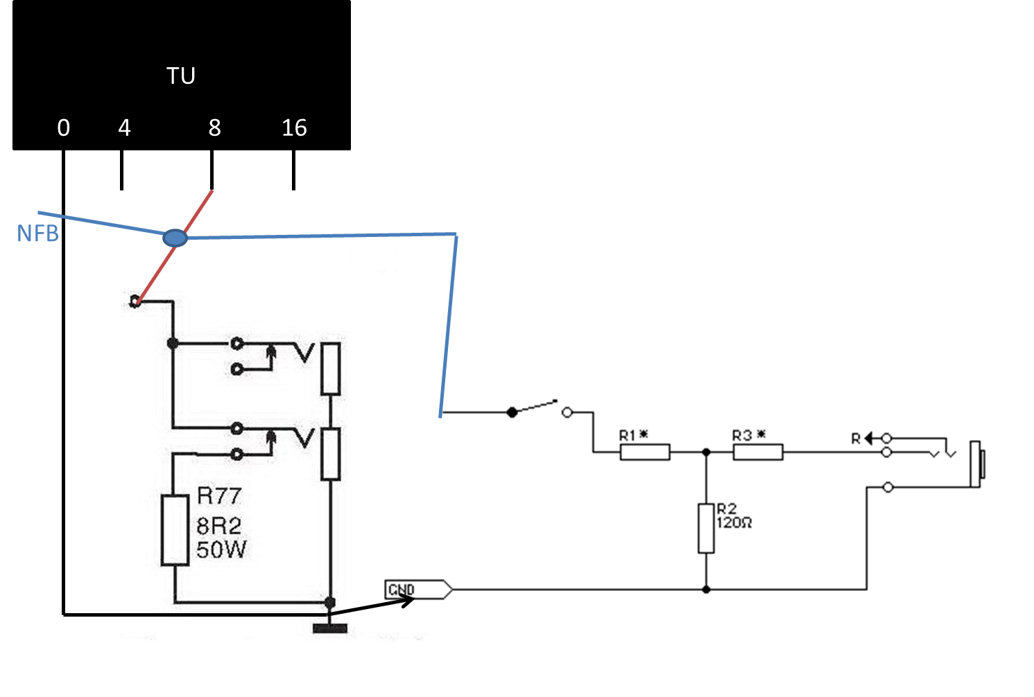
I jack di uscita altoparlante dello schema che ho postato sono due perchè:

Se metti la cassa collegata al jack in basso escludi la resistenza e tutta la potenza va alla cassa

Se metti la cassa collegata al jack in alto la resistenza resta inserita e meno potenza va alla cassa

Se non colleghi nessuna cassa la resistenza funziona da Dummy Load e non fondi l'ampli

I punti indicati dalle frecce sono collegati a massa

--

Il filo che indichi è quello dell'NFB

--

Con uno schema simile a questo ultimo, non c'è bisogno di switch per passare da cono a cuffie

--

Per realizzare anche la parte recording di quello schema ti servirebbe un'impedenza da 100mH che non saprei dove dirti di recuperare, per le impedenze oltre al valore in mH entrano in gioco anche altri fattori, tra i quali la corrente sopportabile, quindi le cose si complicherebbero

--

Sposterei:

il VVR sotto ai TA

il trasformatore dove c'è meno corrente che circola al posto di quello più grosso

la 6v6 vicino al TU

la 5751 vicino al suo circuito (in linea con la posiszione dove adesso c'è la 12au7)
nella posizione tra la 6v6 e la 5751 del tuo layout

la 12au7 un po' più a sisnistra
nella posizione tra la 5y3 e la 6v6 del tuo layout

Le prese jack del Send e Return sul retro, così fai un po' di posto per un controllo toni,
aggiunto dopo e dietro non mi pare sarebbe il massimo

--

Hai deciso di lasciare tutti e due gli input ? (solo curiosità, non che sia un male)

--

Magari posta un file editabile invece di un'immagine, che programma hai usato per disegnare ?

--

Sono in scala le tre board ?

--

Indicami le misure delle varie componenti (trasfo e board) così vado meglio

--

sono un atimo off, per dpt cosa intendi ? depth ?

K

Avatar utente
hey jude
Diyer Eroe
Diyer Eroe
Messaggi: 723
Iscritto il: 07/10/2011, 19:22
Località: Taranto

Re: PERSONALIZZAZIONE FENDER CHAMP 5F1

Messaggio da hey jude » 04/11/2012, 17:28

kagliostro ha scritto:

1)Per realizzare anche la parte recording di quello schema ti servirebbe un'impedenza da 100mH che non saprei dove dirti di recuperare, per le impedenze oltre al valore in mH entrano in gioco anche altri fattori, tra i quali la corrente sopportabile, quindi le cose si complicherebbero

2)Hai deciso di lasciare tutti e due gli input ? (solo curiosità, non che sia un male)

3)Sono in scala le tre board ?

4)Indicami le misure delle varie componenti (trasfo e board) così vado meglio

5)sono un atimo off, per dpt cosa intendi ? depth ?

K
1) io ho alcune induttanze smontate da alcuni pc conservate, ma siamo molto in basso ai valori che cerchiamo noi.non so cosa fare senza induttanza...
mi piace quell'idea del carico, è una sicurezza, nell'eventualità succeda qualcosa, salvo la testata.
magari potremmo fare cosi: utilizzare lo schemino con il carico ed i due jack ed utilizzare come circuito per le cuffie quello che mi hai postato in precedenza. per i recording utilizzerò un microfono a condensatore.

non vedo altra soluzione, a meno che non ci sia qualche altro schemino più semplice, senza induttanza

2)sinceramente non mi serve il 2 input e vorrei toglierlo. per toglierlo va bene se elimino tutti i cavi che gli riguardano? o devo rispettare qualcosa? ti faccio questa domanda per ignoranza, perchè temo che poi non mi funzioni il 1 input.

riguardo il tonestack per questo ampli vorrei non metterlo. sono soddisfatto se mi funzionino al meglio tutte le piccole modifiche + il send return.
quando modifichèrò il precedente fatto, ci inserirò il vvr copiato da quello di tubetown che acquisterò, ed implementerò il tonestack che mi hai consigliato. sinceramente questo amplificatore mi va bene così, sarò soddisfatto se funzionerà tutto per il meglio.


3) assolutamente si è tutto in scala

4)trasformatori:
per il send return: altezza 65 mm larghezza 80 mm profondità 54 mm

per il 5f1: altezza 70 mm larghezza 75 mm profondità 65 mm

per il tu : http://www.tube-town.net/ttstore/produc ... Champ.html 2,8 pollici x 1,56 circa: 7cmx4cm
board:
13x5 cm basetta del 5f1
10x4 basetta send return
4,5x4 basetta di alimentazione per send return

5) errore di ortografia :mart: DPDT 2 POSIZIONI ON/ON PER IL SEND RETURN...

come programma utilizzo power point :mart: non sono ancora entrato nella fase di programmazione pcb su pc. a scuola ci facevano disegnare i layout a mano, lucidi,trasferibili e penna a china, per abitudine, li faccio ancora così :mang:

al 5 anno di elettronica la mia scuola ha ricevuto una fresatrice da 5000 euro comandata grazie ad eagle, ma per tagli scolastici, non hanno potuto finanziare il corso per utilizzare la macchina,e così essa è rimasta, e continua tutt'ora a rimanere abbandonata....mi sa tanto che è arrivato il momento di imparare ad utilizzare eagle...

Avatar utente
Kagliostro
Amministratore
Amministratore
Messaggi: 9956
Iscritto il: 03/12/2007, 0:16
Località: Prov. di Treviso

Re: PERSONALIZZAZIONE FENDER CHAMP 5F1

Messaggio da Kagliostro » 04/11/2012, 17:54

Prova a postare il file powerpoint (casomai zippato)

Ho incominciato anch'io ad usare Eagle, è un bel programma e a saperlo padroneggiare ci puoi fare grandi cose

per l'uscita recording vedo se ritrovo uno schemino

Se vuoi l'input lo puoi togliere
altezza 65 mm larghezza 80 mm profondità 54 mm
per altezza intendi dal piano dello chassis verso l'alto vero ?

per il Dummy Load abbonda in W della resistenza, almeno un 10-15W, così si scalda meno

per cose semplici c'è un programmino gratuito e multipiattaforma

JSchem, lo trovi gratis qui

http://dhost.info/jschem/

K

EDIT: Per il recording potresti provare questo, magari cambiando i valori
Allegati
Vox AC30 Modified Amp .jpg

Avatar utente
hey jude
Diyer Eroe
Diyer Eroe
Messaggi: 723
Iscritto il: 07/10/2011, 19:22
Località: Taranto

Re: PERSONALIZZAZIONE FENDER CHAMP 5F1

Messaggio da hey jude » 04/11/2012, 18:06

un esempio in immagine delle misure che intendo:
http://www.enovaz.it/prodotto-143332/Tr ... -CH66.aspx

posterò il file power point al più presto

per il dummy load ho visto su tubetown, la resistenza da 8,2 ohm disponibile è di 100 w e costa 7,5 euro.quidi stiamo coperti.
http://www.tube-town.net/ttstore/produc ... -Watt.html

grazie per la disponibilità, se riesci a trovare qualche schemino per quel problema risolviamo anche quello.
grazie per il programma

ci sentiamo K :ciao:

Avatar utente
Kagliostro
Amministratore
Amministratore
Messaggi: 9956
Iscritto il: 03/12/2007, 0:16
Località: Prov. di Treviso

Re: PERSONALIZZAZIONE FENDER CHAMP 5F1

Messaggio da Kagliostro » 05/11/2012, 10:11

Stavo pensando che non so come si comporterà l'NFB con lo stadio aggiunto inserito

è una domanda a cui non so dare risposta

Penso che non ci saranno problemi, in ogni caso, quando l'FX Loop è inserito, puoi sempre escludere l'NFB se necessario

K

Avatar utente
hey jude
Diyer Eroe
Diyer Eroe
Messaggi: 723
Iscritto il: 07/10/2011, 19:22
Località: Taranto

Re: PERSONALIZZAZIONE FENDER CHAMP 5F1

Messaggio da hey jude » 05/11/2012, 10:36

ECCO IL LAYOUT POWER POINT

ah....quant'è brutto quando metti i soldi contati su paypal....stamane vedendo la lista componenti di tubetown mi son ritrovato un aumento di 10 euro del cono da 4 ohm. avevo scelto il 4 ohm perchè costava meno del 8 ohm.
a questo punto prendo l'8 ohm allo stesso prezzo.
ho realizzato un layout con il dummy e lo schemino del jack per le cuffie. cosa ne pensi, va bene?

kagliostro ha scritto:Stavo pensando che non so come si comporterà l'NFB con lo stadio aggiunto inserito

è una domanda a cui non so dare risposta

Penso che non ci saranno problemi, in ogni caso, quando l'FX Loop è inserito, puoi sempre escludere l'NFB se necessario

K
quando ti riferisci allo stadio di guadagno aggiunto, a cosa ti riferisci? al dummy?scusami...



una mia domanda...riguardo il send return, il primario del suo trasformatore lo collego assieme al primario del trasfo del 5f1 alla 220 v?
se faccio cosi quando accendo l'ampli esso è attivo anche se non lo utilizzo giusto? se si, mi conviene interrompere la sua fase cosi quando voglio lo accendo e lo utilizzo?
Allegati
CIRCUITO PHONES AND JACK.png
layout.pptx
layout powerpoint
(99.66 KiB) Scaricato 260 volte

Avatar utente
Kagliostro
Amministratore
Amministratore
Messaggi: 9956
Iscritto il: 03/12/2007, 0:16
Località: Prov. di Treviso

Re: PERSONALIZZAZIONE FENDER CHAMP 5F1

Messaggio da Kagliostro » 05/11/2012, 21:21

Ragiona, ho detto stadio di guadagno aggiunto

Quindi ? :mang: :mang: :mang:

---

L'uscita cuffie non va bene

Ti conviene copiare la soluzione che ho postato omettendo la parte del circuito per il recording

Nello schema che hai postato R1+R2 ed il Dummy Load stanno svolgendo la stessa operazione

---

A proposito del TS, ricorda che una volta inserito perdi gain e quindi la 12ax7 come V1 è di nuovo la favorita

---

Non ho capito esattamente cosa vuoi fare con l'ampli, visto che ordini un nuovo set di componenti (chassis TA e varie) non ti converrebbe trovare un TA che da solo sia adatto a quello che ti serve ?

K

Avatar utente
hey jude
Diyer Eroe
Diyer Eroe
Messaggi: 723
Iscritto il: 07/10/2011, 19:22
Località: Taranto

Re: PERSONALIZZAZIONE FENDER CHAMP 5F1

Messaggio da hey jude » 06/11/2012, 9:13

kagliostro ha scritto:Ragiona, ho detto stadio di guadagno aggiunto

Quindi ? :mang: :mang: :mang:

Non serve quotare tutto

K
scusami K, allora...visto che ci sono 2 valvole che sono dei pre,da ignorante, lo stadio di guadagno aggiunto in questo caso, è quello del send return?

obbiettivi:voglio un amplificatore meno zanzaroso possibile, con send return, e che sia versatile in ambito di potenza. non voglio rompere le scatole ai vicini e suonare in cuffia :face_green: giustamente tu mi dirai, visto che stai facendo tutto ciò,non ti conviene metterlo un TS gia da adesso? sinceramente non mi va di metterlo in questa testata, preferirei metterlo in seguito ma nell'altra vecchia testata, fatta qualche mese fa grazie ai vostri consigli.

la pre che utilizzerò inoltre, non è una 12ax7 ma una 5751.

riguardo il TA non ci ho pensato proprio ad essere sincero.. poi non credo che con una 60 di euro avevo 2 TA. visto che sono a corto di denaro, se mi mettevo a spendere per un TA hammond se ne andavano parecchi soldi.diciamo che vorrei fare una cosa fatta bene spendendo il meno possibile. ho voluto spendere qualcosina in più comprando un TU hammond
perchè voglio sentire la differenza con questo nuovo progetto. ho già preso tutto, novarria sta finendo i trasformatori e domani spedisce, ta tubetown ho preso la resistenza da 8,2 ohm 150w per il dummy, cono, TU, componenti per send return ecc.. spero che con un po di pratica fatta grazie al primo ampli riuscirò a fare un lavoro migliore con un cablaggio fatto bene senza fili per aria ed schermando bene i cavi.

riguardo le cuffie, ho tolto il ramo del recording, il ramo dei 2 condensatori, ed ho portato a massa il ring del jack per le cuffie. cosa ne pensi?
Allegati
Recording and Headphones Output .jpg

Avatar utente
Kagliostro
Amministratore
Amministratore
Messaggi: 9956
Iscritto il: 03/12/2007, 0:16
Località: Prov. di Treviso

Re: PERSONALIZZAZIONE FENDER CHAMP 5F1

Messaggio da Kagliostro » 06/11/2012, 10:16

Il condensatore tra le due resistenze (che vanno alla presa cuffia) che è collegato a massa fa parte del circuito

Magari poi decidi di cambiarlo o non metterlo ma per partire ....

Anche le due resistenze sono basate su un ampli da 50W e dovrai fare delle prove

---

Allora un VVR lo monti subito per poter suonare in camera ?

---

In definitiva, nell'ampli "vecchio" che componenti restano ?

---

L'aggiunta dell'FX Loop effetivamente non è pensata come uno stadio di gain aggiuntivo, ma c'è chi lo tiene sempre inserito e ne usa i controlli per modellare il suono

Pertanto vedrai tu se vorrai usare la 5751 o la 12ax7 come V1

K

Avatar utente
hey jude
Diyer Eroe
Diyer Eroe
Messaggi: 723
Iscritto il: 07/10/2011, 19:22
Località: Taranto

Re: PERSONALIZZAZIONE FENDER CHAMP 5F1

Messaggio da hey jude » 06/11/2012, 10:57

kagliostro ha scritto: Il condensatore tra le due resistenze (che vanno alla presa cuffia) che è collegato a massa fa parte del circuito
Magari poi decidi di cambiarlo o non metterlo ma per partire ....
Anche le due resistenze sono basate su un ampli da 50W e dovrai fare delle prove
K
ok cercherò di fare delle prove ed aggiungere il cap mancante.
kagliostro ha scritto: Allora un VVR lo monti subito per poter suonare in camera ?
K
su questa testata nuova con il send return si
kagliostro ha scritto:
In definitiva, nell'ampli "vecchio" che componenti restano ?
K
l'ampli vecchio è rimasto immutato. ha lo chassis piccolo ed è un combo. sta giu in sala prove quando strimpello la chitarra per accompagnarmi con la voce ogni tanto. per questo progetto voglio un qualcosa di pulito, senza ronzii e sperimentare la funzionalità del send return.
kagliostro ha scritto: L'aggiunta dell'FX Loop effetivamente non è pensata come uno stadio di gain aggiuntivo, ma c'è chi lo tiene sempre inserito e ne usa i controlli per modellare il suono

Pertanto vedrai tu se vorrai usare la 5751 o la 12ax7 come V1

K

in un precedente post avevo scritto:..riguardo il send return, il primario del suo trasformatore lo collego assieme al primario del trasfo del 5f1 alla 220 v?
se faccio cosi quando accendo l'ampli, esso è attivo.visto che al momento no ho pedali ''ambient'' come reverb e chorus, mi conviene interrompere la sua fase cosi quando voglio lo accendo e lo utilizzo?

Avatar utente
Kagliostro
Amministratore
Amministratore
Messaggi: 9956
Iscritto il: 03/12/2007, 0:16
Località: Prov. di Treviso

Re: PERSONALIZZAZIONE FENDER CHAMP 5F1

Messaggio da Kagliostro » 06/11/2012, 11:14

Non credo valga la pena di mettere un interrutore dedicato all'alimentazione del send return

c'è già il deviatore per inserirlo ed escluderlo, magari qualcuno qui nel forum sa consigliarti per il meglio

---

Cerca di non fare troppe citazioni, già il tread è diventato lunghetto con tutte le immagini inserite

---

Ma se l'ampli "vecchio" resta tale e quale capisco ancora meno il fatto dei due trasformatori di alimentazione, mi chiarisci meglio la cosa ?

K

Avatar utente
hey jude
Diyer Eroe
Diyer Eroe
Messaggi: 723
Iscritto il: 07/10/2011, 19:22
Località: Taranto

Re: PERSONALIZZAZIONE FENDER CHAMP 5F1

Messaggio da hey jude » 06/11/2012, 13:07

praticamente sto facendo un nuovo amplificatore, un 5f1 con tutte le modifiche che abbiamo trattato + send return.
questo nuovo me lo terrò a casa.



quello vecchio, fatto in precedenza ce l'ho giù in sala prove.

Avatar utente
Kagliostro
Amministratore
Amministratore
Messaggi: 9956
Iscritto il: 03/12/2007, 0:16
Località: Prov. di Treviso

Re: PERSONALIZZAZIONE FENDER CHAMP 5F1

Messaggio da Kagliostro » 06/11/2012, 14:08

OK, ho capito

quindi i due TA sono ?
(intendo che caratteristiche hanno)


K


Rispondi