Sostieni il forum con una donazione! Il tuo contributo ci aiuterà a rimanere online!
Immagine

Dumble SE con GU50 (???)

Discussioni di carattere generale sugli amplificatori valvolari...
Avatar utente
Dom
Roger Mayer Jr.
Roger Mayer Jr.
Messaggi: 2034
Iscritto il: 07/09/2013, 15:38
Località: Abruzzo (Te)

Re: Dumble SE con GU50 (???)

Messaggio da Dom » 04/07/2025, 18:18

robi ha scritto:
04/07/2025, 13:08
...Io credo realizzeró qualcosa di più semplice, un mangiapedali essenziale, ma con lo stesso concetto di finale.
Ciao Robi.

Verrebbe cmq un ampli davvero molto versatile!

Il controllo di feedback che si ha sul finale é fantastico.

Avatar utente
Dom
Roger Mayer Jr.
Roger Mayer Jr.
Messaggi: 2034
Iscritto il: 07/09/2013, 15:38
Località: Abruzzo (Te)

Re: Dumble SE con GU50 (???)

Messaggio da Dom » 05/07/2025, 12:21

Vi aggiorno gli schemi quì:

TRUMBLE COMPLETO - SCHEMA 12.pdf
(83.76 KiB) Scaricato 110 volte
Immagine

TRUMBLE PREAMP - SCHEMA 12.pdf
(62.87 KiB) Scaricato 89 volte
Immagine

TRUMBLE - LOOP FX - POWER AMP - SCHEMA 12.pdf
(45.94 KiB) Scaricato 129 volte
Immagine

TRUMBLE PSU - 12.pdf
(68.64 KiB) Scaricato 106 volte
Immagine



Ho pensato ad uno switch 3PDT per commutare l'ingresso da FET a normale.

Fa esattamente quello che si farebbe avendo 2 jack di entrata, compreso mettere a massa l'ingresso del FET.


( ...Sono stati aggiornati anche i files degli schemi nel precedente post. )

Avatar utente
Kagliostro
Amministratore
Amministratore
Messaggi: 9958
Iscritto il: 03/12/2007, 0:16
Località: Prov. di Treviso

Re: Dumble SE con GU50 (???)

Messaggio da Kagliostro » 05/07/2025, 17:41

Direi che è una buona alternativa, si ha la possibilità di passare da ingresso normale a boostato via fet senza scollegare il cavo, basta agire sullo switch

Da non suonatore non so rispondere a questa domanda

A qualcuno può interessare farlo da pedale ????

Franco

Avatar utente
Dom
Roger Mayer Jr.
Roger Mayer Jr.
Messaggi: 2034
Iscritto il: 07/09/2013, 15:38
Località: Abruzzo (Te)

Re: Dumble SE con GU50 (???)

Messaggio da Dom » 05/07/2025, 19:43

...Ti rispondo io:

purtroppo NOI chitarristi siamo delle brutte bestie.

Nel senso che a molti piacerebbe averlo attivabile da footswitch, a molti altri no. Ti direbbero che vorrebbero la semplicità quando si tratta di una footswitch per l'ampli. E poi hanno chilometri di pedaliere e pedalini vari davanti alla cassa! :face_green: :face_green: :face_green:

...Oppure trovi quello che ti dice che il FET è FONDAMENTALE averlo su pedaliera e poi suona sempre senza attivarlo mai.

Insomma... non ne vieni fuori. Come fai fai non accontenti mai tutti.

In questo progetto sto cercando di non complicare troppo le cose ( ... come faccio sempre ). Rimarrei sul semplice. 2 relays che si occupano solo del cambio canale e del PAB, come era da progetto originale.

Sta parlando uno che ha messo ben 12 relays dentro il suo ampli per avere tutto attivabile da footswitch e, non contento, ci ho messo anche una funzione attivabile solo da essa.

Personalmente, questo progetto, lo vedo come un ampli più propenso all'uso in studio che in live. Quindi sulla footswitch ci metterei il minimo indispensabile.

Comunque sia, sono aperto a modificare la cosa se vuole essere fatto. Basta che qualcuno me lo dica.


Avatar utente
Kagliostro
Amministratore
Amministratore
Messaggi: 9958
Iscritto il: 03/12/2007, 0:16
Località: Prov. di Treviso

Re: Dumble SE con GU50 (???)

Messaggio da Kagliostro » 05/07/2025, 19:59

Per conto mio va benissimo lo switch ma ero curioso di sapere come la pensavamo i musicisti

----

Non è un po' basso il foro del Clean / O.D. ?

Capisco che le scritte sono in linea con quelle dei pot, ma non si potrebbe alzare un pochetto tutte le scritte e di conseguenza il centro del foro ?

Franco

Avatar utente
Dom
Roger Mayer Jr.
Roger Mayer Jr.
Messaggi: 2034
Iscritto il: 07/09/2013, 15:38
Località: Abruzzo (Te)

Re: Dumble SE con GU50 (???)

Messaggio da Dom » 06/07/2025, 9:07

Ci stavo pensando anch'io. Sul telaio non risultava fastidioso il posizionamento.

Sulla faceplate invece un pò da fastidio.

Fatto. I files sono stati aggiornati.

Avatar utente
Dom
Roger Mayer Jr.
Roger Mayer Jr.
Messaggi: 2034
Iscritto il: 07/09/2013, 15:38
Località: Abruzzo (Te)

Re: Dumble SE con GU50 (???)

Messaggio da Dom » 06/07/2025, 11:47

Ora diamo un'occhiata d'insieme:
Visio-LAYOUT TRUMBLE - 10.pdf
(1.41 MiB) Scaricato 114 volte
Visio-LAYOUT TRUMBLE  - 10.png


Ho volutamente lasciato il selettore "FOOTSWITCH - ON" / "FOOTSWITCH - OFF" sul retro anche se non ci serve praticamente più.

Se rimaniamo dell'idea di lavorare solo con 2 relays e senza led ( sulla pedaliera ), un semplice jack RTS farebbe quello che farebbe l'interruttore.
...Se si inserisce il jack, il negativo non va più ai relays dagli switch da pannello ma viene dato dalla footswitch.

....Mentre se si volessero utilizzare anche solo 3 relays o un paio di led, si avrà bisogno del selettore e di un connettore adeguato al numero di conduttori richiesti.

Volendo, potremmo cmq dotare il telaio di un adeguato foro per ospitare una presa da pannello DMX ( 5 poli ).

Poi, se qualcuno vuole fare la propria footswitch con qualche led, oppure aggiungere un relay con opportuno switch da pedaliera, lo può sempre fare.

Cosa ne pensate? Vogliamo lasciare questa possibilità?

Avatar utente
Kagliostro
Amministratore
Amministratore
Messaggi: 9958
Iscritto il: 03/12/2007, 0:16
Località: Prov. di Treviso

Re: Dumble SE con GU50 (???)

Messaggio da Kagliostro » 06/07/2025, 18:10

Mah, non mi so decidere, vorrei pensarci e solo dopo dire qualcosa

Ottimo per il layout pubblicato

Vado a vedere la faceplate con il foro e le scritte spostate

Franco

Avatar utente
Dom
Roger Mayer Jr.
Roger Mayer Jr.
Messaggi: 2034
Iscritto il: 07/09/2013, 15:38
Località: Abruzzo (Te)

Re: Dumble SE con GU50 (???)

Messaggio da Dom » 08/07/2025, 20:21

...Io penso che dovremmo predisporre un foro per un connettore da pannello che può ospitare più poli dei classici 3.

Almeno così se uno vuole modificare qualcosa per i comandi a pedale, può sempre farlo.

Cmq, ecco come viene il telaio con le face plate attaccate:
PROVA ASSIEME FACE PLATES 2.JPG

https://cdn.imgchest.com/files/4z9cvwkw697.JPG

PROVA ASSIEME FACE PLATES 6.JPG
https://cdn.imgchest.com/files/ye3c2d8d9d4.JPG


....Maaaaa....
Se lo facessimo tutto nero ?

PROVA ASSIEME FACE PLATES 7.JPG
https://cdn.imgchest.com/files/7w6c2vzvary.JPG

PROVA ASSIEME FACE PLATES 8.JPG
https://cdn.imgchest.com/files/739cx6g62m7.JPG

Avatar utente
robi
Amministratore
Amministratore
Messaggi: 9762
Iscritto il: 17/12/2006, 13:57
Località: Alba

Re: Dumble SE con GU50 (???)

Messaggio da robi » 08/07/2025, 22:26

Bello nero!!

Avatar utente
Kagliostro
Amministratore
Amministratore
Messaggi: 9958
Iscritto il: 03/12/2007, 0:16
Località: Prov. di Treviso

Re: Dumble SE con GU50 (???)

Messaggio da Kagliostro » 08/07/2025, 23:50

Silver ricorda la prima serie, nero la seconda, più moderna

Belli tutti e due, se non si fa la serigrafia sullo chassis ma su una faceplate e rear panel questi li si può fare più facilmente a seconda dei gusti

Ripensandoci io non so cosa sceglierei tra un po' di tempo ma a caldo il nero piace molto

Quanto al foro per il connettore del footswitch sono d' accordo predisporre per un connettore con più PIN lascia la possibilità di usare e il numero di cui si sceglie di aver bisogno, una sola cosa, trovarne un modello che sia diffuso e di facile reperibilità

----

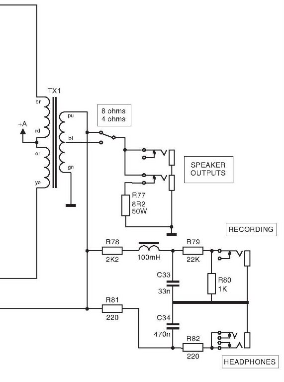
Una cosa tipo le uscite per cuffia e per registrare tipo quelle del Twitone Koch, potrebbero essere di interesse ?
Recording and Headphones Output .jpg
Franco

Avatar utente
Dom
Roger Mayer Jr.
Roger Mayer Jr.
Messaggi: 2034
Iscritto il: 07/09/2013, 15:38
Località: Abruzzo (Te)

Re: Dumble SE con GU50 (???)

Messaggio da Dom » 09/07/2025, 6:44

Guarda, secondo me no. E ti spiego il perché:

Avere un'uscita del genere comporta necessariamente il far suonare comunque l'ampli ad un certo volume. Basso, medio o alto che sia il volume, in cuffia non avresti un buon risultato.
1 perché sentiresti sempre molto di più l'ampli. Ci vorrebbe anche un buon preamplificatorenper cuffia.
2 perché non avresti dei simulatori di casse. Quindi il suono sarebbe comunque non apprezzabile.

Se si volesse sfruttare quel tipo di uscita per registrare, torniamo sempre lì: sei costretto a far suonare comunque l'ampli a certi volumi. Anche se sul pc metti dei simulatori di casse che sfruttano gli IR, non é performante sentire l'ampli a certi volumi.

Perché hai bisogno che il finale spinga almeno un pó, dato che l'uscita é parallela all'uscita per le casse.

L'uscita bilanciata del preamp, invece, ti permetterebbe di registrare su pc tenendo l'ampli molto basso di volume.
Ma hai bisogno di simulatore di finale + simulatore di cassa per sentire qualcosa di "decente".

Per poter godere appieno di una possibilità del genere é meglio avvalersi di appositi strumenti che fanno anche da "reactive load" messi tra l'uscita delle casse e il pc. Quindi l'ampli lo puoi mettere anche con il volume al massimo e senza cassa.

Questi strumenti sono anche dotati di eccellenti simulatori di casse e microfoni perché sfruttano la simulazione di ripresa sonora fatta con casse e microfoni reali tramite gli impulsi IR.

Prendi per esempio il Frayette :

https://www.thomann.it/fryette_power_load_ir.htm

O il Suhr:

https://www.thomann.it/suhr_reactive_load_ir.htm

Avatar utente
robi
Amministratore
Amministratore
Messaggi: 9762
Iscritto il: 17/12/2006, 13:57
Località: Alba

Re: Dumble SE con GU50 (???)

Messaggio da robi » 09/07/2025, 6:45

Utilizzare come connettore una presa midi?
Così ci sono già anche i cavi fatti.

Avatar utente
Dom
Roger Mayer Jr.
Roger Mayer Jr.
Messaggi: 2034
Iscritto il: 07/09/2013, 15:38
Località: Abruzzo (Te)

Re: Dumble SE con GU50 (???)

Messaggio da Dom » 09/07/2025, 6:56

Per il connettore da pannello ne trovi di diverse tipologie ( 3, 4, 5, poli ) che vanno bene con lo stesso scasso.

https://www.guitarcenter.com/Livewire/E ... 0013671.gc

https://www.avshop.ca/wire-amp-cable/co ... mount-ip65

Per esempio: noi potremmo tranquillamente mettere una presa classica XLR da pannello a 3 poli per quello che serve a noi.

Se qualcuno volesse modificare il numero dei poli che vanno alla footswitch, mette un connettore DMX a 5 poli con lo stesso scasso.


Ci sono anche a 7 poli ( 6 + 1):

https://grabcad.com/library/amphenol-ac6afdzb-1

O, addirittura, ci metti un connettore per cavo RJ45, Cat6 a 8 poli

https://it.rs-online.com/web/p/accoppia ... 0706533254

Rispondi